- MPQ4425C-AEC1
MPQ4425C-AEC1
Session textval
Session Titefor popup
概要
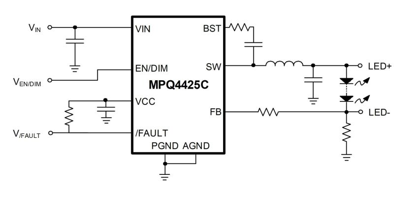
MPQ4425Cは、パワーMOSFETを内蔵した、高周波、同期整流、ステップダウンスイッチモード白色LED (WLED)ドライバです。これは、優れたロードレギュレーションおよびラインレギュレーションを備え、4V~36V の広い入力電圧 (VIN) 範囲にわたって、最大1.5Aの連続出力電流 (IOUT) 電圧を実現するコンパクトなソリューションです。
同期整流モードは、IOUT の負荷範囲全体で高効率を提供します。電流モード制御は、高速過渡応答を提供し、ループの安定性を向上します。豊富な保護機能には、過電流保護 (OCP) とサーマルシャットダウンが含まれます。
MPQ4425Cは、標準の外付け部品を最小限の数に抑え、超小型のQFN-13 (2.5mm x 3mm) パッケージで提供されます。
-
もっと見る
少なく表示
機能と利点
- 幅広い車載用LEDアプリケーション向けに構築:
- 4V〜36Vの広い動作入力電圧 (VIN) 範囲
- 最大1.5Aの連続LED電流 (ILED)
- 最小100Hz調光周波数 (fDIM) によるパルス幅変調 (PWM) 調光
- 熱機能を向上する高性能:
- 90mΩと60mΩの低オン抵抗 (RDS(ON))、パワーMOSFET内蔵
- 0.195Vの基準電圧 (VREF)
- 高効率を実現する同期モード
- EMCとEMIの低減 :
- 2MHzのデフォルトスイッチング周波数 (fSW)
- 豊富な保護機能:
- LEDの短絡、LED開放、およびサーマルシャットダウンの故障表示
- バレー電流検出による過電流保護 (OCP)
- サーマルシャットダウン
- その他の機能:
- 強制連続導通モード (FCCM)
- 内部ソフトスタート (SS)
- CISPR25 Class 5準拠
- QFN-13 (2.5mm x 3mm) パッケージで提供
- ウェッタブルフランクパッケージで提供
- AEC-Q100 グレード1準拠
入手可能な製品番号
MPQ4425CGQBE-AEC1-Z MPQ4425CGQBE-AEC1-P
PとZで終わる部品番号は同じ部品です。PとZはリールサイズのみを示します
P&Zの意味 
MPQ4425C-AEC1 Resources
-
PRODUCT CATEGORY
車載エクステリア用LEDドライバ製品カテゴリ -
PRODUCT CATEGORY
車載ライティング用LEDドライバ製品カテゴリ -
PRODUCT CATEGORY
LEDドライバ製品カテゴリ -
PRODUCT CATEGORY
LEDドライバ製品カテゴリ -
PRODUCT
MPQ76352FS-AEC1製品MPSafeTM, ASIL-B, 42V, High Current Output, Synchronous Buck Converter for Automotive Lighting, AEC-Q100 Qualified
-
PRODUCT
MPQ76350FS-AEC1製品MPSafeTM, ASIL-B, 42V, High Current Output, Synchronous Dual-Buck Converter for Automotive Lighting, AEC-Q100 Qualified
-
PRODUCT
MPQ7223-AEC1製品48-Channel, 80mA/Ch, Current Sink Driver with Serial Interface, AEC-Q100 Qualified
-
PRODUCT
MPQ76233FS-AEC1製品MPSafeTM, ASIL-B, 36V, 10A, IR LED Driver with Eye Safety Features, AEC-Q100 Qualified
-
PRODUCT
MPQ3359A-AEC1製品1 / 2 / 3 / 4チャネル、高調光比、最大150mA/Ch、昇圧型白色LEDドライバ、AEC-Q100認定
-
PRODUCT
MPQ7210-AEC1製品60V、2A、同期整流、デュアルバックLEDドライバ、SPI付き、AEC-Q100認定
-
PRODUCT
MPQ76230FS-AEC1製品MPSafeTM ASIL-C, 36V, 10A, IR LED Driver with Eye Safety Features, AEC-Q100 Qualified
-
PRODUCT
MPQ7260-AEC1製品36V, 15A Peak ISW, Buck-Boost Converter with Integrated Low-Side MOSFETs Built for Exterior Lighting, AEC-Q100 Qualified
-
PRODUCT
MPQ7224-AEC1製品16-Channel Current Sink LED Driver with Pre-Programmed Animations, AEC-Q100 Qualified
-
PRODUCT
MPQ7232-AEC1製品36V, 6A, Synchronous Buck Infrared LED Driver, AEC-Q100 Qualified
-
PRODUCT
MPQ7222-AEC1製品24-Channel, 100mA/Ch Current Source Driver with CAN Interface, AEC-Q100 Qualified
-
PRODUCT
MPQ76400FS-AEC1製品MPSafe、ASIL-B、UARTインタフェース付き、16チャネルLEDマトリックスマネージャ、AEC-Q100認定済み
-
PRODUCT
MPQ7250-AEC1製品3チャネル、200mA、サーマルシェアリング機能付き、リニアLEDドライバ、AEC-Q100認定
-
PRODUCT
MPQ76300FS-AEC1製品MPSafe™、24チャネル、100mA、デジタルAFC付きスマートリニアLEDドライバ、AEC-Q100認定
-
MPSCHOLAR
車載ディスプレイシステムの電源管理MPSCHOLAR自動車業界は間違いなくデジタル進化の影響を感じており、運転手と乗員の両方に情報を提供する方法を変革しています。最近の自動車は、従来のアナログダイヤルやインジケータから、ダイナミックで多機能かつインタラクティブな表示システムへと移行しています。これらの技術革新は、車内のユーザーエクスペリエンスと美観を向上させるだけでなく、ナビゲーション、安全性、エンターテイメントにおいても重要な役割を果たします。車載ディスプレイシステムの主な種類については、次のセクションで説明します 以前、従来の自動車のダッシュボードには、速度計、タコメータ、燃料計、温度計など、さまざまなアナログゲージが備わっていました。デジタルまたはハイブリッド (アナログとデジタルの組み合わせ) インタフェースに進化した最新のインストルメントクラスターディスプレイにより、より多用途でカスタマイズ可能なユーザーエクスペリエンスが提...
-
MPSCHOLAR
ライティングシステム向けLEDドライバと電源管理MPSCHOLAR過去数十年にわたり、発光ダイオード (LED) は自動車市場でのアプリケーションが急増してきました。電圧が加えられると、半導体ダイオードはエレクトロルミネセンスによって光を発します。これがLEDの動作原理です。これらは、小型、長寿命、効率性に優れているため、特に車載アプリケーションに適しています。 LEDアセンブリは通常、光の放射を担うシリコンp-n接合であるLEDチップから成り、はんだ付けによってカソード端子に接続されます。特定の場所に光を集めて集中させるために、チップは反射用の空洞で囲まれています。LEDチップのアノード側をLEDのアノード端子にワイヤボンディングして回路を完成します。LEDのレンズを作ると同時に、構造を環境から保護するために、内部構造はエポキシまたはシリコンで覆われています。 図1 : LEDの構築 LEDライトは、シリコン内に2つの領域を持つp-n...
-
ARTICLE
MPS製品による家庭用リモコンの最適化寄稿文赤外線 (IR) とリモート周波数 (RF) の家庭用リモコンは、サウンドシステム、テレビ、ライティング、その他の制御などのシステムに使用されています。これらのシステムは、音声制御、接続性、LEDディスプレイ、静電容量式タッチパネルなどの機能により、ますます複雑になっています。リモコンは信頼性が高く、使いやすく、バッテリー寿命が長い必要があります。 MPSは、システム全体にわたって家庭用リモコンシステムに対応するために使用できる、費用対効果の高いソリューションを提供します (図1参照)。図1の青で示されている、リモートホームコントロールを最適化するMPSのソリューションは、モータドライバ、LEDバックライトドライバ、監視回路、AC/DCコンバータ、バッテリーチャージャ、ステップダウンコンバータ、ステップアップコンバータ、LDO、PMICです。本稿では、これらの各部品について説明し、それら...
-
PRODUCT
MP44020製品拡張THD性能付き、CrM / DCMマルチモードPFCコントローラ
-
PRODUCT
MPQ3359-AEC1製品高調光比、4チャネル、最大150mA/Ch、昇圧型白色LEDドライバ、AEC-Q100認定
-
PRODUCT
MPQ7231製品MPSafe、42V、3A降圧、または2.4A昇降圧、同期整流赤外線LEDドライバ、AEC-Q100認定
-
PRODUCT
MPQ7228-AEC1製品適応型フィードバック制御 (AFC) とUARTインタフェース付き、16チャネル、電流シンクLEDドライバ、AEC-Q100認定
注文
アカウントにログイン
新しいアカウントを作成