- MPQ2931-AEC1
MPQ2931-AEC1
Session textval
Session Titefor popup
概要
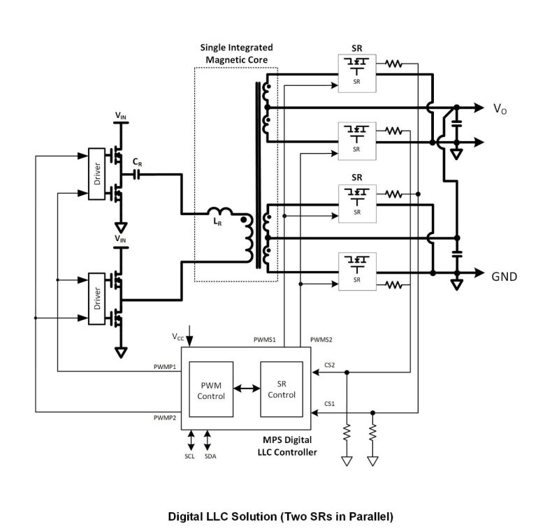
The MPQ2931-AEC1 is a digital LLC controller for full bridges with synchronous rectification control. It provides two pulse-width modulation (PWM) channels for primary-side control, and two PWM channels for secondary-side control.
The integrated multiple-time programmable (MTP) memory provides extensive configurability for loop parameters, soft-start time (tSS), switching frequency (fSW), and protection parameters. The PMBus/I2C interface monitors fault statuses.
The MPQ2931-AEC1 is available in a QFN-24 (4mmx4mm) package, and is available in AEC-Q100 Grade 1.
-
もっと見る
少なく表示
機能と利点
- Open-Loop Control for Primary-Side and Secondary-Side Operation
- Configurable Frequency Setting
- Up to 3MHz Operating Frequency
- Configurable Soft-Start Time (tSS)
- Input Voltage (VIN), Output Voltage (VOUT), and Output Current (IOUT) Monitoring and Reporting
- Open-Drain Power Good (PG) Signal for Fault Notification
- Fewer External Components
- PMBus/I2C Compatible
- Internal Multiple-Time Programmable (MTP) Memory to Store Custom Configurations
- Under-Voltage Lockout (UVLO), Over-Voltage Protection (OVP), Under-Voltage Protection (UVP), Over-Current Protection (OCP), and Over-Temperature Protection with Options for No Action, Latch-Off, Auto-Retry, or Hiccup Mode
- Restriction of Hazardous Substances in Electrical and Electronic Equipment (RoHS) Compliant
- Available in AEC-Q100 Grade 1
- Available in a QFN-24 (4mmx4mm) Package
入手可能な製品番号
MPQ2931GRE-xxxx-AEC1-Z MPQ2931GRE-xxxx-AEC1-P MPQ2931GRE-0000-AEC1-Z MPQ2931GRE-0000-AEC1-P
PとZで終わる部品番号は同じ部品です。PとZはリールサイズのみを示します
P&Zの意味 
MPQ2931-AEC1 Resources
-
APPLICATION
12V - 48V 双方向変換システムアプリケーション -
PRODUCT CATEGORY
プロセッサ用コア電源コントローラ製品カテゴリ -
PRODUCT
MP2985B製品Dual-Loop, Digital, 8-Phase Controller with Flexible PWM Firing Order and PMBus Interface for VR14 and Earlier Protocols
-
PRODUCT
MP29612-A製品Dual-Loop, Digital, 12-Phase Controller with SVI3 Interface
-
PRODUCT
MP29608-A製品Dual-Loop, Digital, 8-Phase Controller with SVI3 Interface
-
PRODUCT
MP29540製品Digital, Multi-Phase Controller
-
PRODUCT
MP29816-C製品Dual-Loop, Digital, 16-Phase Controller with PMBus and AVSBus Interface
-
PRODUCT
MP2869A製品Dual-Loop, Digital, 16-Phase Controller with SVI3 Interface for AMD
-
PRODUCT
MP2927製品AVSBus向け、PMBusインタフェース付き、デュアルループ、デジタル、マルチフェーズコントローラ
-
PRODUCT
MP2880製品AVSBus向け、PMBusインタフェース付き、シングルループ、20フェーズ、デジタル・マルチフェーズコントローラ
-
PRODUCT
MP2882製品SVI2 / AVSBus向け、PMBusインタフェース付き、デュアルループ、デジタル、16フェーズコントローラ
-
PRODUCT
MP2891製品PWM-VIDインタフェース付き、デュアルループデジタル16相コントローラ
-
PRODUCT
MP2926製品PMBusインタフェース付き、トリプルループ、デジタル、マルチフェーズコントローラ
-
PRODUCT
MP2855製品AMD SVI2向け、PMBusインタフェース付き、デュアルループ、デジタル、マルチフェーズコントローラ
-
PRODUCT
MP2886A製品PMBusとPWM-VID付き、デジタル、マルチフェーズPWMコントローラ
-
PRODUCT
MP2884A製品PMBusとPWM-VID付き、デジタルマルチフェーズPWMコントローラ
-
PRODUCT
MP2853製品AMD SVI2向け、PMBusインタフェース付き、デュアルループ、デジタル、マルチフェーズコントローラ
-
PRODUCT
MP2965製品VR13.HC / AVSBus用PMBusインタフェース付き、デュアルループ、デジタル、マルチフェーズコントローラ
-
PRODUCT
MP2888A製品PMBusとPWM-VID付き、デジタルマルチフェーズPWMコントローラ
-
PRODUCT
MP2953B製品VR12.5用PMBusインタフェース付き、6フェーズ、デジタル・マルチフェーズコントローラ
-
PRODUCT
MP2935製品VR12.5アプリケーション向け4フェーズPWMコントローラ
-
PRODUCT
MP2932製品VR10およびVR11向け、8ビットDACコード内蔵、6フェーズPWMコントローラ
-
PRODUCT
MP2930製品VR10およびVR11向け、8ビットDACコード搭載、4フェーズPWMコントローラ
-
PRODUCT
MPQ9841A-AEC1製品36V, 1A, Low-IQ, Synchronous Step-Down Converter, AEC-Q100 Qualified
-
PRODUCT
MPQ5472-AEC1製品完全統合型、16V、12A x 2、パラレルモード付きデュアル出力降圧型コンバータ、450mA LDO、I2Cインタフェース、柔軟なシステム構成、AEC-Q100認定
アカウントにログイン
新しいアカウントを作成