- MPQ5870-AEC1
MPQ5870-AEC1
60V, 0.5A, Single-Channel, Smart High-Side Load Switch with High-Accuracy Current Sense, AEC-Q100 Qualified
Session textval
Session Titefor popup
概要
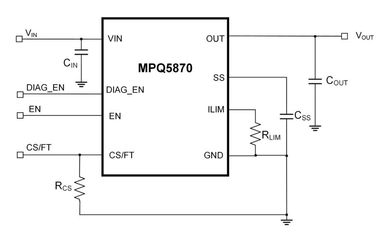
The MPQ5870-AEC1 is designed as a smart high-side power switch for a nominal 0.5A load. The device supports a wide 3.5V to 60V input voltage (VIN) range. The MPQ5870-AEC1 provides a highly efficient and compact solution with a small on resistance (RDS(ON)).
As a functional safety-capable device, the MPQ5870-AEC1 provides related safety documentation to aid in functional safety design.
The MPQ5870-AEC1 supports both internal and configurable, high-accuracy external current limits. The device helps clamp inrush current during short circuits, which improves system reliability. An adjustable start-up slew rate also helps reduce inrush current during start-up.
The CS/FT pin provides high-accuracy current-sense (CS), which achieves real-time and accurate diagnostics without further calibration. The voltage on the CS/FT pin represents 1 / KCS of the load current, where KCS is a constant value across the temperature and supply voltage. In addition, the CS/FT pin can report a fault by pulling up its voltage.
Full diagnostics during on and off states are developed for the MPQ5870-AEC1. By pulling the DIAG_EN pin up or down, the diagnostic functions (current sensing and off-state open load/short-to-battery detection) can be enabled or disabled. If off-state diagnostics are not required in the system, connecting to the EN pin can disable the function to further reduce quiescent current (IQ).
The MPQ5870-AEC1 is available in QFN-8 (2mmx2.5mm) and SOT583 packages, and is available in AEC-Q100 Grade 1 and AEC-Q100-012 Test Grade A.
-
もっと見る
少なく表示
機能と利点
- Built to Handle Tough Automotive Transients:
- Load Dump Up to 60V
- Cold Crank Down to 3.5V
- Available in AEC-Q100 Grade 1
- Cooler Thermals:
- Integrated MOSFET
- Extends Vehicle Battery Life:
- Extremely Low Standby Current: 0.5μA
- Low Quiescent Current (IQ) Mode: 500μA
- Reduces Board Size:
- Available in a QFN-8 (2.0mmx2.5mm) Package and a SOT583 Package
- Flexibility:
- Configurable External Current Limit
- Adjustable Start-up Slew Rate
- Compatible with 1.8V and 3.3V Logic
- Full Diagnostics and Protections:
- High-Accuracy Current Sense: ±1% at 0.5A and ±20% at 10mA
- Loss of GND Protection
- Drain-Source Voltage (VDS) Clamp for Inductive Load Switching
- On-State and Off-State Open Load And Battery Short Detection
- Thermal Shutdown
- Available in AEC-Q100-012 Test Grade A
- Functional Safety System Design Capability:
- Documents Available for MPSafeTM QM System Design
入手可能な製品番号
MPQ5870GRPE-AEC1-Z MPQ5870GRPE-AEC1-P MPQ5870GTL-AEC1-Z MPQ5870GTL-AEC1-P
PとZで終わる部品番号は同じ部品です。PとZはリールサイズのみを示します
P&Zの意味 
MPQ5870-AEC1 Resources
-
PRODUCT CATEGORY
スマート・ハイサイドスイッチ製品カテゴリ -
APPLICATION
リアカメラ (オフバッテリー)アプリケーション後方確認カメラは、おそらく先進運転支援システム (ADAS) アプリケーションで使用される最もよく知られたカメラのサブシステムです。この機能は、ますます多くの車両に提供され期待されているため、これらのカメラシステムは高度な統合および高速データ処理を提供して、車両の背後にある可能性のある危険を正確かつリアルタイムでモニタし、情報を通常車内のヘッドユニットにあるLCDディスプレイに直接送れるようにする必要があります。消費者の安全と利便性を向上させるように設計されたこれらの高度な安全機能により、ISO26262安全基準への適合とEMI軽減に加え、設計の複雑さとエンジニアにとってのさらなる検討事項も増えます。 拡張できて信頼できる電源管理ソリューション一式には、パワーモジュール、降圧コンバータ、リニアレギュレータが含まれます。これらの車載グレードの部品は、厳しい温度およびEMI要件を満たすと...
-
APPLICATION
リアカメラ (同軸)アプリケーション後方確認カメラは、おそらく先進運転支援システム (ADAS) アプリケーションで使用される最もよく知られたカメラのサブシステムです。この機能は、ますます多くの車両に提供され、期待されているので、これらのカメラシステムは、高度な統合および高速データ処理を提供して、車両の背後にある可能性のある危険を正確かつリアルタイムでモニタし、情報を通常車内のヘッドユニットにあるLCDディスプレイに直接送れるようにする必要があります。消費者の安全と利便性を向上させるように設計されたこれらの高度な安全機能は、ISO26262安全基準への適合とEMI軽減に加え、設計の複雑さとエンジニアに対するさらなる考慮も追加します。 拡張できて信頼できる電源管理ソリューション一式には、電源モジュール、降圧コンバータ、リニアレギュレータが含まれます。これらの車載グレードの部品は、厳しい温度およびEMI要件を満たすと同時に...
-
APPLICATION
前方カメラ (オフバッテリー)アプリケーション前方カメラは先進運転支援システム (ADAS) アプリケーションにおいてより一層使用頻度の高いカメラのサブシステムとなってきています。より多くの車両において標準となってきているので、オフバッテリーのカメラシステムは、車線変更補助や衝突回避に加え、高度の機能集積と、車両の前方にあるかもしれない危険を正確およびリアルタイムに監視するための高速データ処理が必要です。ドライバーの安全性と利便性を改善する一方、これらの先進機能は設計の複雑さが増しており、さらにはISO26262の安全基準とEMCの規則に沿わなければなりません。 MPSの効率的で小型なパワーマネジメントソリューションは、電源モジュール、PMIC、ステップアップおよびステップダウンコンバータ、昇降圧コントローラ、ロードスイッチ、監視回路、リニアレギュレータ、およびターミネーションレギュレータを含みます。これらの車載グレードの製品は...
-
APPLICATION
フロントカメラ(同軸)アプリケーション -
APPLICATION
ドライバーモニタリングシステムアプリケーションドライバーモニタリングシステムは、自動車安全技術の最新点の一つです。総合的なヒューマンマシンインターフェース (HMI) の一部として、運転手モニタリングシステムはバイタルサインパラメータとドライバーの注意力を追跡し、ドライバーが車両を運転できない場合に支援します。もちろん、高度な新機能によって設計が複雑になり、エンジニアにとってはさらなる考慮事項が必要になります。安全性は常に最優先事項であるため、これらの部品は厳格なEMIおよび温度要件を満たさなければなりません。これにより、消費者およびメーカーは、運転者の気を散らすことを最小限に抑えながら、快適性および利便性の向上に自信が持てるようになります。 EMCの最もすぐれた車載用ソリューション・カタログには、電源モジュール、PMIC、ステップダウンコンバータ、リニアレギュレータなどがあります。これらの製品は、トップクラスの柔軟性と効率性を...
-
APPLICATION
360°サラウンドビューカメラアプリケーション360°サラウンドビューカメラは、車の全景図を提供し、通常はキャビンのヘッドユニットにあるLCDディスプレイに直接表示することで、ドライバーの死角をなくします。この画像は、車両の周囲に配置された複数のカメラ (通常は少なくとも4つ) から作成された合成です。バックアップカメラからの進化の次のステップと考えられることもありますが、360°サラウンドビューカメラシステムは、消費者の安全性と利便性を向上させるために先進運転支援 (ADAS) 機能がますます多くの新しい車両に追加されるにつれて、人気が高まっています。これらのサラウンドビューカメラシステムは、車線逸脱や衝突警告、移動物体検出、交通標識認識などの最先端の安全機能を有効にするために、高度な集積と高速データ処理を提供する必要があります。これらの高度な新機能により、ISO26262安全規格への準拠とEMI緩和に加えて、設計が...
-
APPLICATION
センサフュージョン・ドメインコントローラアプリケーション知覚感知システムは、新車で提供される一般的なADASとなり、新車がレーダーとカメラ、さらにはLIDARシステムを統合するにつれて、今後も拡大し続けるでしょう。しかし、これらのセンサにはそれぞれ強みと限界があるため、センサフュージョンが登場します。自動車のすべての知覚感知システムからの入力を組み合わせることによって、ドライバーには、車両周辺の物体や潜在的な危険を正確に検出するための可能な限りベストな情報が提供されます。しかし、これらの素晴らしい機能はまた、ISO26262安全基準への適合およびEMI軽減に加えて、より大きな技術的複雑さも意味します。 信頼性の高い車載グレードの電源管理ソリューションの製品ラインには、電源モジュール、降圧コンバータ、リニアレギュレータなどがあります。これらの部品は、最小のパッケージサイズで最高の効率と性能が得られるように設計されており、EMIを最小限に抑え...
-
ARTICLE
POWERING THE AUTOMOTIVE REVOLUTION: FROM ZONAL ARCHITECTURE TO 48V寄稿文The automotive industry is in the midst of a massive transformation. Over the past decade, cars are increasingly being equipped with advanced features that provide customers with greater safety, comfort, ease of use, and enjoyment. That includes everything from heated seats to infotainment screens, safety cameras to high-end sound systems. Some of the most innovative vehicles are fully self-drivin...
-
PRODUCT
MPQ5870L-AEC1製品28V, 0.5A, Single-Channel, Smart High-Side Load Switch with High-Accuracy Current Sense, AEC-Q100 Grade 1 Qualified
-
PRODUCT
MPQ5862C-AEC1製品16V, 1.5A, Dual-Channel, High-Side Switch, AEC-Q100 Qualified
-
PRODUCT
MPQ5892-AEC1製品36V, 5A, Dual-Channel, Smart High-Side Switch, AEC-Q100 Qualified
-
PRODUCT
MPQ5893-AEC1製品60V Load Dump, 5A, Dual-Channel, Smart High-Side Switch, AEC-Q100 Qualified
-
PRODUCT
MPQ58200-AEC1製品50V, 32-Channel, High-Side Switch for VCSEL, AEC-Q100 Qualified
-
PRODUCT
MPQ5882-AEC1製品80V, E-Fuse and Smart High-Side Power Switch, AEC-Q100 Qualified
-
PRODUCT
MPQ5887-AEC1製品80V, E-Fuse and Smart High-Side Power Switch, AEC-Q100 Qualified
-
PRODUCT
MPQ5889-AEC1製品80V, E-Fuse and Smart High-Side Power Switch, AEC-Q100 Qualified
-
PRODUCT
MPQ5856-AEC1製品42V, Smart High-Side Driver IC, AEC-Q100 Qualified
-
PRODUCT
MPQ5073N-AEC1製品5.5V, 2A, Load Switch, AEC-Q100 Qualified
-
PRODUCT
MPQ5071N-AEC1製品5.5V, 1A Load Switch, AEC-Q100 Qualified
-
PRODUCT
MPQ77240FS-AEC1製品MPSafe、ASIL-B/D、16V、180mΩ、0.8A、クワッドチャネル、ハイサイドスイッチ、AEC-Q100認定済み
-
PRODUCT
MPQ5884-AEC1製品80V、4.5mΩ、電子ヒューズおよびスマートハイサイドパワースイッチ搭載、AEC-Q100認定済み
-
VIDEO
車載用クワッドチャネル・ハイサイドスイッチ: MPQ77240FS-AEC1ビデオMPQ77240FS-AEC1は、最も要求の厳しい車載アプリケーション向けに設計された、スケーラブルで柔軟な、4チャネルのハイサイドスイッチです。5V~16Vの入力電圧幅とチャネルあたり最大0.8Aの負荷に対応し、バッテリー短絡保護、過電流保護 (OCP)、サーマルシャットダウンなどの機能によりシステムの安全性を確保します。MPQ77240FS-AEC1は、TQFN-17 (3mm x 4mm) パッケージでコンパクトで省スペースの電力制御を提供し、AEC-Q100認定およびASIL-Bに準拠しています。MPQ77240FS-AEC1が車載システムの設計をどのように向上できるかを今すぐご覧ください。 機能: 機能安全性 高精度電流検出機能 豊富な診断と保護 関連する製品ページ: MPQ77240FS-AEC1 MPQ586...
-
PRODUCT
MPQ5862-AEC1製品16V、1.5A、90mΩ RDS(ON)、デュアルチャネル、ハイサイドスイッチ、AEC-Q100認定済み
-
PRODUCT
MPQ5864-AEC1製品16V、0.8A、180mΩ RDS(ON)、クワッドチャネル、ハイサイドスイッチ、AEC-Q100認定済み
アカウントにログイン
新しいアカウントを作成