MPM3812
Session textval
Session Titefor popup
概要
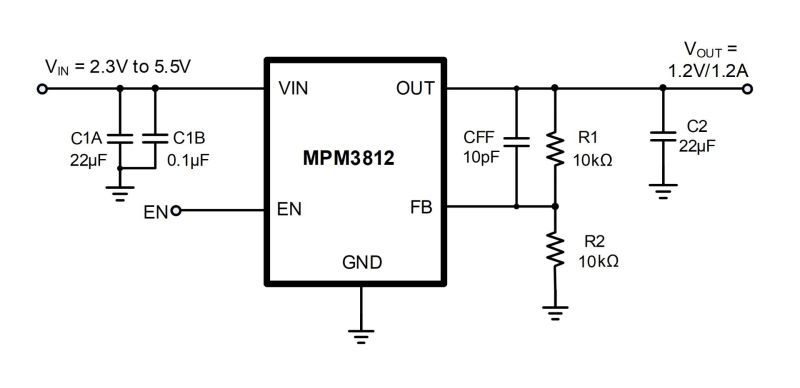
MPM3812は、パワーMOSFETとインダクタを内蔵したモノリシックなスイッチモードのステップダウンコンバータです。MPM3812は、すぐれたロードレギュレーションとラインレギュレーションを備え実現し、2.3V~5.5Vの入力電圧 (VIN) 範囲にわたって1Aの連続出力電流 (IOUT) を実現します。MPM3812は、高性能デジタル信号プロセス (DSP)、ワイヤレス電源、圭太機器、その他の省電力システムなど、幅広いアプリケーションに最適です。出力電圧 (VOUT) は0.6Vの低さまで調整可能です。設計を完了するのに必要なのは、入力コンデンサ、出力コンデンサ、フィードバック (FB) 抵抗だけです。
コンスタントオンタイム制御 (COT) 方式は、高速過渡応答、高い軽負荷効率、および容易なループの安定化を提供します。
保護機能には、サイクルごとの電流制限とサーマルシャットダウンなどがあります。
MPM3812は、標準の外付け部品が最小限の数で済み、超小型ECLGA-6 (1.5mm x 2mm x 1mm) パッケージで提供されます。
-
もっと見る
少なく表示
機能と利点
- 2.3V〜5.5Vの広い動作入力電圧 (VIN) 範囲
- 0.6Vの低さの出力電圧 (VOUT)
- ドロップアウト時に100%のデューティサイクル
- 最大1Aの出力電流 (IOUT)
- 2.4MHzの周波数
- 省電力モード (PSM)
- 電源シーケンス用のイネーブル (EN) ピン
- サイクルごとの過電流保護 (OCP)
- 0.5msの内部ソフトスタート (tSS) 時間
- 出力放電
- ヒカップモードによる短絡保護 (SCP)
- サーマルシャットダウン
- 低ESR出力セラミックコンデンサによる安定化
- ECLGA-6 (1.5mm x 2mm x 1mm) パッケージで提供
入手可能な製品番号
MPM3812GPH-Z MPM3812GPH-P
PとZで終わる部品番号は同じ部品です。PとZはリールサイズのみを示します
P&Zの意味 
MPM3812 Resources
-
APPLICATION
スモールセル基地局アプリケーションスモールセル基地局は、スマートフォンの普及、データ使用量の増加、5Gの出現により、これまで以上に有用です。しかしながら、スモールセル基地局の設計では、重量や体積の制限、性能を犠牲にしない、電力消費を大きく増やさないなどの制限を受けながら、需要に対応しなければなりません。今日のワイヤレス市場では信頼性と柔軟性がとにかく求められているため、消費者により速いスピードと性能を提供するために、新製品では効率、周波数スペクトル範囲の改善と、非連続帯域の使用が望まれます。 MPSの広範な製品ソリューションには、PoE PD、電子ヒューズとホットスワップコントローラ、降圧コンバータ、LDO、電源モジュール、DDRターミネーション、ロードスイッチ、監視回路、USBスイッチ、およびアナログスイッチが含まれます。これらの製品は、高電力密度のパワーマネジメント、高レベルの機能集積、優れた熱特性、および小型パッケ...
-
APPLICATION
サーマルカメラアプリケーションサーマルカメラは、赤外線放射を検知し可視光として表示し、その多くは高熱、ほこり、煙などの過酷な状況に耐えられるよう設計されています。これらの機器には、変化する環境の中で高性能と長いバッテリー寿命が必要です。なによりも、電子機器の検査から危険な緊急対応までさまざまな用途で使用されるため、信頼性が求められます。 MPSの広範なソリューションには、モータ・ドライバ、スイッチ、PMIC、コンバータ、およびアンプといった、過酷な状況でもサーマルカメラを効率的にそして安全に動かすためのすべてが含まれます。MPSの製品は、超低電力を実現することでバッテリー寿命を最大化します。設計をシンプルにし、シグナルチェーンを超越して、信頼性が高く高品質な性能を実現します。 MPSのパワーマネジメント製品は、効率的でコスト効果の高いソリューションを可能にします。
-
PRODUCT CATEGORY
降圧製品カテゴリ -
APPLICATION
光学モジュールアプリケーション光学モジュールは高速データ伝送で使用される光学トランシーバで、より大きなデータが送受信される場所で使用されます。データセンターから通信、短距離から長距離にいたるまで、光学モジュールは、膨大で効率的なデータ伝送に適しています。光学モジュールにはさまざまなサイズと帯域幅があり、最新世代は最大400GB/秒に対応しています。これらのトランシーバは大量のデータを動かすので、大電力要件と小さなフォームファクタに見合う独自の電源ソリューションが必要になります。 >MPSのモノリシック設計は、大電力でありながら、超小型パッケージで超低電力損失を可能にします。これにより、レイアウトと熱設計がシンプルになり、最大効率が得られます。これはどの光学モジュール設計にも重要です。MPSは光学モジュールの電源の特徴に対応する幅広い製品ポートフォリオを展開しており、降圧または昇圧コンバータ、コントローラ、電子ヒューズ...
-
PRODUCT CATEGORY
ステップダウン製品カテゴリ -
PRODUCT
MPM3599製品45V, Dual 12A, Single 24A, Buck Power Module with I2C
-
PRODUCT
MPM3696-40製品16V、40A、スタック可能、デジタル、PMBus付き、機能集積型、同期整流電源モジュール
-
PRODUCT
MPM3896-20製品6V, 20A, Stackable, Digital, Fully Integrated Synchronous Buck Module with PMBus
-
PRODUCT
MPM3810A製品6V Input, 1.2A Module, Synchronous Step-Down Converter with Integrated Inductor
-
PRODUCT
MPM3805A製品6V Input, 0.6A Module, Synchronous Step-Down Converter with Integrated Inductor
-
PRODUCT
MPM3896-30製品6V, 30A, Digital, Fully Integrated Synchronous Buck Module with PMBus
-
ARTICLE
高電流アプリケーション向けマルチフェーズコンバータの設計寄稿文ハイエンドのフィールド・プログラマブル・ゲート・アレイ (FPGA) およびアプリケーション特化型集積回路 (ASIC) のコアレールに電力を供給するには、高電流と正確な過渡制御が必要です。近年、FPGA、ASICおよび関連システムの急速な進歩により、複雑性の増大に対処するため、電力供給に関する規制の大幅な見直しが必要になっています。これらの設計では、効率、動的応答、およびMOSFETのサイズと電力損失の間の微妙なバランスが求められます。 これらの要件を満たすために最も一般的に使用される方法は、複数の電源を並列に配置することです。この方法では、これらの電源 (位相とも言う) 間で電流が均等に分配され、必要な電力がより簡単かつ効率的に供給されます。各電源ブランチ間に位相差を設定することでパフォーマンスをさらに向上させ、全体的な電流と電圧リップルを削減できます。ただし、位相を均等に分散し、す...
-
PRODUCT
MPM54532製品16V, Dual 6A, Single 12A Power Module with I2C Interface
-
REFERENCE DESIGN
ZU1 / 2 / 3最小レール : サイズ最適化リファレンスデザインリファレンスデザイン -
PRODUCT
MPM3809製品超小型パッケージ、2.3V~5.5V入力、0.6A、PSM電源モジュール
-
PRODUCT
MPM3812C製品超小型パッケージ、2.3V~5.5V入力、1A、電源モジュール
-
PRODUCT
MPM3824製品2.75V~6V、2A、超小型、超低ノイズ電源モジュール
-
PRODUCT
MPM3860製品7V、6A、ステップダウン電源モジュール
-
PRODUCT
MPM3632S製品インダクタ内蔵、高周波、18V / 3A、DC/DCレギュレータ
-
PRODUCT
MPM3650C製品1.2MHz、同期整流、2.75V〜17V、6A、超薄型パワーモジュール
-
PRODUCT
MPM3811製品2.3V〜5.5 V入力、1A、小型 (2mm x 2mm x 1.6mm ) QFNパッケージの電源モジュール
-
PRODUCT
MPM3650製品1.2MHz、同期整流、2.75V〜17V、6A、超薄型電源モジュール
-
PRODUCT
MPM3833C製品2.75〜6V、3A、超小型、超低ノイズの電源モジュール
-
PRODUCT
MPM3822C製品2.75V~6V、2A、超小型で超低ノイズの電源モジュール
-
PRODUCT
MPM3632C製品18V入力、3Aモジュール、インダクタが統合された同期整流式、強制連続導通モードのステップダウンコンバータ
アカウントにログイン
新しいアカウントを作成