- MPM3896-30
MPM3896-30
Session textval
Session Titefor popup
概要
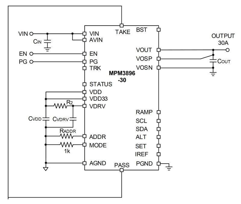
The MPM3896-30 is a fully integrated, stackable, synchronous buck module series with a PMBus interface. It offers a complete power solution that integrates a controller, half-bridge FET, and power inductor, offering excellent load and line regulation across a wide 2.8V to 6V input voltage (VIN) range and 0.3V to 0.9 x VIN output voltage (VOUT) range. The MPM3896-30 operates at high efficiency across a wide output current (IOUT) range.
The device adopts MPS’s proprietary, constant-on-time (COT) control, which provides ultra-fast transient response and minimizes the required output capacitance. The PMBus interface provides digital configurability and key parameter monitoring.
It also features rich protection functions, including over-current protection (OCP), over-voltage protection (OVP), under-voltage protection (UVP), and over-temperature protection (OTP).
The MPM3896-30 requires a minimal number of readily available external components, and is available in a compact ECLGA (5mmx6mm) package.
-
もっと見る
少なく表示
機能と利点
- Wide 2.8V to 6V Operating Input Voltage (VIN) Range:
- 3.5V to 6V without VDD33 Connected to 3.3V
- 2.8V to 3.5V with VDD33 Connected to 3.3V
- Adjustable Output Voltage (VOUT) from 0.3V to 0.9 x VIN
- 30A Continuous Output Current (IOUT)
- VOUT Remote Sense
- Lossless, Accurate On-Die Current-Sensing
- 300kHz to 2MHz Switching Frequency (fSW)
- Ultra-Fast Transient Response with Multi-Phase Constant-On-Time (MCOT) Control
- Tracking Function Available
- PMBus 1.3 Compliant
- Configurable via the PMBus:
- Load Line
- Compensation
- VOUT
- fSW
- Protection Threshold and Mode
- Built-In Multiple-Time Programmable (MTP) Memory to Store Custom Configurations
- Accurate Telemetry Including:
- VIN and VOUT
- IOUT
- Fault Report
- Temperature
- Available in a Compact ECLGA (5mmx6mmx2.9mm) Package
入手可能な製品番号
MPM3896GPJ-30-xxxx-T MPM3896GPJ-30-0000-T
MPM3896-30 Resources
-
APPLICATION
光学モジュールアプリケーション光学モジュールは高速データ伝送で使用される光学トランシーバで、より大きなデータが送受信される場所で使用されます。データセンターから通信、短距離から長距離にいたるまで、光学モジュールは、膨大で効率的なデータ伝送に適しています。光学モジュールにはさまざまなサイズと帯域幅があり、最新世代は最大400GB/秒に対応しています。これらのトランシーバは大量のデータを動かすので、大電力要件と小さなフォームファクタに見合う独自の電源ソリューションが必要になります。 >MPSのモノリシック設計は、大電力でありながら、超小型パッケージで超低電力損失を可能にします。これにより、レイアウトと熱設計がシンプルになり、最大効率が得られます。これはどの光学モジュール設計にも重要です。MPSは光学モジュールの電源の特徴に対応する幅広い製品ポートフォリオを展開しており、降圧または昇圧コンバータ、コントローラ、電子ヒューズ...
-
PRODUCT CATEGORY
ステップダウン製品カテゴリ -
PRODUCT
MPM3599製品45V, Dual 12A, Single 24A, Buck Power Module with I2C
-
PRODUCT
MPM3696-40製品16V、40A、スタック可能、デジタル、PMBus付き、機能集積型、同期整流電源モジュール
-
PRODUCT
MPM3896-20製品6V, 20A, Stackable, Digital, Fully Integrated Synchronous Buck Module with PMBus
-
PRODUCT
MPM3810A製品6V Input, 1.2A Module, Synchronous Step-Down Converter with Integrated Inductor
-
PRODUCT
MPM3805A製品6V Input, 0.6A Module, Synchronous Step-Down Converter with Integrated Inductor
-
ARTICLE
高電流アプリケーション向けマルチフェーズコンバータの設計寄稿文ハイエンドのフィールド・プログラマブル・ゲート・アレイ (FPGA) およびアプリケーション特化型集積回路 (ASIC) のコアレールに電力を供給するには、高電流と正確な過渡制御が必要です。近年、FPGA、ASICおよび関連システムの急速な進歩により、複雑性の増大に対処するため、電力供給に関する規制の大幅な見直しが必要になっています。これらの設計では、効率、動的応答、およびMOSFETのサイズと電力損失の間の微妙なバランスが求められます。 これらの要件を満たすために最も一般的に使用される方法は、複数の電源を並列に配置することです。この方法では、これらの電源 (位相とも言う) 間で電流が均等に分配され、必要な電力がより簡単かつ効率的に供給されます。各電源ブランチ間に位相差を設定することでパフォーマンスをさらに向上させ、全体的な電流と電圧リップルを削減できます。ただし、位相を均等に分散し、す...
-
PRODUCT
MPM54532製品16V, Dual 6A, Single 12A Power Module with I2C Interface
-
REFERENCE DESIGN
ZU1 / 2 / 3最小レール : サイズ最適化リファレンスデザインリファレンスデザイン -
PRODUCT
MPM3809製品超小型パッケージ、2.3V~5.5V入力、0.6A、PSM電源モジュール
-
PRODUCT
MPM3812C製品超小型パッケージ、2.3V~5.5V入力、1A、電源モジュール
-
PRODUCT
MPM3824製品2.75V~6V、2A、超小型、超低ノイズ電源モジュール
-
PRODUCT
MPM3632S製品インダクタ内蔵、高周波、18V / 3A、DC/DCレギュレータ
-
PRODUCT
MPM3860製品7V、6A、ステップダウン電源モジュール
-
PRODUCT
MPM3650C製品1.2MHz、同期整流、2.75V〜17V、6A、超薄型パワーモジュール
-
PRODUCT
MPM3650製品1.2MHz、同期整流、2.75V〜17V、6A、超薄型電源モジュール
-
PRODUCT
MPM3833C製品2.75〜6V、3A、超小型、超低ノイズの電源モジュール
-
PRODUCT
MPM3811製品2.3V〜5.5 V入力、1A、小型 (2mm x 2mm x 1.6mm ) QFNパッケージの電源モジュール
-
PRODUCT
MPM3822C製品2.75V~6V、2A、超小型で超低ノイズの電源モジュール
-
PRODUCT
MPM3632C製品18V入力、3Aモジュール、インダクタが統合された同期整流式、強制連続導通モードのステップダウンコンバータ
-
PRODUCT
MPM3515製品1.5A、36V、インダクタとパワーグッドが統合された同期整流ステップダウン電源モジュール
-
PRODUCT
MPM3820製品6V入力、2A、インダクタが統合されたモジュール同期整流ステップダウンコンバータ
-
PRODUCT
MPM3610製品21V入力、1A、インダクタが統合されたモジュール同期整流ステップダウンコンバータ
-
PRODUCT
MPM3620製品24V入力、2A、インダクタが統合されたモジュール同期整流ステップダウンコンバータ
アカウントにログイン
新しいアカウントを作成