MPM3816C
入手可能な製品番号
MPM3816CGPE-Z MPM3816CGPE-P
P&Zの意味 
関連商品
EVM3816C-PE-01A 5.5V, 1A, Step-Down Power Module Evaluation Board
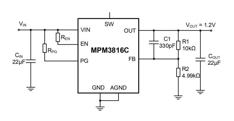
The EVM3816C-PE-01A is an evaluation board designed to demonstrate the capabilities of the MPM3816C, a fully integrated, synchronous, rectified, step-down, DC/DC power module with up to 1A of continuous output current (IOUT).
The output voltage (VOUT) can be regulated to as low as 0.4V. Only feedback (FB) resistors, input capacitors, and output capacitors are required to complete the design.
The MPM3816C adopts a constant-on-time (COT) control scheme to provide fast transient response and easy loop stabilization. Fault protections include cycle-by-cycle current limiting and thermal shutdown.
It is recommended to read the MPM3816C datasheet prior to making any changes to the EVM3816C-PE-01A.
The MPM3816C requires a minimal number of readily available, standard external components, and it is available in an ultra-small ECLGA-10 (2mmx2.2mmx1.2mm) package.
注文
アカウントにログイン
新しいアカウントを作成