- MPQ4233A-AEC1
MPQ4233A-AEC1
Session textval
Session Titefor popup
概要
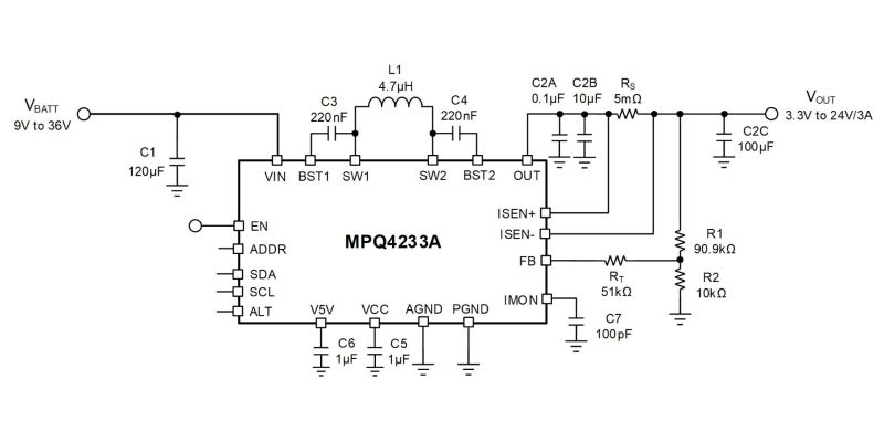
MPQ4233A-AEC1は、MOSFETを内蔵した同期整流クワッドスイッチ昇降圧コンバータです。このデバイスは、特定の入力供給範囲にわたり優れた効率をもつ、最大3Aの出力電流 (IOUT) を供給できます。
MPQ4233A-AEC1は、USB電源供給 (PD) およびワイヤレス充電アプリケーションに適しています。I2Cインタフェースを通じて外部PDまたはワイヤレス充電コントローラとうまく連携できます。
I2Cインタフェースとワンタイムプログラマブル (OTP) メモリは、設定可能パラメータの柔軟性を提供します。
故障状態の保護には、定電流 (CC) 制限、出力と入力の過電圧 (OVP)、およびサーマルシャットダウン (TSD) が含まれます。
MPQ4233A-AEC1は、最小限の数のすぐに利用できる標準外付け部品しか必要とせず、ウェッタブルフランクで小型のQFN-19 (4mm x 5mm) パッケージで提供されます。AEC-Q100 グレード1で利用可能です。
-
もっと見る
少なく表示
機能と利点
- 4つのMOSFETを内蔵した3Aの昇降圧コンバータ
- 2.7V降下電圧で、3V〜36V動作入力電圧 (VIN) 範囲
- 1V〜24Vの出力電圧 (VOUT) 範囲
- I2Cで設定定可能な基準電圧 (VREF) 範囲 : 1mVの分解能で0.1V~2.147V
- 最大98.14%のピーク効率
- 外部マイクロコントローラユニット (MCU) に電力を供給する5V/60mA低ドロップアウト (LDO) レギュレータを搭載
- 工場での調整により5%の精度をもつ選択可能な入力または出力の定電流 (CC) 制限
- 正確な出力電流 (IOUT) モニタ
- 選択可能な周波数スペクトラム拡散 (FSS) による280kHz、420kHz、600kHz、または1MHzのスイッチング周波数 (fSW)
- 選択可能な自動パルス周波数変調 (PFM) またはパルス幅変調 (PWM) モードおよび強制PWMモード
- ADDRピンおよびI2Cレジスタでサポートされる設定可能なI2Cスレーブアドレス
- ラインドロップ補償
- I2C、アラート、およびワンタイムプログラマブル (OTP) メモリ
- イネーブル (EN) シャットダウンパッシブ放電
- ウェッタブルフランクのQFN-19 (4mm x 5mm) パッケージで提供
- AEC-Q100 グレード1で利用可能
入手可能な製品番号
MPQ4233AGVE-0000-AEC1-Z MPQ4233AGVE-0000-AEC1-P MPQ4233AGVE-xxxx-AEC1-Z MPQ4233AGVE-xxxx-AEC1-P
PとZで終わる部品番号は同じ部品です。PとZはリールサイズのみを示します
P&Zの意味 
MPQ4233A-AEC1 Resources
-
PRODUCT CATEGORY
ステップダウン / ステップアップコンバータ製品カテゴリ -
PRODUCT CATEGORY
USB PD用パワーステージ製品カテゴリ -
PRODUCT CATEGORY
ステップダウン / ステップアップコンバータおよびコントローラ製品カテゴリ -
APPLICATION
セントラルゲートウェイアプリケーション自動車は最先端の機能を実現するためにECUネットワークを搭載し続けているため、車載セントラルゲートウェイは複数のプロトコル (例: CAN、FlexRay、LIN、イーサネット、およびISO-9141) 間のデータ伝送を橋渡しし管理するための中心的な役割を果たしています。セントラルゲートウェイは車両の異なる機能ドメイン間のコミュニケーションに対応するプロトコル間の可搬性と同時に、ECUネットワーク間の物理的な絶縁を実現します。これらの機能はサイバーセキュリティや急成長するIoT、SOTA (Software Over-the-Air) 、およびカーシェアリングなどにとっては必須です。近年のセントラルゲートウェイコントローラは著しい処理電力とセキュリティが必要となっており、ISO26262の安全基準やEMC規制にも見合う必要があります。 MPSの電源ソリューションにおける広範な製品ポー...
-
APPLICATION
ディスプレイ (ナビゲーション、ヘッドアップ、クラスター)アプリケーションセンターディスプレイ、ヘッドアップディスプレイ (HUD)、計器のインストルメントクラスタを含む自動車用ディスプレイは、重要な情報とインタラクティブなコンテンツを運転手に表示します。センターインフォメーションディスプレイはヘッドユニットに接続されており、ナビゲーションやその他の車内インフォテインメントの制御を提供します。車載のHUDと計器のインストルメントクラスタは、ドライバーに簡単に利用できる情報を提供します。HUDは、速度、温度、燃料レベルなど、目の高さのクラスタ・ディスプレイからの重要な指標も映します。これらの高度なディスプレイには、厳しい熱的条件、ISO26262安全基準、およびEMIの規制を満たすことに加えて、高効率の電源、簡単な機能統合、およびスケーラビリティが必要です。 MPSのパワーマネジメントソリューションの製品ラインには、ステップダウンとステップアップコンバータ、...
-
APPLICATION
インフォテイメントシステムアプリケーション自動車の車載インフォテインメントシステムは、安全性とセキュリティ、および全体的な運転体験を向上させるために、ますますソフトウェア指向になりつつあります。現代の自動車は、運転情報と環境情報、乗員のエンタテインメント、ワイヤレス接続、ナビゲーションを一元化したインフォテインメントシステム・アーキテクチャに統合しています。しかし、高度な車載インフォテインメントシステムの台頭により、自動車設計者は、ISO26262安全規格およびEMI規制への準拠に加えて、先進運転支援システム (ADAS) や接続性および快適性の考慮など、システムの複雑さの増大にも直面しています。 MPSの車載用製品には、降圧 / 昇圧コンバータ、電源モジュール、低ドロップアウト (LDO) レギュレータ、USB給電ポート、ロードスイッチ、アナログスイッチ、PMIC、バックライト (WLED) ドライバ、ブラシ付きDCおよび...
-
APPLICATION
リアカメラ (オフバッテリー)アプリケーション後方確認カメラは、おそらく先進運転支援システム (ADAS) アプリケーションで使用される最もよく知られたカメラのサブシステムです。この機能は、ますます多くの車両に提供され期待されているため、これらのカメラシステムは高度な統合および高速データ処理を提供して、車両の背後にある可能性のある危険を正確かつリアルタイムでモニタし、情報を通常車内のヘッドユニットにあるLCDディスプレイに直接送れるようにする必要があります。消費者の安全と利便性を向上させるように設計されたこれらの高度な安全機能により、ISO26262安全基準への適合とEMI軽減に加え、設計の複雑さとエンジニアにとってのさらなる検討事項も増えます。 拡張できて信頼できる電源管理ソリューション一式には、パワーモジュール、降圧コンバータ、リニアレギュレータが含まれます。これらの車載グレードの部品は、厳しい温度およびEMI要件を満たすと...
-
APPLICATION
前方カメラ (オフバッテリー)アプリケーション前方カメラは先進運転支援システム (ADAS) アプリケーションにおいてより一層使用頻度の高いカメラのサブシステムとなってきています。より多くの車両において標準となってきているので、オフバッテリーのカメラシステムは、車線変更補助や衝突回避に加え、高度の機能集積と、車両の前方にあるかもしれない危険を正確およびリアルタイムに監視するための高速データ処理が必要です。ドライバーの安全性と利便性を改善する一方、これらの先進機能は設計の複雑さが増しており、さらにはISO26262の安全基準とEMCの規則に沿わなければなりません。 MPSの効率的で小型なパワーマネジメントソリューションは、電源モジュール、PMIC、ステップアップおよびステップダウンコンバータ、昇降圧コントローラ、ロードスイッチ、監視回路、リニアレギュレータ、およびターミネーションレギュレータを含みます。これらの車載グレードの製品は...
-
APPLICATION
USB TYPE-C POWER DELIVERYアプリケーションUSB Type-C Power Deliveryは、自動車を含むアプリケーションや市場で人気を集めています。USBポートはほとんどの車種で期待される標準になり、通常、充電機能とデータ機能の両方を提供することが期待されています。USB Type-Cはプラグインを容易にし、USB 3.0の転送速度を2倍にするために、より小さくリバーシブルなポートを提供することで設計された従来のUSBを改善します。USB PDプロトコルにより、USB Type-Cは最大100Wの電力を供給できるため、新製品への急速な採用につながります。ただし、車載用USB Type-Cの設計は、EMCや熱規制などの厳格な自動車安全基準を満たす必要があります。ドライバーと乗員の快適性と利便性を確保するための各新機能により、設計が複雑になり、スペースがさらに貴重となっています。 車載グレード製品のトップクラスのポートフォリ...
-
APPLICATION
ワイヤレス充電アプリケーションワイヤレス車内充電は、新しい車両モデルでますます一般的な機能になりつつあります。スマートフォンやその他の携帯機器を、センターコンソールトレイなどの指定された場所に置くだけで充電できる機能は、機器を物理的に接続したりプラグを差し込んだりする必要がなく、利用者に便利な世界を提供します。充電はほとんどの自動車モデルで期待される標準になっており、これらの設計は効率を最適化すると同時に、EMCや温度規制などの自動車の厳しい安全基準を順守することを使命としています。ドライバーと乗客の快適性と利便性を確保するための各新機能により、設計が複雑になり、スペースがさらに貴重となっています。 MPSの高効率で拡張可能な品揃えには、AEC-Q100認定の降圧コンバータとリニアレギュレータが含まれます。これらの製品は、誘導性および共振性の両方のワイヤレス充電トポロジーに対応します。また、熱放散を最小限に抑え、...
-
APPLICATION
ドライバーモニタリングシステムアプリケーションドライバーモニタリングシステムは、自動車安全技術の最新点の一つです。総合的なヒューマンマシンインターフェース (HMI) の一部として、運転手モニタリングシステムはバイタルサインパラメータとドライバーの注意力を追跡し、ドライバーが車両を運転できない場合に支援します。もちろん、高度な新機能によって設計が複雑になり、エンジニアにとってはさらなる考慮事項が必要になります。安全性は常に最優先事項であるため、これらの部品は厳格なEMIおよび温度要件を満たさなければなりません。これにより、消費者およびメーカーは、運転者の気を散らすことを最小限に抑えながら、快適性および利便性の向上に自信が持てるようになります。 EMCの最もすぐれた車載用ソリューション・カタログには、電源モジュール、PMIC、ステップダウンコンバータ、リニアレギュレータなどがあります。これらの製品は、トップクラスの柔軟性と効率性を...
-
APPLICATION
センサフュージョン・ドメインコントローラアプリケーション知覚感知システムは、新車で提供される一般的なADASとなり、新車がレーダーとカメラ、さらにはLIDARシステムを統合するにつれて、今後も拡大し続けるでしょう。しかし、これらのセンサにはそれぞれ強みと限界があるため、センサフュージョンが登場します。自動車のすべての知覚感知システムからの入力を組み合わせることによって、ドライバーには、車両周辺の物体や潜在的な危険を正確に検出するための可能な限りベストな情報が提供されます。しかし、これらの素晴らしい機能はまた、ISO26262安全基準への適合およびEMI軽減に加えて、より大きな技術的複雑さも意味します。 信頼性の高い車載グレードの電源管理ソリューションの製品ラインには、電源モジュール、降圧コンバータ、リニアレギュレータなどがあります。これらの部品は、最小のパッケージサイズで最高の効率と性能が得られるように設計されており、EMIを最小限に抑え...
-
APPLICATION
77GHZレーダーアプリケーション77GHzレーダーは、自動車の高度運転者支援システム (ADAS) アプリケーションとして急速に普及しつつあります。知覚感知システムはADAS技術の中で成長している市場であり、新しい自動車がレーダーとカメラ、さらにはLIDARシステムを統合しながら拡大し続けるでしょう。車載画像レーダーは、車両周辺の物体または潜在的な危険を感知する追加の方法として使用されます。77GHzレーダーは、従来の24GHzレーダーよりも広い帯域幅を提供することによって改善されたものであり、より広い幅の分解能と正確さを可能にします。また、周波数が高くなると、アプリケーションで使用されるセンサが小さくなるので、より小さなトータルソリューションサイズが可能になります。しかし、これらの素晴らしい機能はまた、ISO26262安全基準への適合およびEMI軽減に加えて、より大きな技術的複雑さも意味します。 MPSのトップク...
-
PRODUCT
MPQ4232A-AEC1製品36V, 6A Buck-Boost Converter with Four Integrated MOSFETs and I2C Interface, AEC-Q100 Qualified
-
PRODUCT
MPQ8887-AEC1製品I2Cインタフェース付き、周波数設定可能、調整可能なOCP、65V、9A、高効率降圧コンバータ、AEC-Q100認定済み
-
PRODUCT
MPQ4201-AEC1製品I2C、バッテリー充電、調整可能なOCPおよびPG表示付き、100V、同期整流双方向昇降圧型コントローラ、AEC-Q100認定済み
-
PRODUCT
MPQ5038-AEC1製品設定可能な7個のPDOとロードシェディング付き、USB PDソースコントローラ、AEC-Q100認定済み
-
PRODUCT
MPQ5038GRE-XXXX-AEC1-Z製品USB PD Source Controller with 7 Configurable PDOs and Load-Shedding, AEC-Q100 Qualified
-
PRODUCT
MPQ8880A-AEC1製品60V、4.5A、高効率、デジタル、設定可能、PMBusインタフェース付き同期整流ステップダウンコンバータ、AEC-Q100認定
-
PRODUCT
MPQ8872-AEC1製品I2Cインタフェース付き、36V、2A、4スイッチ、同期整流昇降圧型コンバータ、AEC-Q100認定済み
-
PRODUCT
MPQ4208-AEC1製品I2Cと調整可能なOCPおよびPG表示付き、80V、同期整流昇降圧型コントローラ、AEC-Q100認定済み
-
PRODUCT
MPQ8835A-AEC1製品I2Cインタフェース付き、36V、6A、4スイッチ、同期整流昇降圧型コンバータ、AEC-Q100認定
-
PRODUCT
MPQ8874-AEC1製品I2Cインタフェース付き、36V、4A、4スイッチ、同期整流昇降圧型コンバータ、AEC-Q100認定済み
-
PRODUCT
MPQ4232-AEC1製品4つのMOSFETとI2Cインタフェースを内蔵した6A昇降圧コンバータ、AEC-Q100認定
-
PRODUCT
MPQ4483-AEC1製品DCPモード、CDPモード、および車載用グランド・バッテリー短絡保護機能付き、3A、36Vステップダウンコンバータ、AEC-Q100認定
アカウントにログイン
新しいアカウントを作成