- MPQ20085-AEC1
MPQ20085-AEC1
Session textval
Session Titefor popup
概要
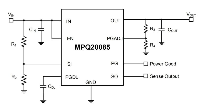
The MPQ20085-AEC1 is a low-dropout (LDO) linear regulator that supplies power to systems that are connected to the battery in automotive applications. It includes a wide 3V to 40V input voltage (VIN) range, making it capable of withstanding transients (such as load dump) that are anticipated in automotive systems.
The device is an optimal solution for powering always-on components such as microcontrollers (MCUs) and controller area network (CAN) transceivers in standby systems. The wide output voltage (VOUT) range allows the device to generate the bias voltage for silicon carbide (SiC) gate drivers and microphones as well as power MCUs and processors.
The MPQ20085-AEC1 also incorporates exceptionally precise VOUT accuracy of ±1.35% across line, load, and temperature. This allows it to quickly react to changes in load or line such as during cold-crank conditions.
The device is equipped with integrated voltage monitoring and power good (PG). The integrated voltage sensor can be used to monitor the VIN and alert downstream components (such as MCUs) when the battery voltage begins to fall. The PG delay and voltage threshold can be adjusted by external components. The low thermal resistance enables sustained operation against dissipation across the device.
The MPQ20085-AEC1 is available in a small QFN-10 (3mmx3mm) package with wettable flanks that facilitate a compact PCB design. It is available in AEC-Q100 Grade 1.
-
もっと見る
少なく表示
機能と利点
- Versatile Voltage Range:
- Wide 3V to 40V Input Voltage (VIN) Range
- Fixed 3.3V, 4V, 5V, or 8V Output Voltage (VOUT)
- Reduces Board Size:
- Available in a Small QFN-10 (3mmx3mm) Package
- Additional Features:
- ±1.35% Output Accuracy Over-Temperature
- 210mV Low-Dropout Voltage
- High PSRR (77dB at 1kHz)
- Power Good (PG) with Programmable Delay
- Integrated Voltage Monitoring
- Available in AEC-Q100 Grade 1
- Functional Safety System Design Capable:
- MPSafeTM-Compatible – Functional Safety Supporting Document Available
入手可能な製品番号
MPQ20085GQE-xxxx-AEC1-Z MPQ20085GQE-xxxx-AEC1-P
PとZで終わる部品番号は同じ部品です。PとZはリールサイズのみを示します
P&Zの意味 
MPQ20085-AEC1 Resources
-
APPLICATION
ディスプレイ (ナビゲーション、ヘッドアップ、クラスター)アプリケーションセンターディスプレイ、ヘッドアップディスプレイ (HUD)、計器のインストルメントクラスタを含む自動車用ディスプレイは、重要な情報とインタラクティブなコンテンツを運転手に表示します。センターインフォメーションディスプレイはヘッドユニットに接続されており、ナビゲーションやその他の車内インフォテインメントの制御を提供します。車載のHUDと計器のインストルメントクラスタは、ドライバーに簡単に利用できる情報を提供します。HUDは、速度、温度、燃料レベルなど、目の高さのクラスタ・ディスプレイからの重要な指標も映します。これらの高度なディスプレイには、厳しい熱的条件、ISO26262安全基準、およびEMIの規制を満たすことに加えて、高効率の電源、簡単な機能統合、およびスケーラビリティが必要です。 MPSのパワーマネジメントソリューションの製品ラインには、ステップダウンとステップアップコンバータ、...
-
APPLICATION
ヘッドユニット (ミッドレンジ)アプリケーション自動車のヘッドユニット設計は、従来のハードウェアインタフェースから、さまざまな車内機能を提供する洗練されたインフォテインメントシステムへと進化しました。これらの機能には、ナビゲーション、ワイヤレス接続、乗員のエンタテインメント、ジェスチャー認識、音声制御などがあります。インフォテインメント機能に対するコンシューマの期待が高まり続ける中、メーカーはドライバーの気を散らすことを軽減したり、コネクテッド環境におけるサイバーセキュリティの脅威からの保護、充電およびデータ転送ニーズへの対応などの設計上の課題に直面しています。ミッドレンジ・ヘッドユニットは、ISO26262安全基準の順守とEMI軽減に加えて、費用対効果にすぐれたシンプルなテクノロジーを提供し、セントラルインタフェースの機能と性能を向上します。 MPSのすぐれた車載グレード部品の製品ラインには、低ドロップアウト (LDO) レギュ...
-
APPLICATION
ヘッドユニット (ハイエンド)アプリケーション車載用ヘッドユニット設計は、従来のハードウェアインタフェースから、さまざまな車内機能を提供する洗練されたインフォテインメントシステムへと進化しました。これらの機能には、ナビゲーション、ワイヤレス接続、乗員のエンタテインメント、ジェスチャー認識、音声制御などがあります。インフォテインメント機能に対するコンシューマの期待が高まり続ける中、メーカーはドライバーの気が散ることを軽減し、コネクテッド環境におけるサイバーセキュリティの脅威からの保護、充電およびデータ転送ニーズへの対応などの設計上の課題に直面しています。ハイエンドのヘッドユニットは、ISO26262安全規格の順守とEMI対策に加えて、直感的でシームレスな運転体験を実現する堅牢で最先端のテクノロジーを提供します。 MPSのパワーマネジメントソリューションには、ステップダウンとステップアップコンバータ、電源モジュール、低ドロップアウト...
-
PRODUCT CATEGORY
LDO製品カテゴリ -
PRODUCT
MPQ20087-AEC1製品40V, 500mA, High-Accuracy, High-PSRR, Fixed-Output Linear Regulator, AEC-Q100 Qualified
-
PRODUCT
MPQ20086-AEC1製品40V, 500mA, High-Accuracy, High-PSRR, Adjustable-Output Linear Regulator, AEC-Q100 Qualified
-
PRODUCT
MPQ20033-AEC1製品5.5V, 0.3A, High-Accuracy, Low-IQ LDO with Power Good, AEC-Q100 Qualified
-
PRODUCT
MPQ20032-AEC1製品5.5V, 0.5A, High-Accuracy, Low-IQ LDO with Power Good, AEC-Q100 Qualified
-
PRODUCT
MPQ71000FS-AEC1製品MPSafeTM ASIL-D, 36V, 300mA, Dual LDO with ADC and I2C Interface, AEC-Q100 Qualified
-
PRODUCT
MPQ20083-AEC1製品40V, 150mA, High-Accuracy, High-PSRR LDO, AEC-Q100 Qualified
-
PRODUCT
MPQ2023-AEC1製品ADC内蔵、I2Cインタフェース付き、36V、300mA、デュアルLDO、AEC-Q100認定済み
-
PRODUCT
MPQ20084-AEC1製品40V、150mA、高精度、出力調整可能LDO、AEC-Q100認定済み
-
PRODUCT
MPQ20031-AEC1製品5.5V、1A、高精度、パワーグッド付き低 Iq LDO、AEC-Q100認定
-
ARTICLE
MPS製品による家庭用リモコンの最適化寄稿文赤外線 (IR) とリモート周波数 (RF) の家庭用リモコンは、サウンドシステム、テレビ、ライティング、その他の制御などのシステムに使用されています。これらのシステムは、音声制御、接続性、LEDディスプレイ、静電容量式タッチパネルなどの機能により、ますます複雑になっています。リモコンは信頼性が高く、使いやすく、バッテリー寿命が長い必要があります。 MPSは、システム全体にわたって家庭用リモコンシステムに対応するために使用できる、費用対効果の高いソリューションを提供します (図1参照)。図1の青で示されている、リモートホームコントロールを最適化するMPSのソリューションは、モータドライバ、LEDバックライトドライバ、監視回路、AC/DCコンバータ、バッテリーチャージャ、ステップダウンコンバータ、ステップアップコンバータ、LDO、PMICです。本稿では、これらの各部品について説明し、それら...
-
PRODUCT
MPQ20082-AEC1製品40V、300mA、低静止電流、調整可能な出力リニアレギュレータ、AEC-Q100認定
-
PRODUCT
MPQ2019A-AEC1製品40V、300mA、低静止電流、調整可能出力付きリニアレギュレータ、AEC-Q100認定
-
PRODUCT
MPQ2013D-AEC1製品40V、100mA、低静止電流リニアレギュレータ、AEC-Q100認定
-
PRODUCT
MPQ2022A-AEC1製品デジタル診断および保護用のシリアル デジタルインタフェースおよびADCを備えた、40V、300mA デュアルチャネルLDO、AEC-Q100認定
-
PRODUCT
MPQ2026A-AEC1製品事前昇圧、業界標準の同期シリアルインタフェース、デジタル診断および保護用ADCを備えた、40V、300mAデュアルチャネルLDO、AEC-Q100認定済み
-
PRODUCT
MPQ2024A-AEC1製品事前昇圧デジタルインタフェース、デジタル診断および保護用ADCを備えた、40V、300mA、ファントムアンテナLDO、AEC-Q100認定
-
PRODUCT
MPQ2016-AEC1製品40V、30mA、低自己消費電流リニアレギュレータ、AEC-Q100認定
-
PRODUCT
MPQ20073-AEC1製品2A、1.3V~6.0V、DDRメモリ向けターミネーションレギュレータ、AEC-Q100認定
-
PRODUCT
MPQ2019-AEC1製品40V、300mA、低静止電流、調整可能な出力リニアレギュレータ
-
PRODUCT
MPQ2013-AEC1製品40V、150mA、低静止電流リニアレギュレータ
-
PRODUCT
MPQ2029-AEC1製品40V、450mA、低静止電流、調整可能な出力のリニアレギュレータ、AEC-Q100
アカウントにログイン
新しいアカウントを作成