- MP8869H
MP8869H
18V, 12A, High-Efficiency, Wide-Input, Synchronous Step-Down Converter with Integrated Telemetry via I2C Interface
Session textval
Session Titefor popup
概要
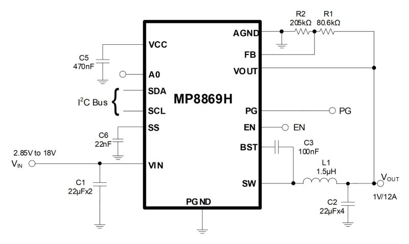
The MP8869H is a high-frequency, synchronous, rectified, step-down switch-mode converter with an I2C control interface. The MP8869H offers a fully integrated solution that achieves up to 12A of continuous current and 15A of peak output current (IOUT), with excellent load and line regulation across a wide input supply voltage (VIN) range.
The output voltage (VOUT) level can be controlled on the fly via the I2C serial interface. The reference voltage (VREF) range can be adjusted from 0.6V to 1.108V in 4mV steps. The voltage slew rate, frequency, current limit, hiccup/latch-off protection, enable, and power-saving mode are also adjustable via the I2C interface.
Constant-on-time (COT) control operation provides fast transient response. An open-drain power good (PG) pin indicates whether VOUT is within the nominal range. Full protection features include over-voltage protection (OVP), over-current protection (OCP), and thermal shutdown.
The MP8869H is available in a QFN-14 (3mmx4mm) package.
-
もっと見る
少なく表示
機能と利点
- Output Voltage (VOUT) Adjustable Up to 5.5V Using the FB Pin
- Wide 2.85V to 18V Operating Input Voltage (VIN) Range
- 12A Continuous/15A Peak Output Current (IOUT)
- 1% Internal Reference Accuracy
- I2C-Configurable Reference Voltage (VREF) Range from 0.6V to 1.108V in 4mV Steps with Slew Rate Control
- 5% Accuracy VOUT and IOUT Monitoring via the I2C
- Selectable Pulse-Frequency Modulation (PFM)/Pulse-Width Modulation (PWM) Mode, Adjustable Frequency and Current Limit via the I2C
- Four Different, Selectable I2C Addresses
- External Soft Start (SS)
- Open-Drain Power Good (PG) Indication
- Output Over-Voltage Protection (OVP), Hiccup/Latch-Off Over-Current Protection (OCP)
- Available in a QFN-14 (3mmx4mm) Package
入手可能な製品番号
MP8869HGL-Z MP8869HGL-P
PとZで終わる部品番号は同じ部品です。PとZはリールサイズのみを示します
P&Zの意味 
MP8869H Resources
-
APPLICATION
エンタープライズ用SSD (SATA / 3.3V PCLE)アプリケーションエンタープライズ用SSD (SATAおよび3.3V PCIe) は、大規模なサーバーやデータセンターで使用するために、クライアント用SSDよりも大きなストレージ容量を提供し、より厳しい設計要件を満たすという任務を負っています。高品質のSSDは、優れた熱管理と全体的なエネルギー効率を備えた低消費電力と高電力密度を提供する必要があります。さらに、AIや機械学習の進歩、ストリーミングの人気、クラウドベースのサービスの台頭などの業界のトレンドでは、速度、パフォーマンス、ストレージ機能を低コストで小型化する必要があります。大規模なサーバーとデータセンターも、運用コストを削減し、より小さなスペース割り当てでより多くのストレージを提供するという任務を負っており、新しいSSDへの要求が高まっています。最も重要なことは、エンタープライズ用SSD (SATAおよび3.3V PCIe) の設計では、信頼性の高い...
-
APPLICATION
エンタープライズ用SSD (PCIE / SAS)アプリケーションエンタープライズSSD (PCIeおよびSAS) は、大規模なサーバーやデータセンターで使用するために、クライアントSSDよりも大きなストレージ容量を提供し、より厳しい設計要件を満たすという任務を負っています。高品質のSSDは、優れた熱管理と全体的なエネルギー効率を備えた低消費電力と高電力密度を提供する必要があります。さらに、AIや機械学習の進歩、ストリーミングの増大、クラウドベースサービスの台頭などの業界のトレンドでは、速度、パフォーマンス、ストレージ機能を低コストで小型化する必要があります。大規模なサーバーとデータセンターも、運用コストを削減し、より小さなスペース割り当てでより多くのストレージを提供するという任務を負っており、新しいSSDへの要求が高まっています。最も重要なのは、エンタープライズ用SSD (PCIeおよびSAS)の設計は信頼性の高いデータストレージを提供する必要があり、...
-
PRODUCT CATEGORY
デジタルスイッチングレギュレータ製品カテゴリ -
PRODUCT
MP2422B製品24V, 25A, Synchronous Step-Down Converter with Configurable System Settings via I2C and OTP
-
PRODUCT
MP8864製品I2Cインタフェース付き、4A、21V、高効率、同期整流ステップダウンコンバータ
-
PRODUCT
MP8853製品I2Cインタフェース付き、2.85V~18V、4A、高効率、ワイド入力、同期整流、ステップダウンコンバータ
-
PRODUCT
MP8869N製品I2Cインタフェース経由のテレメトリ内蔵、18V、12A、高効率、広い入力範囲、同期整流ステップダウンコンバータ
-
PRODUCT
MP8833A製品I2Cインタフェース付き、1.5A、熱電クーラーコントローラ
-
PRODUCT
MP8870製品I2CとMTP経由でシステム設定を調整可能、18V、15A、同期整流ステップダウンコンバータ
-
PRODUCT
MP8854製品I2Cインタフェース経由のテレメトリ内蔵、2.85V~18V、4A、高効率、広い入力範囲、同期整流ステップダウンコンバータ
-
PRODUCT
MP8861製品I2Cインタフェース経由のテレメトリ内蔵、2.85V~18V、6A、高効率、広い入力幅、同期整流ステップダウンコンバータ
-
PRODUCT
MP8865製品I2Cインタフェース付き、6A、21V、高効率、同期整流ステップダウンコンバータ
-
PRODUCT
MP8847製品I2Cインタフェース付き、6A、6V、高効率、同期整流ステップダウンコンバータ
-
PRODUCT
MP8869S製品I2Cインタフェース経由のテレメトリ内蔵、2.85~18V、12A、高効率、同期整流ステップダウンコンバータ
-
PRODUCT
MP8868製品I2Cインタフェース付き、10A、17V、高効率、同期整流ステップダウンコンバータ
-
PRODUCT
MP8867製品I2Cインタフェース付き、8A、17V、高効率、同期整流ステップダウンコンバータ
-
REFERENCE DESIGN
VERSAL ACAP 最高効率I2C付き電源リファレンスデザインリファレンスデザイン -
REFERENCE DESIGN
VERSAL ACAP 最高効率I2C付き8パワーレールリファレンスデザインリファレンスデザイン -
ARTICLE
電源アプリケーションにおけるデジタル通信寄稿文デジタルインタフェースの人気が高まっているにもかかわらず、電力サブシステムのデジタルインタフェースが特定の電子アプリケーションにどのように役立つかは広く理解されていません。この寄稿文では、さまざまなアプリケーションの例としてMPSデジタル電源ソリューションを使用して、現在利用可能な一般的な物理インタフェースとプロトコルの側面を要約します。 デジタル通信と制御は、電力変換サブシステムとそれらが含まれるシステムに利益をもたらします。デジタルインタフェースは、システムボードが組み立てから戻った後、特定のパラメータ (電圧レールのシーケンス、障害保護しきい値、フィードバック補償など) を完成させ、最適化するための柔軟性を電源設計エンジニアに提供します。 デジタル通信にOSIモデルを使用すると、デジタル通信には2つの主要な側面があります。通信が実行される物理層 (PHY) と、情報の通信に使用さ...
-
ARTICLE
アナログ信号 VS. デジタル信号寄稿文信号は、あるシステムまたはネットワークから別のシステムまたはネットワークにデータを運ぶ電磁気流または電流です。電子機器では、信号は情報を運ぶ時変電圧であり、それは電磁波でもありますが、電流などの他の形式をとることもあります。電子機器で使用される信号には、アナログ信号とデジタル信号の2つの主要なタイプがあります。この記事では、対応する特性、用途、長所と短所、およびアナログ信号とデジタル信号の一般的なアプリケーションについて説明します。 アナログ信号は時変であり、一般に範囲 (+12V~-12Vなど) にバインドされますが、その連続範囲内には無限の数の値があります。アナログ信号は、ワイヤを移動する電気などの媒体の特定のプロパティを使用して信号の情報を伝達します。電気信号では、信号の電圧、電流、または周波数を変化させて情報を表すことができます。アナログ信号は、多くの場合、光、音、温度、位置...
-
PRODUCT
MP8796B製品PMBus付き、16V、30A、スケーラブル、デジタル、同期整流ステップダウンコンバータ
-
PRODUCT
MP8848製品I2Cインタフェース付き、6A、6V、高効率、同期整流ステップダウンコンバータ
-
PRODUCT
MP8845製品I2Cインタフェース付き、5A、6V、高効率、同期整流ステップダウンコンバータ
-
PRODUCT
MP8869W製品I2Cインタフェース付き、高効率、12A、18V、同期整流ステップダウンコンバータ
-
PRODUCT
MP8869製品I2Cインタフェース付き、高効率、12A、17V、同期整流ステップダウンコンバータ
アカウントにログイン
新しいアカウントを作成