- MP2421B
MP2421B
Session textval
Session Titefor popup
概要
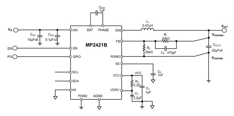
MP2421Bは、I2C制御インタフェースを備えた、機能集積型の高周波同期整流降圧型コンバータです。広い入力電源幅にわたってすぐれたロードレギュレーションとラインレギュレーションを備え、最大20Aの出力電流 (IOUT) を実現する非常にコンパクトなソリューションを提供します。
MP2421Bは、広いIOUT負荷幅にわたって高効率で動作します。
MP2421Bは、内部補償のコンスタントオンタイム (COT) 制御モードを採用することで、高速過渡応答を提供し、ループ安定化を容易にします。
動作周波数は、300kHz~1MHzまで設定可能です。さらに、I2Cを介して強制パルス幅変調 (FPWM) モードまたはパルス周波数変調 (PFM) モードを選択できます。
オープンドレインのパワーグッド (PG) 信号は、出力が公称電圧幅内であるかどうかを示します。入力電源がMP2421Bに電力を供給できない場合、PGは外部プルアップ電圧により約0.7Vでクランプされます。
豊富な保護機能には、過電流保護 (OCP)、過電圧保護 (OVP)、低電圧保護 (UVP)、過熱保護 (OTP) が含まれます。
MP2421Bは、最小限の標準外付け部品で済み、TLGA-28 (3mm x 4mm) パッケージで提供されます。
-
もっと見る
少なく表示
機能と利点
- 3.6V〜24Vの広い入力電圧 (VIN) 幅
- 差動出力電圧 (VOUT) のリモートセンス
- 20Aの連続出力電流 (IOUT)
- 超高速過渡応答に適応可能なコンスタントオンタイム (COT)
- 1%の基準電圧精度
- I2Cで設定可能な基準電圧 (VREF)、スルーレート制御で0.3V~1.536V (1.5mVステップ)
- 選択可能なパルス周波数変調 (PFM) 強制 / パルス幅変調 (FPWM) モード、調整可能な周波数、およびI2Cインタフェース経由の電流制限
- 7つの異なる選択可能なI2Cアドレス
- 設定可能なソフトスタート
- I2C経由で選択可能なオープンドレイン・パワーグッド / PMBusアラート
- 停電時ローレベルでのパワーグッド (PG) アクティブクランプ
- プリバイアス起動
- 過電流保護 (OCP)、低電圧保護 (UVP)、低電圧ロックアウト (UVLO)、サーマルシャットダウン、および過電圧保護 (OVP)
- TLGA-28 (3mm x 4mm) パッケージで提供
- MPSのインダクタMPL-AYシリーズで性能を最適化
入手可能な製品番号
MP2421BGLKT-xxxx-Z MP2421BGLKT-0001-Z MP2421BGLKT-xxxx-P MP2421BGLKT-0001-P
PとZで終わる部品番号は同じ部品です。PとZはリールサイズのみを示します
P&Zの意味 
MP2421B Resources
-
APPLICATION
ネットワーク接続ストレージ (NAS)アプリケーションネットワーク接続ストレージ (NAS) は、急速に人気が高まっているデータストレージの選択肢です。 NASシステムは、ネットワークに接続され、ネットワーク内の許可されたユーザーがアクセスできる集中型のストレージサーバーです。これらのシステムは、オンサイトで物理的に保管および保守できることと、変化するニーズに合わせてストレージを拡張できることにより、利便性と柔軟性を提供します。 NASシステムは、顧客や技術の進歩による増大するデータ需要に対応するために、マルチプロトコル機能、優れたエネルギー効率、およびより高い電力密度に加えて、熱およびホットスワップ保護などの優れた保護機能を提供する必要があります。 MPSのパワーマネジメントソリューションの広範なポートフォリオには、Eヒューズ、電流制限スイッチとホットスワップ保護、電源モジュール、PMIC、ロードスイッチ、降圧コンバータ、リニアレギュレー...
-
APPLICATION
フラットパネルテレビアプリケーション4K、8K、LCD、OLEDなどのテクノロジーを含むフラットパネルテレビは、巨大なコンシューマ市場です。クラウドベースのストリーミングサービスとスマートデバイスの普及により、これらのテレビの設計要件はかつてないほど課題を抱えています。消費者は、高効率、低消費電力、低コストを維持しながら、卓越したオーディオ品質とさまざまな入力およびインタフェース機能を備えた高解像度および高輝度ディスプレイを期待しています。次世代フラットパネルテレビは、これらの要求を満たし、可能な限り最高のパフォーマンスと利便性を提供するために新しいテクノロジーに適応する必要があります。 MPSの幅広い製品ポートフォリオには、コンバータ、レギュレータ、ドライバ、アンプ、スイッチ、同期整流器、コントローラ、および監視回路が含まれます。これらの製品は、受動部品の数を最小限に抑えることで設計プロセスをシンプルにし、小さなパッ...
-
APPLICATION
ワイヤレスアクセスポイントシステムアプリケーションワイヤレス接続は最新のテクノロジーの中心であり、強力で安全なワイヤレ性能の必要性は、IoTとスマート機器の人気によって高まっています。無線アクセスポイントシステムは、スイッチやルーターから分離することも、その一部にすることもでき、Wi-Fi機器がワイヤレスネットワークに接続できるようにします。ワイヤレスネットワークは、最終的にイーサネットなどの有線アクセスポイントにリンクします。これらの機器は信頼性の高い性能を提供し、最新のプロトコルに対応し、なおかつエンドユーザーに簡単で高速なWi-Fi / WLAN接続を提供する必要があります。エネルギー効率、小型、低コストに対する消費者の要望は、設計プロセスにさらなる課題を追加しました。 MPSの広範な製品ポートフォリオには、チャージポンプ、WLEDドライバ、レギュレータ、コントローラ、およびコンバータが含まれます。小さなパッケージでありながら非常...
-
APPLICATION
防犯カメラアプリケーション防犯カメラ (スマートホームカメラ) は、コネクテッド・スマートホームのネットワークにおいて不可欠です。ユーザーの期待が高まり、デジタルと物理の両方の脅威に対する懸念が高まっているため、新しいセキュリティカメラはこれまで以上に高度な機能と高度な統合を提供する必要があります。エネルギー効率、手頃な価格、低消費電力に加えて、今日の高度な機能には次のものが含まれます。 - 高解像度イメージング - 正確で信頼性の高いモーション検知 - 改良されたナイトビジョン - より広い検出範囲 - より良いモーション制御 - ワイヤレス接続 - 誤ったトリガーや異常気象に対する保護 - コンパクトで軽量なトータルソリューション - 大容量のストレージ - システムへの侵入を防ぐための組み込みセキュリティ機能 MPSの整流器、コンバータ、ステッピングモータ・ドライバ、ハーフブリッジモータ...
-
APPLICATION
MFPアプリケーションMFP (多機能プリンタ、複合機) は通常、ひとつのコンシューマ機器で印刷、スキャン、コピー、および場合によってはより多くの機能を提供します。 インクジェットプリンタとレーザープリンタはどちらも、より多くの機能、より簡単なワイヤレス接続、よりスムーズなユーザーインタフェースを新規の設計に取り入れています。 これらのオールインワンプリンタは、ドキュメントや写真の高品質な表現をすばやく印刷または画像化できる必要があり、省エネの傾向により、超低待機電力の必要性が高まり、エネルギー消費が少なくなっています。MPSのLCD電源、WLEDドライバ、コンバータ、整流器、ブラシレスおよびブラシ付きモータ・ドライバ、およびステッピング・モータ・ドライバを使用すれば、高度に機能統合された効率的なMFPの設計がこれまでになく簡単になります。 これらの製品はBOMと総ソリューションコストを削減しながら、モータと速...
-
PRODUCT CATEGORY
デジタルスイッチングレギュレータ製品カテゴリ -
PRODUCT
MP2422B製品24V, 25A, Digital, Synchronous Step-Down Converter with Differential Remote Sense and Configurable System Settings via I2C and OTP
-
PRODUCT
MP8869H製品I2Cインタフェース経由のテレメトリ内蔵、18V、12A、高効率、広い入力範囲、同期整流ステップダウンコンバータ
-
PRODUCT
MP8864製品I2Cインタフェース付き、4A、21V、高効率、同期整流ステップダウンコンバータ
-
PRODUCT
MP8853製品I2Cインタフェース付き、2.85V~18V、4A、高効率、ワイド入力、同期整流、ステップダウンコンバータ
-
PRODUCT
MP8869N製品I2Cインタフェース経由のテレメトリ内蔵、18V、12A、高効率、広い入力範囲、同期整流ステップダウンコンバータ
-
PRODUCT
MP8833A製品I2Cインタフェース付き、1.5A、熱電クーラーコントローラ
-
PRODUCT
MP8870製品I2CとMTP経由でシステム設定を調整可能、18V、15A、同期整流ステップダウンコンバータ
-
PRODUCT
MP8854製品I2Cインタフェース経由のテレメトリ内蔵、2.85V~18V、4A、高効率、広い入力範囲、同期整流ステップダウンコンバータ
-
PRODUCT
MP8861製品I2Cインタフェース経由のテレメトリ内蔵、2.85V~18V、6A、高効率、広い入力幅、同期整流ステップダウンコンバータ
-
PRODUCT
MP8865製品I2Cインタフェース付き、6A、21V、高効率、同期整流ステップダウンコンバータ
-
PRODUCT
MP8869S製品I2Cインタフェース経由のテレメトリ内蔵、2.85~18V、12A、高効率、同期整流ステップダウンコンバータ
-
PRODUCT
MP8847製品I2Cインタフェース付き、6A、6V、高効率、同期整流ステップダウンコンバータ
-
PRODUCT
MP8868製品I2Cインタフェース付き、10A、17V、高効率、同期整流ステップダウンコンバータ
-
PRODUCT
MP8867製品I2Cインタフェース付き、8A、17V、高効率、同期整流ステップダウンコンバータ
-
REFERENCE DESIGN
VERSAL ACAP 最高効率I2C付き電源リファレンスデザインリファレンスデザイン -
REFERENCE DESIGN
VERSAL ACAP 最高効率I2C付き8パワーレールリファレンスデザインリファレンスデザイン -
ARTICLE
電源アプリケーションにおけるデジタル通信寄稿文デジタルインタフェースの人気が高まっているにもかかわらず、電力サブシステムのデジタルインタフェースが特定の電子アプリケーションにどのように役立つかは広く理解されていません。この寄稿文では、さまざまなアプリケーションの例としてMPSデジタル電源ソリューションを使用して、現在利用可能な一般的な物理インタフェースとプロトコルの側面を要約します。 デジタル通信と制御は、電力変換サブシステムとそれらが含まれるシステムに利益をもたらします。デジタルインタフェースは、システムボードが組み立てから戻った後、特定のパラメータ (電圧レールのシーケンス、障害保護しきい値、フィードバック補償など) を完成させ、最適化するための柔軟性を電源設計エンジニアに提供します。 デジタル通信にOSIモデルを使用すると、デジタル通信には2つの主要な側面があります。通信が実行される物理層 (PHY) と、情報の通信に使用さ...
-
ARTICLE
アナログ信号 VS. デジタル信号寄稿文信号は、あるシステムまたはネットワークから別のシステムまたはネットワークにデータを運ぶ電磁気流または電流です。電子機器では、信号は情報を運ぶ時変電圧であり、それは電磁波でもありますが、電流などの他の形式をとることもあります。電子機器で使用される信号には、アナログ信号とデジタル信号の2つの主要なタイプがあります。この記事では、対応する特性、用途、長所と短所、およびアナログ信号とデジタル信号の一般的なアプリケーションについて説明します。 アナログ信号は時変であり、一般に範囲 (+12V~-12Vなど) にバインドされますが、その連続範囲内には無限の数の値があります。アナログ信号は、ワイヤを移動する電気などの媒体の特定のプロパティを使用して信号の情報を伝達します。電気信号では、信号の電圧、電流、または周波数を変化させて情報を表すことができます。アナログ信号は、多くの場合、光、音、温度、位置...
-
PRODUCT
MP8796B製品PMBus付き、16V、30A、スケーラブル、デジタル、同期整流ステップダウンコンバータ
アカウントにログイン
新しいアカウントを作成