- MP6642
MP6642
Session textval
Session Titefor popup
概要
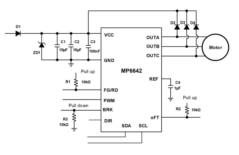
The MP6642 is a three-phase sensorless brushless DC (BLDC) motor driver with integrated power MOSFETs with up to 5A of phase peak current. It features sensorless field-oriented control (FOC) for better efficiency and low vibration. The input voltage (VIN) ranges from 4V to 35V.
The MP6642 controls the motor speed through the pulse-width modulation (PWM) signal with a PWM input frequency between 50Hz and 100kHz. In addition, the device supports DC input speed control.
The MP6642 also has a rotational speed detector feature. The rotational speed detector (the FG/RD pin) is an open-drain output. The direction control is achieved through the DIR pin's input.
The I2C interface accesses the internal register configurations for optimized operation.
Rich protection includes input over-voltage protection (OVP), under-voltage lockout (UVLO), locked-rotor protection, phase-loss protection, over-current protection (OCP), under-current protection (UCP), and thermal shutdown protection.
The MP6642 is available in a wettable-flank TQFN-17 (3mmx4mm) package.
-
もっと見る
少なく表示
機能と利点
- 4V to 35V Operating Input Voltage (VIN) Range
- Up to 5A of Peak Phase Current
- Sensorless Field-Oriented Control (FOC)
- Integrated MOSFET: (HS-FET + LS-FET) = 100mΩ
- Supports 0.1V to 3V DC Input or 50Hz to 100kHz Pulse-Width Modulation (PWM) Input
- Curve Configurations
- Open-Loop or Closed-Loop Speed Control
- Configurable Soft Acceleration Time
- Configurable Align Time
- Direction/Brake Control
- Power-Saving Mode
- 24kHz PWM Output Frequency
- Configurable Current Limit Up to 5A
- Short-Circuit Protection (SCP)
- Over-Voltage Protection (OVP)
- Phase-Loss Protection
- Locked-Rotor Protection
- Selectable FG and RD Output
- Faults Diagnostics
- Available in a TQFN-17 (3mmx4mm) Wettable-Flank Package
入手可能な製品番号
MP6642GLTE-xxxx-Z MP6642GLTE-xxxx-P MP6642GLTE-0000-Z MP6642GLTE-0000-P
PとZで終わる部品番号は同じ部品です。PとZはリールサイズのみを示します
P&Zの意味 
MP6642 Resources
-
APPLICATION
空気清浄機 / 加湿器アプリケーション空気清浄器と加湿器は利用者の空気の品質を確実に改善できなければなりません。最良の設計はまたエネルギー効率、利便さ、低ノイズも提供しなければなりません。ますます多くの家電製品がスマートホームに対応することが期待されており、消費者は簡単に制御できるようワイヤレス接続のような新機能を求めるようになっています。このような消費者の期待に応えさらには先を行くに、設計者はさらに強力なモータ、制御ユニット、その他の要素をより小型で静かな空気品質管理システムの中に使用するという課題と向き合っています。そしてもちろん、新設計を行う際には消費者の関心は長寿命、低コストにあることを念頭に置く必要があります。 MPSの広範なポートフォリオは、電子ヒューズ、ロードスイッチ、昇圧および降圧コンバータ、リニアレギュレータ、プリドライバ、モータ・ドライバ、LCD電源、LEDおよびWLEDドライバ、そしてオペアンプを含...
-
PRODUCT CATEGORY
ファンドライバ製品カテゴリ -
APPLICATION
冷蔵庫アプリケーション冷蔵庫は、信頼性、効果的な冷却、エネルギー効率、および利便性といった主な機能をユーザーに提供する必要があります。また、ノイズや電気代を大幅に引き上げることなく、食品を正しい温度に保つ必要があります。新世代の冷蔵庫は、タッチスクリーン、ワイヤレス接続、予知保全などのスマートホーム対応機能を搭載しています。家庭で最大かつ最も重要な機器の1つとして、冷蔵庫の設計は、消費者のコストを低く抑え、長寿命と信頼性の高い性能を確保しながら、霜取りサイクル、可聴ノイズ、およびエネルギー消費を最小限に抑えることが期待されています LCD電源、WLEDドライバ、整流器、コンバータ、ステッピング、ブラシ付きおよびブラシレスDCモータ・ドライバなどの高効率ソリューションのポートフォリオは、次世代冷蔵庫の市場投入までの時間とシステムの総コストを削減するのに役立ちます。これらの柔軟で信頼性の高い製品群は、革新的な機能...
-
APPLICATION
エアコンアプリケーション産業用および住宅用のエアコンは、信頼性、エネルギー効率、および利便性といった機能を顧客に提供する必要があります。最高の空調システムは、騒音を発生させたり電気代を上げたりすることなく、冷気を提供します。新世代のエアコンは、静電容量式タッチ、予知保全、ワイヤレス接続などのスマートホーム対応の機能を搭載しています。設計者は、顧客の期待に応え、それらの機能を超えるために、より強力なモータ、ファン、および制御ユニットをより小さく、より静かなエアコンシステムに取り付けるという課題に直面しています。新しい設計を開発する際には、快適さと低コストという重要なポイントも念頭に置く必要があります。 整流器、コンバータ、ブラシレスDCおよびステッピングモータ・ドライバを含むMPSの高効率ソリューションは、次世代の空調ユニットの市場投入期間を短縮するのに役立ちます。これらのフレキシブルで信頼性の高い製品は、革新的...
-
PRODUCT
MP6638製品15V, 1.7A Peak, 3-Phase, Sensorless BLDC Motor Driver with Integrated MOSFETs
-
PRODUCT
MP6635製品35V, 3-Phase, Sensorless BLDC Motor Driver with Configurable Gate Driver, Non AEC-Q100 Version
-
PRODUCT
MPQ6635-AEC1製品35V, 3-Phase, Sensorless BLDC Motor Driver with Configurable Gate Driver
-
PRODUCT
MP6634製品35V, 2A Peak, 3-Phase, Sensorless BLDC Motor Driver
-
PRODUCT
MP6636製品18V, 4A Peak, Three-Phase, Sensorless BLDC Motor Driver with Integrated MOSFETs
-
PRODUCT
MP6631H製品35V入力、3Aピーク相電流、3相BLDCモータ・ドライバ
-
PRODUCT
MP6616B製品18V, 2A, Single-Phase BLDC Motor Driver with Closed-/Open-Loop Speed Control and Enhanced ESD Capability
-
PRODUCT
MP6655製品18V、2.5Aピーク、MOSFETとホールセンサを内蔵したシングルフェーズBLDCファンドライバ
-
PRODUCT
MPQ6653A-AEC1製品35V/1.2A、単相BLDCモータドライバ、ホールセンサ内蔵、TSOT23-6-SLおよびTSOT23-6パッケージ、AEC-Q100認定
-
PRODUCT
MP6631B製品35V 3Aピーク相電流、3相BLDCモータドライバ
-
PRODUCT
MP6637製品5.5V、1.3Aピーク、三相、センサレスBLDCモータドライバ、MOSFET内蔵
-
PRODUCT
MP6653A製品TSOT23-6-SL、および、TSOT23-6パッケージにホールセンサとMOSFETを内蔵した35V、1.2A、単相BLDCモータドライバ
-
PRODUCT
MPQ6634-AEC1製品35V、2Aピーク、三相、センサレスBLDCモータドライバ、AEC-Q100認定
-
PRODUCT
MP6637A製品5.5V, 1.3A Peak, Three-Phase, Sensorless Sinusoidal BLDC Motor Driver with Integrated MOSFETs
-
PRODUCT
MPQ6653-AEC1製品35V、シングルフェーズ、ホールセンサを組み込んだBLDCモータドライバ、AEC-Q100認証
-
PRODUCT
MPQ6631H-AEC1製品35V入力、3Aピーク位相電流、3フェーズ、BLDCモータ・ドライバ、AEC-Q100認定
-
PRODUCT
MP6653製品32V シングルフェーズ BLDCモータドライバ (埋め込みホールセンサ付き)
-
PRODUCT
MP6632A製品1Aのゲートドライバ付き 50V、3フェーズ ブラシレスDCモータドライバ
-
PRODUCT
MP6632製品1Aゲートドライバ付き 50V、三相BLDCモータドライバ
-
PRODUCT
MPQ6653AGDTE-AEC1製品35V/1.2A、単相BLDCモータドライバ、ホールセンサ内蔵、TQFN-6 (2mm x 3mm) WFパッケージ、AEC-Q100認定
-
PRODUCT
MP6653AGDTE製品ウェッタブルフランク TQFN-6 (2mm x 3mm) パッケージにホールセンサとMOSFETを内蔵した35V、1.2A単相BLDCモータドライバ
アカウントにログイン
新しいアカウントを作成