- MP6006
MP6006
Session textval
Session Titefor popup
概要
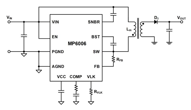
The MP6006 is a wide input voltage (VIN) range, high-efficiency, active-clamp flyback converter. It is specifically designed for extremely small-sized primary-side regulation (PSR) flyback topologies.
In PSR flyback mode, the MP6006 samples the output voltage (VOUT) from the SW pin instead of an auxiliary winding, which simplifies transformer design.
The MP6006 integrates two MOSFETs with an active-clamp flyback topology. This saves traditional RCD clamp circuits and provides isolated power solutions with a simple BOM. The compact active-clamp power loop works with the frequency dithering function to provide excellent EMI performance.
The MP6006 adopts line/load regulation compensation techniques to eliminate the leakage inductance's impact on the output regulation.
Protection features include overload protection (OLP), short-circuit protection (SCP), over-voltage protection (OVP), and over-temperature protection (OTP).
The MP6006 is available in a QFN-11 (3mmx3mm) package.
-
もっと見る
少なく表示
機能と利点
- 4.5V to 36V Wide Operating Input Voltage (VIN)
- Active-Clamp Primary-Side Regulated (PSR) Flyback without Auxiliary Winding
- Integrated 0.04Ω and 0.12Ω Flyback MOSFETs
- 4.5A Over-Current (OC) Threshold
- Line/Load Regulation Compensation
- Frequency Foldback during Start-Up
- Reduced EMI with Frequency Dithering
- Full Protections Include:
- Overload Protection (OLP)
- Short-Circuit Protection (SCP)
- Over-Voltage Protection (OVP)
- Over-Temperature Protection (OTP)
- Available in a QFN-11 (3mmx3mm) Package
入手可能な製品番号
MP6006GQE-Z MP6006GQE-P
PとZで終わる部品番号は同じ部品です。PとZはリールサイズのみを示します
P&Zの意味 
MP6006 Resources
-
APPLICATION
ガス警報器アプリケーションガス警報器は、スマートホームや他の住居用および産業用アプリケーションの安全性における重要事項です。高い濃度の有毒または可燃性ガスを監視し、居住者に警告するように設計されており、このような安全機器は信頼性が高く正確で、数年にわたりバッテリー寿命が続き、利便性が高いことが求められます。スマートホーム市場が成長し続け、消費者がよりネットワークにつながり自立した自宅がよりいっそう求められており、ガス警報器も例外ではありません。革新的で新しい機能としては、ワイヤレス接続、よりスマートな検知能力、複数のプロトコルでの通信規格、およびセルフキャリブレーションが挙げられます。 MPSのPMIC、電源モジュール、コンバータ、レギュレータ、コントローラ、基準電圧源、整流器、およびオーディオアンプを使えば、効率的で長寿命のガス警報器を簡単に設計できます。シグナルチェーンを超えた高度にフレキシブルな製品は、...
-
APPLICATION
テレビドアホンアプリケーションテレビドアホンは多くのスマートホームシステムにおいて人気が出ており、消費者に利便性と安全性を提供しています。ホームシステムとテレビドアホンの設計がよりスマートに先進的になるにつれて、新しい機能が搭載されています。現在の革新的なテレビドアホンは、高品質のオーディオとビデオストリーミング機能、ワイヤレス接続、複数機器とのインタフェース機能、高度な検知機能、そして超低電力消費を実現します。これらの機器の本質としては、使いやすく機能が安定しており、幅広い温度範囲や大荒れの天気に耐えられなければなりません。さらに、デジタルセキュリティの懸念に関しての認知度が高まり、IoTの中のユーザーデータを保護するために、組み込みのハードウェアベースのセキュリティが余儀なく導入されました。 MPSの包括的なソリューションには、フライバック、ステップダウンおよびリニアコンバータ、電子ヒューズ、カレントリミット...
-
PRODUCT CATEGORY
コンバータ製品カテゴリ -
APPLICATION
10W未満出力 (絶縁)アプリケーションAC/DC電源は高効率の電力変換を幅広いコンシューマ機器、産業機器、および商用アプリケーションに提供しなければなりません。10Wの絶縁型電源は幅広いアプリケーションで使用されており、非絶縁型に比べ、より多くの保護機能およびより多くの複雑さが求められます。しかしながら直接接続なしに電力を伝送できるため、電子負荷を防いだり、高電圧や寄生電流からICを保護したりするのに有効です。お客様の要件に合わせて、非絶縁型電源の設計には超低スタンドバイ電力や高度な統合が必要となります。 MPSの幅広いソリューションポートフォリオには、PSR/SSRフライバックレギュレータ、スイッチングレギュレータ、フライバックコントローラが含まれています。最上位製品は、広い入力電圧、低いスイッチング損失、スイッチング周波数拡散の最小化、高い信頼性、長い寿命、小さなパッケージサイズなど、幅広い優れた機能を提供します。これら...
-
PRODUCT
MPQ6007-AEC1製品広い入力幅、一次側安定化アクティブクランプ・フライバックコンバータ、AEC-Q100認定
-
PRODUCT
MP6005A製品420kHz、8V~80Vの入力電圧範囲、高効率フライバック / フォワード型コントローラ
-
PRODUCT
MP6005製品一次側および二次側レギュレーション付き、高効率フライバック / フォワード型コントローラ
-
PRODUCT
MP6004製品80V、3A、一次側調整済みフライバック / 降圧型DC/DCコンバータ
-
PRODUCT
MP6003製品モノリシックなフライバック / SEPIC型DC/DCコンバータ
-
PRODUCT
MP6002製品150Vのパワースイッチ内蔵、30W、フライバック / フォワード型DC/DCコンバータ
-
PRODUCT
MP6001製品150Vのパワースイッチ内蔵、15W、フライバック / フォワードDC/DCコンバータ
-
ARTICLE
フライバックコンバータを7つのステップで設計する方法寄稿文今日の多くのコンバータトポロジーの中でも、フライバックトポロジーは最も頻繁に使用されるトポロジーの1つです。シンプルですが、このコンバータ設計は、特定のアプリケーションに大きな利点をもたらします。近年、新しい、より複雑なトポロジーが浮上していますが、フライバックコンバータは依然として一般的な設計選択肢です。 これらのスイッチモード電源コンバータは、低~中電力範囲 (約2W~100W) で競争力のあるサイズ、コスト、および効率比を提供します。フライバックコンバータの動作は、コンバータの入力と出力を絶縁しながら電力変換を行う結合インダクタに基づいています。結合インダクタは複数の出力も可能なため、フライバックコンバータはさまざまなアプリケーションの標準となっています。 フライバックコンバータは、他のほとんどのスイッチングコンバータのトポロジーと同じ基本要素で構成されていますが、フライバッ...
-
ARTICLE
低EMI DC/DCコンバータのPCB設計寄稿文すべてのスイッチモード電源は、広帯域のノイズ源になります。DC/DCコンバータすべてのスイッチモード電源は、広帯域のノイズ源になります。 通常、DC/DCコンバータやその他の高速回路からのノイズは、効果的なアンテナパスを提供する接続されたケーブルを介して放射されます。この潜在的な放射パスを遮断するために、各ケーブルの接続ポイントにフィルタ回路が必要です。このフィルタリングは、ノイズ源からのHフィールドまたはEフィールドがフィルタ部品またはケーブルに結合しない場合にのみ有効です。 近いフィールド環境では、フィールドの振幅は、距離の2乗分の1 (1/d2) で減少します。したがって、ノイズ源、フィルタ部品、およびコネクタの間には、一定の最小距離が必要です。 残念ながら、ケーブルに対するPCBサイズとコネクタ位置は、通常、機械的な制約によって事前に決められています。さらに、PCBの特定の領...
-
PRODUCT
MP1653F製品16V, 3A, 1.1MHz, High-Efficiency, Synchronous Step-Down Converter with FCCM in an SOT563 (1.6mmх1.6mm) Package
-
PRODUCT
MP1654F製品16V, 4A, 1.1MHz, High-Efficiency, Synchronous Step-Down Converter with FCCM in an SOT563 Package
-
PRODUCT
MP1654N製品16V, 4A, 1.1MHz, High-Efficiency, Synchronous Step-Down Converter in an SOT563 Package
-
PRODUCT
MP8887製品65V, 9A, High-Efficiency Buck Converter with I2C Interface, Configurable Frequency, and Adjustable OCP
-
PRODUCT
MP8880A製品PMBusインタフェース付き、60V、4.5A、高効率、デジタル、設定可能、同期整流ステップダウンコンバータ
-
PRODUCT
MP1653N製品16V、3A、1.1 MHz、高効率、SOT563パッケージ、同期整流ステップダウンコンバータ
-
PRODUCT
MP1652N製品16V、2A、1.1 MHz、高効率、SOT563パッケージ、同期整流ステップダウンコンバータ
-
PRODUCT
MP45000製品Fully Integrated, Totem Pole PFC Controller with CCM for Peak Power
-
PRODUCT
MP5046製品設定可能な電流制限と逆電流保護付き、60V、5A、電子ヒューズ
-
PRODUCT
MP28600製品超低静止電流600nA、0.1Vの最小VIN、同期整流昇圧コンバータ
-
REFERENCE DESIGN
ZU1 / 2 / 3最小レール : サイズ最適化リファレンスデザインリファレンスデザイン -
PRODUCT
HFG610-45製品270mΩ GaN FETを内蔵した高周波疑似共振フライバックレギュレータ
アカウントにログイン
新しいアカウントを作成