- MP45000
MP45000
Session textval
Session Titefor popup
概要
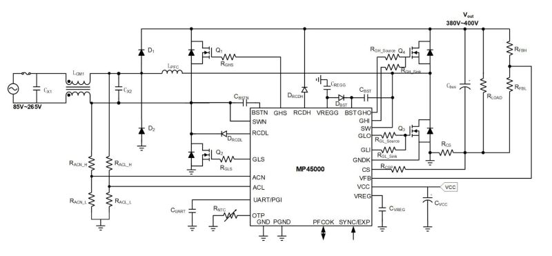
The MP45000 is a critical conduction mode (CrM), totem pole, power factor correction (PFC) controller that is configurable via the UART interface. The bridgeless totem pole PFC topology eliminates the diode bridge used in conventional PFC circuits, allowing significant improvement in efficiency and power density. The MP45000’s power-saving technology helps the power supply design achieve optimized efficiency across the operating range.
The MP45000 employs a digital constant-on-time (COT) scheme to achieve hybrid CrM and discontinuous conduction mode (DCM). The switching frequency (fSW) at light loads can be reduced to achieve better efficiency. In addition, the MP45000 achieves a higher power factor (PF) at light loads using an improved digital input capacitor current compensation method.
The MP45000 provides continuous conduction mode (CCM) to reduce the inductor size for designs with a peak power requirement. Using a patented CCM control logic, the MP45000 transitions to CCM quickly to provide more energy when a high output power is required.
The MP45000 integrates two high-side (HS) drivers and two low-side (LS) drivers, which help improve power density. The fast bridge driver provides a separate Kelvin ground pin designed for GaN HEMTs. Different source and sink pins allow the MP45000 to adjust the turn-on and turn-off speeds easily. Adaptive dead-time adjustment (ADTA) is also used to minimize switching loss and increase efficiency.
The MP45000's multi-protection functionality largely enhances system safety and reliability. The device features over-voltage protection (OVP), over-current limit (OCL), under-voltage protection (UVP), brown-in (BI) and brownout (BO) protection, VCC under-voltage lockout (UVLO), and over-temperature protection (OTP).
The MP45000 is available in a TSSOP-28 package.
-
もっと見る
少なく表示
機能と利点
- Critical Conduction Mode (CrM) or Discontinuous Conduction Mode (DCM) Multi-Mode, Totem Pole, Power Factor Correction (PFC) Control with High Efficiency from Light Loads to Full Loads
- Intelligent Valley Switching for Low Audible Noise
- Current Limit Function on Slow Bridge
- Operates Up to 500kHz
- Adaptive Dead-Time Adjustment (ADTA)
- Valley Sensing without Auxiliary Winding
- Input Capacitor Current Compensation
- Total Harmonic Distortion (THD) Compensation
- Continuous Conduction Mode (CCM) for Peak Power
- Improved Burst Function for Higher Light-Load Efficiency with Low Audible Noise
- Cycle-by-Cycle Switching Current Limit
- Available in a TSSOP-28 Package
入手可能な製品番号
MP45000GM-xxxx-Z MP45000GM-xxxx-P MP45000GM-0000-Z MP45000GM-0000-P
PとZで終わる部品番号は同じ部品です。PとZはリールサイズのみを示します
P&Zの意味 
MP45000 Resources
-
APPLICATION
ガス警報器アプリケーションガス警報器は、スマートホームや他の住居用および産業用アプリケーションの安全性における重要事項です。高い濃度の有毒または可燃性ガスを監視し、居住者に警告するように設計されており、このような安全機器は信頼性が高く正確で、数年にわたりバッテリー寿命が続き、利便性が高いことが求められます。スマートホーム市場が成長し続け、消費者がよりネットワークにつながり自立した自宅がよりいっそう求められており、ガス警報器も例外ではありません。革新的で新しい機能としては、ワイヤレス接続、よりスマートな検知能力、複数のプロトコルでの通信規格、およびセルフキャリブレーションが挙げられます。 MPSのPMIC、電源モジュール、コンバータ、レギュレータ、コントローラ、基準電圧源、整流器、およびオーディオアンプを使えば、効率的で長寿命のガス警報器を簡単に設計できます。シグナルチェーンを超えた高度にフレキシブルな製品は、...
-
APPLICATION
ビデオレコーダーアプリケーション -
APPLICATION
650W未満出力アプリケーションAC/DC電源は高効率の電力変換を幅広いコンシューマ機器、産業機器、および商用アプリケーションに提供しなければなりません。450W出力以下の電源には、多くのアプリケーションの幅広いレギュレーションや要件に見合う超低スタンバイ電力や高度な機能統合が求められます。 MPSの幅広いソリューションには、PFCコントローラ、フライバックコントローラ、およびフライバック同期整流器の製品ポートフォリオが含まれます。これらの最先端のICは、高効率、長い製品寿命、高い信頼性のすべてを、小さなパッケージで提供します。システムコストとBOMを抑え、設計プロセスのシンプル化と市場投入時期の短縮を実現します。MPSのAC/DCソリューションは、お客様のシステムを強化するために必要なすべてを提供します。
-
PRODUCT CATEGORY
PFC 昇圧 / フライバック製品カテゴリ -
PRODUCT
MP44020製品拡張THD性能付き、CrM / DCMマルチモードPFCコントローラ
-
PRODUCT
MP44019製品2番目のOVPを備えたCrM / DCMマルチモードPFCコントローラ
-
PRODUCT
MP44018A製品CRM / DCMマルチモード PFCコントローラ、軽負荷効率の強化
-
PRODUCT
MP44011製品オフラインPFCコントローラ、高調波注入による境界伝導モード
-
PRODUCT
MP44014製品境界伝導モード付き、オフラインPFCコントローラ
-
PRODUCT
MP44010製品境界伝導モード、超低起動電流 (15uA)、オフラインPFCコントローラ
-
PRODUCT
MPG44100製品ピーク電力用のバス昇圧機能を備えた高効率の強化PFCレギュレータ
-
ARTICLE
高調波歪みを低減するPFC回路の設計寄稿文一般産業の電気料金は、家庭の電気料金よりもはるかに高くなります。技術的な観点から見ると、産業用電力の送電コストが高いのは、住宅用電気機器よりも力率 (PF) が低い高電力の誘導性負荷または容量性負荷が原因です。つまり、家庭用電力は一般的に消費電力が少なく、PFが高く無効電力損失が少ない中小規模の電力設備を使用しているため、安価になります。 本稿では、PFと全高調波歪み (THD) の概念を紹介します。次に、力率補正 (PFC) 回路とPFCコントローラを使用して、高いPFを実現し、高調波歪みを低減する方法を検討します。 PF (λ) は、有効電力 (P) と皮相電力 (S) の関係を表します。ここで、総消費電力は V x I に等しくなります。λはPとSの比率であり、式 (1) で推定されます。 $$\lambda = P / S$$ 無効電力 (Q)、S、およびPの関係は...
-
ARTICLE
力率改善 (PFC)寄稿文力率は、入力電源から取り出すエネルギーの総量に対する機器が出力に伝送できるエネルギーの比として定義されます。これは、特にEUなどの国や国際機関によって定められている規制により、電気機器の設計における重要な性能指数です。これは、欧州市場での販売のために機器が持つ必要のある最小力率または最大レベルの高調波を定義しています。 組織が力率の改善に投資している理由は、低品質の電力が電力網にとって本当の脅威であり、熱損失を増加させ、潜在的に停電を引き起こすためです。 力率の低下には、主に2つの原因があります。 力率改善 (PFC) は、機器の力率を向上させるために使用する一連の方法です。 変位の問題を解決するために、回路の総無効電力を補償するために外付けの無効成分が一般的に使用されます。 歪みの問題を解決するには、次の2つのオプションがあります。 優れた力率改善回路は、力率の悪...
-
PRODUCT
MP44014A製品境界伝導モード、オフラインPFCコントローラ
-
PRODUCT
MP1653N製品16V, 3A, 1.1MHz, High-Efficiency, Synchronous Step-Down Converter in an SOT563 Package
-
PRODUCT
MP1652N製品16V, 2A, 1.1MHz, High-Efficiency, Synchronous Step-Down Converter in an SOT563 Package
-
PRODUCT
MP4423C製品6A, 36V, Step-Down Converter with Configurable Frequency
-
PRODUCT
MP5046製品60V, 5A E-Fuse with Configurable Current Limit and Reverse Current Protection
-
PRODUCT
MP8883製品45V, 3A, High-Efficiency, Digital, Configurable, Synchronous Step-Down Converter with I2C Interface
-
REFERENCE DESIGN
ZU1 / 2 / 3最小レール : コスト最適化リファレンスデザインリファレンスデザイン -
PRODUCT
HFG610-45製品270mΩ GaN FETを内蔵した高周波疑似共振フライバックレギュレータ
-
PRODUCT
MP6925A製品改善されたノイズ耐性と高速スイッチング用の強化ドライバ付き、高速ターンオフ、CCM / DCM互換デュアルLLC同期整流器IC
-
PRODUCT
HR1000A製品共振ハーフブリッジコントローラ
-
PRODUCT
MP6982製品高速ターンオフ、補助巻線不要のインテリジェント整流器
-
PRODUCT
MP8886製品45V入力、デュアル3A / シングル6A出力、デジタル、設定可能な同期整流降圧コンバータ
アカウントにログイン
新しいアカウントを作成