MPQ18913
入手可能な製品番号
MPQ18913GRPE-AEC1-Z MPQ18913GRPE-AEC1-P MPQ18913GRPE-A-AEC1-Z MPQ18913GRPE-A-AEC1-P
P&Zの意味 
関連商品
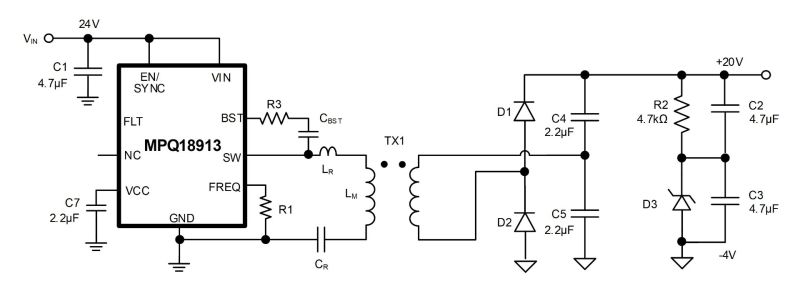
EVQ18913-D-01A 30V、0.5A、高周波トロイドトランスドライバ評価ボード、AEC-Q100認定
EVQ18913-D-01Aは、MPQ18913の機能を実証するために設計された評価ボードです。MPQ18913は、絶縁型電源で使用される一次側スイッチャに最適な高周波ハーフブリッジ・トランスドライバです。
MPQ18913は、幅広くスイッチング周波数 (fSW) を調整可能で、LLCコンバータなどの共振トポロジーで特に役立ちます。また、入力過電圧保護 (OVP)、過電流保護 (OCP)、障害表示機能、および突入電流を制御するソフトスタート (SS) も提供します。
MPQ18913は、ウェッタブルフランクのQFN-10 (2mm x 2.5mm) パッケージで提供され、AEC-Q100 グレード1の認定を受けています。EVQ18913-D-01Aに変更を加える前に、MPQ18913のデータシートをお読みになることをお勧めします。
30V、0.5A、平面トランス付き高周波トランスドライバ評価ボード、AEC-Q100認定
注文
アカウントにログイン
新しいアカウントを作成