- MPM3690S-15
MPM3690S-15
Session textval
Session Titefor popup
概要
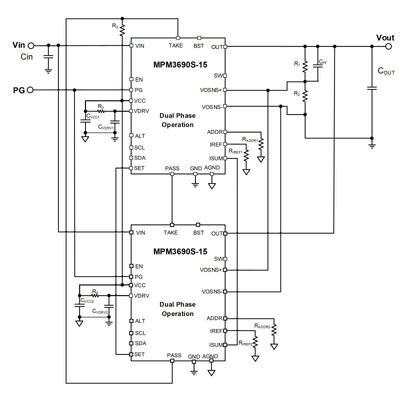
MPM3690S-15は、デジタルインタフェースを備えたスケーラブルで機能集積された電源モジュールです。広い入力電圧 (VIN) 範囲にわたって優れたロードレギュレーションおよびラインレギュレーションを備え、最大15Aの連続出力電流 (IOUT) を達成する電源ソリューションを提供します。これは、広い負荷範囲にわたって高効率で動作し、並列接続して最大800Aの電流を供給できます。
MPM3690S-15は、MPS独自のマルチフェーズ・コンスタントオンタイム (MCOT) 制御を採用しており、超高速過渡応答とシンプルなループ補償を提供します。デジタルインタフェースは、モジュール構成と主要パラメータのモニタリングを提供します。
MPM3690S-15には、過電流保護 (OCP)、過電圧保護 (OVP)、低電圧保護 (UVP)、過熱保護 (OTP) を含む保護機能を備えています。
これは、最小限の数で外付け部品だけで済み、超小型ECLGA-29 (5mm x 6mm x 2.9mm) パッケージで提供されます。
-
もっと見る
少なく表示
機能と利点
- 広い入力電圧 (VIN) 範囲:
- VINが2.75V以下に低下するまで外部VCC電源シャットダウンにより3V~16V VIN
- 4V~16V VIN内部VCC電圧 (VCC)
- 0.35V〜5.5Vの出力電圧 (VOUT) 範囲
- 15Aの連続出力電流 (IOUT)
- 多相動作用の自動インターリーブ
- 超高速過渡応答を実現する適応型マルチフェーズコンスタントオンタイム (MCOT) による自動補償
- ±1%の基準電圧精度 (-40°C〜125°C)
- 真のリモートVOUT検知
- VIN、VOUT、IOUT、温度、および障害を含むテレメトリリードバック
- カスタム設定を保存するための内蔵マルチタイムプログラマブル (MTP) メモリ
- デジタルインタフェース経由で設定可能:
- 電流制限
- パルススキップモードまたは連続導通モード (CCM) を選択可能
- ソフトスタート時間 (tSS)
- スイッチング周波数 (fSW)
- 故障制限
- ECLGA-29 (5mm x 6mm x 2.9mm) パッケージで提供
入手可能な製品番号
MPM3690SGPJ-15-xxxx-T MPM3690SGPJ-15-0022-T
MPM3690S-15 Resources
-
PRODUCT CATEGORY
大電流 / コア電源製品カテゴリ -
APPLICATION
光ネットワーク端末 (ONT)アプリケーション光ネットワーク端末 (ONT) は、信号を光から電気に、またはその逆に変換することにより、光ファイバーケーブルをイーサネットや電話回線などの他の配線に接続する機器です。電源から電力を引き出しますが、停電に備えてバッテリーバックアップオプションを備えていることもよくあります。通常GPONシステムの一部で、優先のコンシューマ向けテクノロジー用の高速データ接続に対応します。データトラフィックや新しい標準に準拠する需要も増え続けているため、ONTの設計は、より大きなスループットと帯域をより低コストでより高速に実現するという課題に直面しています。 MPSの包括的な電源ソリューションのポートフォリオは、電源モジュール、降圧コンバータ、ターミネーションレギュレータ、リニアレギュレータ、MOSFETドライバ、アナログスイッチ、ロードスイッチ、WLEDドライバ、および監視回路を含みます。これらの革新的で効...
-
APPLICATION
ネットワーク接続ストレージ (NAS)アプリケーションネットワーク接続ストレージ (NAS) は、急速に人気が高まっているデータストレージの選択肢です。 NASシステムは、ネットワークに接続され、ネットワーク内の許可されたユーザーがアクセスできる集中型のストレージサーバーです。これらのシステムは、オンサイトで物理的に保管および保守できることと、変化するニーズに合わせてストレージを拡張できることにより、利便性と柔軟性を提供します。 NASシステムは、顧客や技術の進歩による増大するデータ需要に対応するために、マルチプロトコル機能、優れたエネルギー効率、およびより高い電力密度に加えて、熱およびホットスワップ保護などの優れた保護機能を提供する必要があります。 MPSのパワーマネジメントソリューションの広範なポートフォリオには、Eヒューズ、電流制限スイッチとホットスワップ保護、電源モジュール、PMIC、ロードスイッチ、降圧コンバータ、リニアレギュレー...
-
APPLICATION
オーブンアプリケーションオーブンは重要な家電製品であり、消費者は信頼性が高く、効果的で、便利で、エネルギー効率が高いこと期待しています。スマートホームの台頭により、耐久性があり直感的なユーザーインタフェース、ワイヤレス接続、スマートセンシング、予知保全など、新世代のオーブンに新しい設計要件が追加されました。 IoT機能は、増大する消費者の期待に対応するのに役立ちますが、設計技師は、これを安全で効果的な暖房や低エネルギー消費などの他の優先事項と両立させる必要があります。 MPSの強力なソリューションポートフォリオには、電源モジュール、PMIC、Xコンデンサ、同期整流器、PFCおよびフライバックコントローラ、降圧および昇圧コンバータ、リニアレギュレータ、WLEDドライバ、LCD電源、アナログスイッチ、監視回路、ステッピング / ブラシ付き / ブラシレスモータ・ドライバ、電子ヒューズ、USBおよびロードスイッチ...
-
APPLICATION
スモールセル基地局アプリケーションスモールセル基地局は、スマートフォンの普及、データ使用量の増加、5Gの出現により、これまで以上に有用です。しかしながら、スモールセル基地局の設計では、重量や体積の制限、性能を犠牲にしない、電力消費を大きく増やさないなどの制限を受けながら、需要に対応しなければなりません。今日のワイヤレス市場では信頼性と柔軟性がとにかく求められているため、消費者により速いスピードと性能を提供するために、新製品では効率、周波数スペクトル範囲の改善と、非連続帯域の使用が望まれます。 MPSの広範な製品ソリューションには、PoE PD、電子ヒューズとホットスワップコントローラ、降圧コンバータ、LDO、電源モジュール、DDRターミネーション、ロードスイッチ、監視回路、USBスイッチ、およびアナログスイッチが含まれます。これらの製品は、高電力密度のパワーマネジメント、高レベルの機能集積、優れた熱特性、および小型パッケ...
-
APPLICATION
電動スクーターアプリケーション電動スクーターは、大都市圏や急速に成長している都市で急速に人気が高まっています。軽量で環境に優しく便利なこれらの電動スクーターは、電気モータと推進力の向上を支援するコントローラを統合した二輪バッテリー駆動車両です。もちろん、安全性、性能、およびコストは、どの車両の顧客にとっても最大の関心事です。さらに、この新たな輸送トレンドの新しい設計には、充電時間の短縮、軽量化、およびより長い走行距離のためのより高いバッテリー容量が求められます。これにより、より小さく、よりエネルギー効率の高い電源ソリューションが必要になります。 MPSの高度に機能統合された、エネルギー効率が高く使いやすいソリューションは、電動スクーターシステム向けに小型で堅牢な電力変換機能を提供します。PMIC、EヒューズおよびUSBスイッチ、ロードスイッチ、レギュレータ、コンバータ、監視回路、BLDCおよびゲートドライバ、WLED...
-
APPLICATION
電動自転車アプリケーション電動自転車の世界的な需要は高まっており、その背景には長距離通勤のためのエコフレンドリーなソリューションであることと原油の高騰があげられます。電動自転車は電動モータ、バッテリー、および推進力を増大させる手助けをするアシスト機能を搭載した自転車です。より短い充電時間、より軽い重量、長距離を走るためのより大きなバッテリー容量を実現する新しい設計では、より小型でエネルギー効率の高い電源ソリューションが必要になります。 MPSの高度に機能統合された、エネルギー効率が高く使いやすいソリューションは、電動自転車のパワーマネジメントおよびバッテリーマネジメントシステム向けに、小型で堅牢な電力変換機能を提供します。磁気角度センサから電源モジュール、バッテリー充電コントローラまで、幅広い製品を提供しています。 MPSのDC/DC電源モジュールは、システム駆動のための最小かつ最も効率的で費用効果の高...
-
APPLICATION
ロボティクスアプリケーションロボット工学システムはインダストリー4.0の進展に伴い改善しており、電源、検知、および制御の標準も増加しています。この急速に成長している業界では、毎日より良い自由度、エネルギー効率、システムインテリジェンスを提供するロボットを開発する機会を与えられます。ロボットの多様な使用用途は、より小さく、高度に機能集積された通信を使用したよりいっそうのモバイル革命につながりました。ロボットは素早く環境を評価して反応し、人と近い距離で安全に稼働し、最小限のプログラミングで順応し学ばなければなりません。 MPSの幅広いソリューションは、効率的で信頼性が高く、革命的な製品を提供し、ロボットの設計をシンプルにして市場投入時間を早めます。MPSは設計者が生産を最適化するためのスピード、検知、および制御を改善できるよう支援するため、新しいロボット工学で今日の需要に応え明日の課題を解決することを可能にします。 ...
-
APPLICATION
タブレットPCアプリケーションタブレットは、他の携帯機器と同様、今日の最も大きなコンシューマテクノロジー市場の一つです。この市場は成長し続けているため、これまでよりもより速いスピードで変化し、複雑性を増しています。タブレットは事実上ノートPCと同じような処理能力と機能をもつことが期待されており、さらにスマートフォンと同じ程度の携帯利便性も求められています。消費者の期待の交差によって、タブレットはより多くの電力需要に対応し、搭載される技術と機能は増加していくことになります。 最先端のタブレットは、単一の利便性の高いプラットフォームに、以下のような非常に高レベルの機能集積を実現しています。 - より高い処理能力- 最高のディスプレイとオーディオ品質- WLAN / Wi-Fi、 ナビゲーション、その他通信技術- 携帯用帯域対応、4G LTEや5Gなど- メモリ、ソフトウェア、ハードウェアの増強- 利便性とセキュリテ...
-
APPLICATION
光学モジュールアプリケーション光学モジュールは高速データ伝送で使用される光学トランシーバで、より大きなデータが送受信される場所で使用されます。データセンターから通信、短距離から長距離にいたるまで、光学モジュールは、膨大で効率的なデータ伝送に適しています。光学モジュールにはさまざまなサイズと帯域幅があり、最新世代は最大400GB/秒に対応しています。これらのトランシーバは大量のデータを動かすので、大電力要件と小さなフォームファクタに見合う独自の電源ソリューションが必要になります。 >MPSのモノリシック設計は、大電力でありながら、超小型パッケージで超低電力損失を可能にします。これにより、レイアウトと熱設計がシンプルになり、最大効率が得られます。これはどの光学モジュール設計にも重要です。MPSは光学モジュールの電源の特徴に対応する幅広い製品ポートフォリオを展開しており、降圧または昇圧コンバータ、コントローラ、電子ヒューズ...
-
APPLICATION
光学ラインカードアプリケーション光学ラインカードは、光学ファイバーインタフェースを介して外部ネットワークとつながるルータを接続するため、高速データおよびネットワーク接続において非常に重要です。ルータやスイッチの一部の製品は、しばしば低待機電力、PoE、高エネルギー効率、および優れた熱管理 - ソリューションサイズを小さくし低コストですべてを実現する - を求められます。信頼性の高いネットワーク接続を享受し、ストリーミング、クラウドコンピューティング、およびその他のトレンドによって増え続ける帯域幅のデマンドを抱えるエンドユーザーのために、設計者は最良の部品を光学ラインカードに使用しなければなりません。MPSの最先端のソリューションには、電源モジュール、コンバータ、コントローラおよびレギュレータが含まれており、それぞれが非常に小さなパッケージサイズで効率を最大化し業界をリードする保護機能を実現するよう設計されています。これら...
-
APPLICATION
ハンディターミナルアプリケーション携帯用データ端末 (PDT) とは、ネットワークを介してリモートでデータにアクセスして送信するための一般的な端末を意味します。多くの場合、長時間使用できる必要があり、業界全体での使用例があるため、他の携帯機器よりも頑丈で過酷な条件に耐えるように構築されています。つまり、使用される部品は、小さなソリューションサイズで、高信頼性、超低電力、および安全な接続を提供できなければなりません。多くの携帯用データ端末は、WLAN、2G / 3G / 4G / 5G、Bluetooth、およびWi-Fiに対応し、タッチスクリーン制御およびユーザーフレンドリーなインタフェースで端末の簡単な操作を可能にします。 MPSのコンバータ、レギュレータ、整流器、充電器、スイッチ、バックライトドライバ、モジュール、PMIC、およびオーディオアンプは、携帯用データ端末の設計に電力を供給して設計プロセスをシンプルにし、市...
-
APPLICATION
バーコードスキャナアプリケーションバーコードスキャナは長い間小売および運送システムに不可欠でしたが、手早い精算、注文、および配達時間に対する消費者の期待の高まりにより、バーコードスキャナはこれまで以上に重要になっています。 レジ待ちの行列から倉庫の注文処理にいたるまで、バーコードスキャナは、便利なユーザーインタフェースと高効率を備え、高速で接続され、安全性が高いことが期待されています。 MPSの電源ソリューションには、Eヒューズ、レギュレータ、アダプタ、チャージャ、モジュール、LEDドライバ、バッテリー保護、およびロードスイッチが含まれます。これらの製品は、使いやすく信頼性の高いバーコードスキャナの設計に必要です。MPSのすべての製品は、最小のパッケージで可能な限り最高の効率を提供するように設計されており、スペースを節約し、設計をシンプルにします。 MPSの費用効果の高いソリューションは、最善の選択肢です。
-
APPLICATION
スキャナアプリケーションスキャナは、ワイヤレスおよび有線接続、組み込み処理および安全機能、便利なユーザーインタフェースなど、より多くの機能を新しい設計に組み込んでいます。 今日のスキャナは、ドキュメントや写真の高品質な表現をすばやく画像化できる必要があり、また、省エネの傾向で超低待機電力の必要性が高まっており、エネルギー消費量を減らす必要があります。 MPSの最先端のソリューションには、電源モジュール、モータ・ドライバ、コンバータ、レギュレータ、コントローラ、整流器、WLEDドライバ、USBおよびロードスイッチが含まれます。 これらの製品を使用すれば、高度に統合された効率的なスキャナの設計がこれまでになく簡単になります。 これらを組み合わせることで、BOMとソリューションの総コストを削減しながら、優れたモータと速度の制御が可能になります。MPSの卓越したソリューションポートフォリオは、高品質で効率的で高度に統合...
-
APPLICATION
3Dプリンタアプリケーション3Dプリンタは、産業用および家庭用でますます人気のあるツールです。単なる画像やドキュメントではなく、物質を造形する機能は、ユーザーに可能性の世界を開き、デザイナーにさまざまな課題をもたらします。これらの機器では、高精度で正確なモータ制御がこれまで以上に重要であり、速度は新規設計における重要な差別化要因です。品質やセキュリティを犠牲にしない、よりスマートで高速な機器への期待が高まっています。生産性と利便性を実現するために、3Dプリンタは、信頼性が高く、幅広い接続オプションを備え、最小限のコストで、細部までスムーズに造形できる必要があります。 MPSの幅広い製品ポートフォリオには、モータ・ドライバ、電源モジュール、プリドライバ、コントローラ、整流器、コンバータ、レギュレータ、USBおよびロードスイッチが含まれます。これらの製品は、卓越した速度とモータ制御に加えて、高効率とすぐれた保護機能...
-
PRODUCT
MPM3695-15製品16V Input, Continuous 15A Power Module
-
PRODUCT
MPM3695-100製品PMBus付き、16V、100A、スケーラブルなDC/DC電源モジュール
-
PRODUCT
MPM3695-25製品PMBus付き、16V、20A、スケーラブルなDC/DC電源モジュール
-
PRODUCT
MPM3695-10製品PMBus付き、16V、10A、スケーラブルな超薄型DC/DC電源モジュール
-
PRODUCT
MPM82504製品PMBus付き、16V、クワッド25A、スケーラブル、DC/DC電源モジュール
-
PRODUCT
MPM3895-25製品7V入力、連続25A電源モジュール
-
ARTICLE
MPSの完全集積電源モジュールがクラウドコンピューティングを後押し寄稿文近年、人工知能 (AI) とビッグデータ業界は、5G通信技術、Internet of Everything (IoE) 、およびインテリジェントな世界を急速に革新および開発してきました。特にクラウドコンピューティング・アプリケーションの場合、データセンタとプライベートサーバ間での迅速なデータ処理に対する需要はかつてないほど高まっています。これらのアプリケーションの将来の需要を満たすために、主要メーカーは、GPU (グラフィックプロセッシングユニット)、FPGA、および特定用途向け集積回路 (ASIC) に基づくハードウェアアクセラレーションシステムを導入しています。 計算加速チップの必要性は絶えず増加しており、設計者は、高速応答、高効率、および優れたスケーラビリティを提供する集積電源製品用のハードウェアを作成する必要があります。クラウドコンピューティングの問題点に対処するために、MPSは...
-
PRODUCT
MP1654N製品16V, 4A, 1.1MHz, High-Efficiency, Synchronous Step-Down Converter in an SOT563 Package
-
PRODUCT
MP2733A製品Wide Input Range, 4.5A, I2C-Controlled SW Charger with NVDC Power Path and Controllable RBFET in OTG Mode
-
PRODUCT
MP2422B製品24V, 25A, Synchronous Step-Down Converter with Configurable System Settings via I2C and OTP
アカウントにログイン
新しいアカウントを作成