HFC0310A
入手可能な製品番号
HFC0310AGS-Z HFC0310AGS-P
P&Zの意味 
関連商品
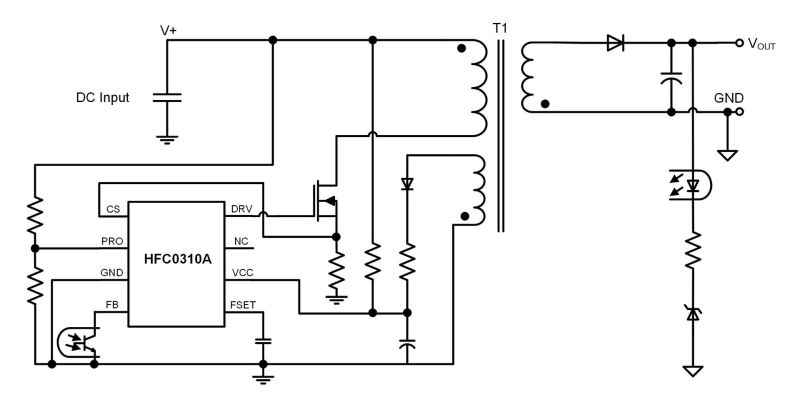
EVHFC0310A-S-00A 設定可能な固定周波数フライバック コントローラ評価ボード
EVHFC0310A-S-00Aは、HFC0310Aの機能を実証するために設計された評価ボードです。HFC0310Aは、100VDC~1000VDC入力からメイン制御12.5V/3A出力を含む3チャンネル出力を供給するように構成されたフライバックコントローラです。
HFC0310Aはピーク電流モードを使用して、優れた過渡応答を提供し、ループ補償を容易にします。出力電力 (POUT) が指定されたレベルを下回ると、コントローラはバーストモードに入り、待機電力消費を削減します。
FSETピンとGNDピンの間に接続された外部コンデンサは、スイッチング周波数 (fSW) を設定します。それ以外の場合、HFC0310Aは周波数整形機能を使用して、EMIフィルタのノイズレベルとコストを削減します。
HFC0310Aは、SOIC-8パッケージで提供されます。
注文
アカウントにログイン
新しいアカウントを作成