- MPQ6547A-AEC1
MPQ6547A-AEC1
Session textval
Session Titefor popup
概要
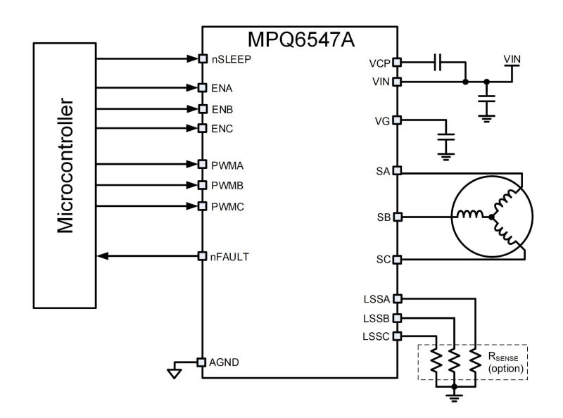
The MPQ6547A-AEC1 is a 3-phase brushless DC (BLDC) motor driver. It integrates 3 half-bridges, consisting of 6 N-channel power MOSFETs, along with pre-drivers and gate drive power supplies.
The MPQ6547A-AEC1 can deliver up to 4A of peak current depending on the thermal and PCB conditions. The device uses an internal charge pump to generate the gate drive supply voltage for the high-side MOSFETs (HS-FETs), and a trickle charge circuit that maintains a sufficient gate drive voltage to operate at 100% duty cycle.
The MPQ6547A-AEC1 has unique independent ground pins for each half-bridge. These pins make it possible to provide current measurements through the external shunt resistor for different application requirements.
Internal safety features include thermal shutdown, under-voltage lockout (UVLO), and over-current protection (OCP).
The MPQ6547A-AEC1 is available in a QFN-18 (3mmx4mm) package, and it is available in AEC-Q100 Grade 1.
-
もっと見る
少なく表示
機能と利点
- 4V to 32V Operating Supply Voltage
- Three Integrated Half-Bridge Drivers
- 4A Peak Current
- Low MOSFET On-Resistance: (HS-FET: 50mΩ, LS-FET: 40mΩ)
- Pulse-Width Modulation (PWM) and Enable (EN) Inputs
- Internal Charge Pump Supports 100% Duty Cycle Operation
- Automatic Synchronous Rectification
- Protection Functions:
- Over-Current Protection (OCP)
- Input Over-Voltage Protection (OVP) and Under-Voltage Protection (UVP)
- Thermal Shutdown Protection
- Fault Indication Output (nFAULT Pin)
- Available in a QFN-18 (3mmx4mm) Package with Wettable Flanks
- Available in AEC-Q100 Grade 1
入手可能な製品番号
MPQ6547AGLE-AEC1-Z MPQ6547AGLE-AEC1-P
PとZで終わる部品番号は同じ部品です。PとZはリールサイズのみを示します
P&Zの意味 
MPQ6547A-AEC1 Resources
-
APPLICATION
ワイパー制御アプリケーションワイパー制御システムは、ワイパー速度、断続設定、自動雨感知機能をインテリジェントに管理し、さまざまな気象条件下で運転手に最適な視界を提供します。最新のワイパー制御は安全性と利便性を重視しています。基本的なワイパー調整から高度な雨感知機能に至るまで、ワイパー制御テクノロジーにより、悪天候時の運転中の最適な機能と安全性が保証されます。 MPSのソリューションポートフォリオには、モータ・ドライバ、電流センサ、磁気角度センサ、LDO、ウォッチドッグタイマー、監視回路など、最新のワイパー制御システムの複雑な要件を満たすように設計されたさまざまな製品がそろっています。これらの製品は、効率的な電源管理を提供するだけでなく、適応速度制御や高精度位置決めなどの高度な機能も可能にします。 MPSのソリューションポートフォリオは、次世代のワイパー制御システムを駆動するために必要なすべてを提供しま...
-
APPLICATION
シートコンフォート制御アプリケーションシートコンフォート制御テクノロジーにより、ユーザーは車の座席の快適さの設定を正確に調整およびカスタマイズできるため、最適な運転体験が保証されます。ランバーサポート、シートヒーター、換気のいずれを調整する場合でも、シートコンフォート制御システムはシームレスで応答性の高いエクスペリエンスを提供し、車内全体の快適性を向上させます。 MPSの包括的なソリューションには、モータ・ドライバ、電流センサ、位置センサ、LDO、ウォッチドッグタイマー、監視回路が含まれます。これらの製品は、基本的な座席調整から洗練された快適機能に至るまで、あらゆる機能を強化し、すぐれた運転体験に貢献し、シートコンフォート制御のあらゆる面で効率、信頼性、精度を提供します。 MPSのソリューションポートフォリオは、次世代のシートコンフォート制御システムを駆動するために必要なすべてを提供します。
-
APPLICATION
テールゲート制御アプリケーションテールゲート制御は、テールゲート操作に対するシームレスで効率的なアプローチを提供し、インテリジェントな制御メカニズムを組み込んで、さまざまな自動車の状況でユーザーの利便性と安全性を高めます。テールゲート制御は、自動車のテールゲートシステムの進化するニーズに応える高度なソリューションです。 MPSのソリューションは、モータ・ドライバ、センサ、LDO、ウォッチドッグタイマー、監視回路など、包括的な半導体製品をそろえています。これらの製品は、テールゲートシステムのパフォーマンス、信頼性、エネルギー効率を最適化する上で重要な役割を果たします。 MPSのソリューションポートフォリオは、テールゲート制御アプリケーションを強化するために必要なすべてを提供します。MPSの製品は車載システムにシームレスに融合し、正確な制御、低消費電力、堅牢な耐久性などの利点を備え、優れたパフォーマンスを実現...
-
PRODUCT CATEGORY
機能集積型BLDCモータ・ドライバ製品カテゴリ -
APPLICATION
ディスプレイ (ナビゲーション、ヘッドアップ、クラスター)アプリケーションセンターディスプレイ、ヘッドアップディスプレイ (HUD)、計器のインストルメントクラスタを含む自動車用ディスプレイは、重要な情報とインタラクティブなコンテンツを運転手に表示します。センターインフォメーションディスプレイはヘッドユニットに接続されており、ナビゲーションやその他の車内インフォテインメントの制御を提供します。車載のHUDと計器のインストルメントクラスタは、ドライバーに簡単に利用できる情報を提供します。HUDは、速度、温度、燃料レベルなど、目の高さのクラスタ・ディスプレイからの重要な指標も映します。これらの高度なディスプレイには、厳しい熱的条件、ISO26262安全基準、およびEMIの規制を満たすことに加えて、高効率の電源、簡単な機能統合、およびスケーラビリティが必要です。 MPSのパワーマネジメントソリューションの製品ラインには、ステップダウンとステップアップコンバータ、...
-
APPLICATION
インフォテイメントシステムアプリケーション自動車の車載インフォテインメントシステムは、安全性とセキュリティ、および全体的な運転体験を向上させるために、ますますソフトウェア指向になりつつあります。現代の自動車は、運転情報と環境情報、乗員のエンタテインメント、ワイヤレス接続、ナビゲーションを一元化したインフォテインメントシステム・アーキテクチャに統合しています。しかし、高度な車載インフォテインメントシステムの台頭により、自動車設計者は、ISO26262安全規格およびEMI規制への準拠に加えて、先進運転支援システム (ADAS) や接続性および快適性の考慮など、システムの複雑さの増大にも直面しています。 MPSの車載用製品には、降圧 / 昇圧コンバータ、電源モジュール、低ドロップアウト (LDO) レギュレータ、USB給電ポート、ロードスイッチ、アナログスイッチ、PMIC、バックライト (WLED) ドライバ、ブラシ付きDCおよび...
-
PRODUCT CATEGORY
機能集積型BLDCモータ・ドライバ製品カテゴリ -
PRODUCT
MP6640A製品22V, 4.5A Peak Current, Three-Phase Power Stage
-
PRODUCT
MP6640製品SPI, 22V, 2.5A, Three-Phase Power Stage
-
PRODUCT
MPQ6635-AEC1製品35V, 3-Phase, Sensorless BLDC Motor Driver with Configurable Gate Driver
-
PRODUCT
MP6549製品22V, 10A, Three-Phase Power Stage
-
PRODUCT
MP6543H製品ENBLおよびPWM入力を備えた22V、2A、三相電力段
-
PRODUCT
MP6546製品1MHzデジタルインタフェース付き22V、3A、ピーク、三相BLDCドライバ
-
PRODUCT
MPQ6653A-AEC1製品35V/1.2A、単相BLDCモータドライバ、ホールセンサ内蔵、TSOT23-6-SLおよびTSOT23-6パッケージ、AEC-Q100認定
-
PRODUCT
MPQ6634-AEC1製品35V、2Aピーク、三相、センサレスBLDCモータドライバ、AEC-Q100認定
-
PRODUCT
MPQ6653-AEC1製品35V、シングルフェーズ、ホールセンサを組み込んだBLDCモータドライバ、AEC-Q100認証
-
PRODUCT
MPQ6631H-AEC1製品35V入力、3Aピーク位相電流、3フェーズ、BLDCモータ・ドライバ、AEC-Q100認定
-
PRODUCT
MP6541製品PWMおよびENBL入力を備えた40V、8A、三相電力段
-
PRODUCT
MP6541A製品HSおよびLS入力にを備えた40V、8A、三相電力段
-
PRODUCT
MP6545A製品45V、2.5A、電流測定機能付きのシンプルな三相電力段
-
PRODUCT
MP6545製品45V、2.5A、シンプルな三相電力段
-
PRODUCT
MPQ6541A-AEC1製品HSおよびLS入力による40V、8A、三相電力段、AEC-Q100認証
-
PRODUCT
MPQ6541-AEC1製品PWMおよびENBL入力による40V、8A、三相電力段、AEC-Q100認証
-
PRODUCT
MP6543C製品3つの統合ハーフブリッジを備えた 22V、1.2A、三相BLDCモータドライバ
-
PRODUCT
MP6543A製品HSおよびLS入力を備えた12V、2A、三相電力段
アカウントにログイン
新しいアカウントを作成