MPQ2279A-AEC1
6V, Dual 3A/3A, AAM Mode, 2.5MHz, Synchronous Step-Down Converter with Power Good and Soft Start, AEC-Q100 Qualified
入手可能な製品番号
MPQ2279AGRHE-AEC1-Z MPQ2279AGRHE-AEC1-P
P&Zの意味 
関連商品
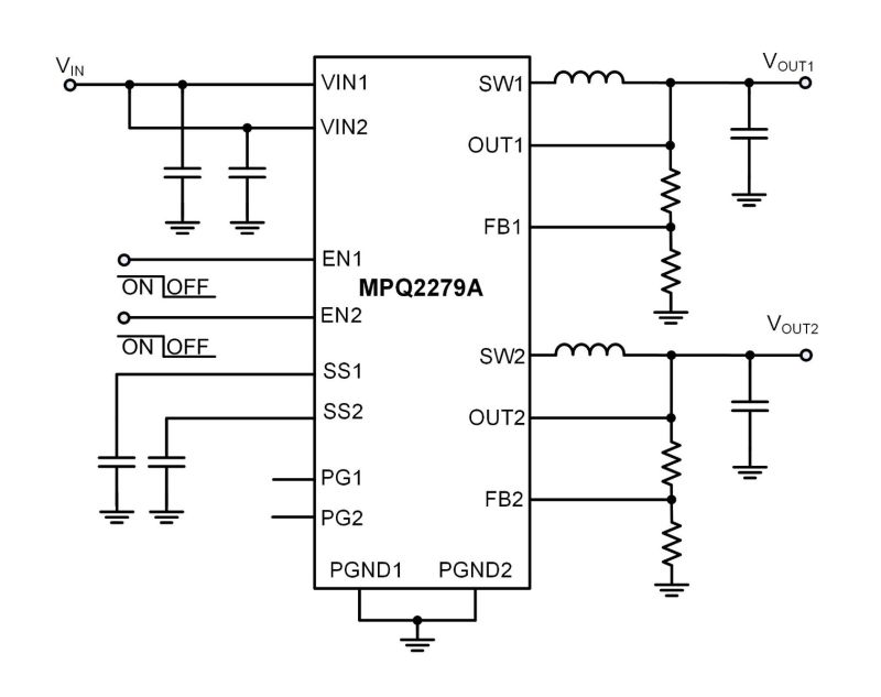
MPQ2279-AEC1 6V, Dual 3A/3A, 2.5MHz, Synchronous Step-Down Converter with Power Good and Soft Start, AEC-Q100 Qualified
The MPQ2279-AEC1 is a monolithic, dual, step-down switch-mode converter with built-in internal power MOSFETs. The device achieves 3A/3A of output current (IOUT) from a 2.5V to 6V input voltage (VIN) range, with excellent load and line regulation. The output voltage (VOUT) can be regulated to as low as 0.6V.
Constant-on-time (COT) control provides fast transient response and eases loop stabilization. Fault protections include cycle-by-cycle current limiting and thermal shutdown.
The MPQ2279-AEC1 is ideal for a wide range of applications, including automotive infotainment systems, clusters, and telematics.
The MPQ2279-AEC1 requires a minimal number of readily available, standard external components, and is available in a QFN-16 (2.5mmx3.5mm) package.
5.5V、ピーク3A、2.4MHz、PGおよびSSを備えた同期整流降圧コンバータ、AEC-Q100認定
アカウントにログイン
新しいアカウントを作成