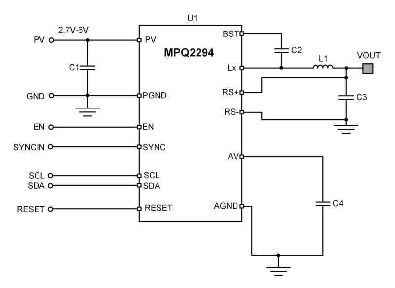
MPQ2294-AEC1
入手可能な製品番号
MPQ2294GMFT-xxxx-AEC1-Z MPQ2294GMFT-xxxx-AEC1-P MPQ2294GMFT-0000-AEC1-Z MPQ2294GMFT-0000-AEC1-P
P&Zの意味 
関連商品
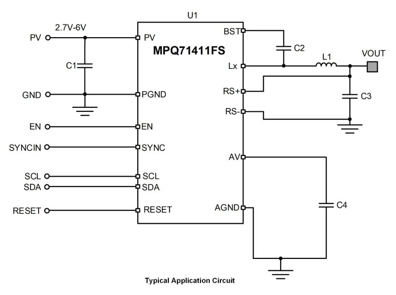
MPQ71411FS-AEC1 MPSafeTM ASIL-D, 6V, 30A, Synchronous Buck Converter with ZDPTM, AEC-Q100 Qualified
The MPQ71411FS-AEC1 is a configurable, high-frequency, ASIL-D, synchronous buck converter with integrated internal high-side and low-side power MOSFETs (HS-FET and LS-FET, respectively). The MPQ71411FS-AEC1 operates from a 2.7V to 6V input voltage (VIN) and provides 30A of continuous (up to 40A peak), highly efficient output current (IOUT) with fixed frequency, zero-delay pulse-width modulation (PWM) (ZDPTM) control for fast transient response.
The configurable 2MHz to 4MHz configurable switching frequency (fSW) during forced continuous conduction mode (FCCM) greatly reduces the external inductance and capacitance. Internal feedback and compensation minimizes external component count and improves accuracy.
High power conversion efficiency across a wide load range is achieved by skipping pulses under light-load conditions to reduce the switching frequency and gate driving losses. Full protection features include short-circuit protection (SCP), over-current protection (OCP), input over-voltage protection (OVP), output OVP, and thermal shutdown, which provide reliable, fault-tolerant operation.
The MPQ71411FS-AEC1 integrates an I2C digital interface with packet error checking (PEC) and multi-page one-time programmable (OTP) memory, which allows for user configurations with a high degree of configurability.
With integrated functional safety features such as logic built-in self-testing (LBIST) and analog built-in self-testing (ABIST), this ASIL-certified device supports applications with automotive safety integrity level ASIL-D. The device is developed under MPS's advanced MPSafeTM functional safety product development process, which has been independently certified to meet ISO 26262 guidelines.
The MPQ71411FS-AEC1 is available in an TLGA-22 (3.5mmx5mm) package, and it is available in AEC-Q100 Grade 1.
アカウントにログイン
新しいアカウントを作成