- MPQ2279-AEC1
MPQ2279-AEC1
6V, Dual 3A/3A, 2.5MHz, Synchronous Step-Down Converter with Power Good and Soft Start, AEC-Q100 Qualified
Session textval
Session Titefor popup
概要
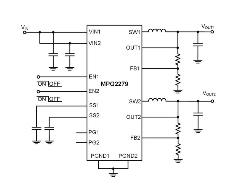
The MPQ2279-AEC1 is a monolithic, dual, step-down switch-mode converter with built-in internal power MOSFETs. The device achieves 3A/3A of output current (IOUT) from a 2.5V to 6V input voltage (VIN) range, with excellent load and line regulation. The output voltage (VOUT) can be regulated to as low as 0.6V.
Constant-on-time (COT) control provides fast transient response and eases loop stabilization. Fault protections include cycle-by-cycle current limiting and thermal shutdown.
The MPQ2279-AEC1 is ideal for a wide range of applications, including automotive infotainment systems, clusters, and telematics.
The MPQ2279-AEC1 requires a minimal number of readily available, standard external components, and is available in a QFN-16 (2.5mmx3.5mm) package.
-
もっと見る
少なく表示
機能と利点
- Designed for Automotive Applications:
- Wide 2.5V to 6V Operating Input Voltage (VIN) Range
- 3A/3A Continuous Output Current (IOUT)
- 1% Feedback (FB) Accuracy
- Operation Junction Temperature (TJ) from -40°C to +150°C
- Available in AEC-Q100 Grade 1
- High Performance for Improved Thermals:
- Integrated, Low-Resistance High-Side and Low-Side MOSFETs (HS-FETs and LS-FETs, Respectively)
- Optimized for EMC and EMI Reduction:
- 2.5MHz Switching Frequency (fSW)
- Forced Continuous Conduction Mode (FCCM) Across the Full Load Range
- MeshConnectTM Flip-Chip Package
- Optimized for Board Size and BOM:
- Integrated Compensation Network
- Additional Features:
- Enable (EN) for Power Sequencing
- Power Good (PG) Indicators
- 100% Duty On
- External Soft-Start (SS) Control
- Output Discharge
- Output Over-Voltage Protection (OVP)
- Short-Circuit Protection (SCP) with Hiccup Mode
- Available in a QFN-16 (2.5mmx3.5mm) Package
- Available with a Wettable-Flank Package
- Functional Safety System Design Capable:
- MPSafeTM Compatible – Functional Safety Supporting Document Available
入手可能な製品番号
MPQ2279GRHE-AEC1-Z MPQ2279GRHE-AEC1-P
PとZで終わる部品番号は同じ部品です。PとZはリールサイズのみを示します
P&Zの意味 
MPQ2279-AEC1 Resources
-
APPLICATION
オンボードチャージャモジュール (OBCM)アプリケーション電気自動車 (EV) は日々存在感を増しており、EVの選択は指数関数的な速度で増加しています。オンボード充電 (OBC) は、ACチャージャが車両に接続されている間に可能な最大充電率を決定するため、EVの非常に重要な部分です。完全電気自動車の最大充電能力は通常6.6kW~22kWで、プラグインハイブリッド車の場合は通常3.3kW~7.2kWです。 MPSの車載グレードの絶縁型ソリューションの多数の製品一覧には、絶縁型ゲートドライバ、絶縁型ゲートドライバ電源、デジタルアイソレータ、ホール効果電流センサ、および非絶縁型DC/DCコンバータが含まれます。MPSのソリューションは、高いCMTIと磁気ノイズ耐性のために容量性絶縁を採用することにより、最も厳しい大電力仕様を満たすように設計されています。 MPSの強固な絶縁ソリューションは、次世代のオンボードチャージャに電力を供給す...
-
APPLICATION
DC急速充電ステーションアプリケーション電気自動車の導入の増加に伴い、DC急速充電ステーションがより一般的になってきています。充電ステーションは、主要幹線道路や人口の多い郊外にあるインフラストラクチャの重要な部分であり、電気自動車が長距離移動中や日常の運転中に充電できる場所を確保します。これらのシステムは多くの場合、複数の25kW~75kWモジュールで構成され、150kW~400kWの電力を供給する急速充電システムを構築し、電気自動車のバッテリーを10%~90%まで20分という速さで充電できます。 MPSの絶縁型ソリューションの多数の製品一覧には、絶縁型ゲートドライバ、絶縁型ゲートドライバ電源、デジタルアイソレータ、ホール効果電流センサ、および非絶縁型DC/DCコンバータが含まれます。これらの部品は、SiCとIGBTの両方のバイアスおよび駆動に使用できるだけでなく、トランスをチップスケールのパッケージに統合することで高...
-
APPLICATION
ヘッドユニット (ハイエンド)アプリケーション車載用ヘッドユニット設計は、従来のハードウェアインタフェースから、さまざまな車内機能を提供する洗練されたインフォテインメントシステムへと進化しました。これらの機能には、ナビゲーション、ワイヤレス接続、乗員のエンタテインメント、ジェスチャー認識、音声制御などがあります。インフォテインメント機能に対するコンシューマの期待が高まり続ける中、メーカーはドライバーの気が散ることを軽減し、コネクテッド環境におけるサイバーセキュリティの脅威からの保護、充電およびデータ転送ニーズへの対応などの設計上の課題に直面しています。ハイエンドのヘッドユニットは、ISO26262安全規格の順守とEMI対策に加えて、直感的でシームレスな運転体験を実現する堅牢で最先端のテクノロジーを提供します。 MPSのパワーマネジメントソリューションには、ステップダウンとステップアップコンバータ、電源モジュール、低ドロップアウト...
-
PRODUCT CATEGORY
ステップダウンコンバータ製品カテゴリ -
PRODUCT
MPQ4385A-AEC1製品36V, 20A to 25A, Low-EMI, Synchronous Step-Down Converter with ZDPTM, AEC-Q100 Qualified
-
PRODUCT
MPQ71018FS-AEC1製品MPSafeTM, ASIL-D, 6V, 20A, Synchronous Buck Converter with ZDPTM, AEC-Q100 Qualified
-
PRODUCT
MPQ9841A-AEC1製品36V, 1A, Low-IQ, Synchronous Step-Down Converter, AEC-Q100 Qualified
-
PRODUCT
MPQ71017FS-AEC1製品MPSafeTM, ASIL-D, 6V, 15A, Synchronous Buck Converter with ZDPTM, AEC-Q100 Qualified
-
PRODUCT
MPQ2295-AEC1製品ZDP付き、6V、15A~30A、同期整流降圧型コンバータ、AEC-Q100認定済み
-
PRODUCT
MPQ2176A-AEC1製品5.5V, 4A to 6A, 2.2MHz, Synchronous Step-Down Converter in a TLGA-13 Package, AEC-Q100 Qualified
-
PRODUCT
MPQ71019FS-AEC1製品MPSafeTM ASIL-D, 6V, 25A, Synchronous Buck Converter with ZDPTM, AEC-Q100 Qualified
-
PRODUCT
MPQ4111-AEC1製品20V, 0.5A to 4A, Low Quiescent Current, Synchronous Step-Down Converter, AEC-Q100 Qualified
-
PRODUCT
MPQ2277A-AEC1製品6V, Dual 1A/1A, AAM Mode, 2.5MHz, Synchronous Step-Down Converter with Power Good and Soft Start, AEC-Q100 Qualified
-
PRODUCT
MPQ2183-AEC1製品6V, 1A to 3A, 2.4MHz, Synchronous Step-Down Converter with Frequency Spread Spectrum, AEC-Q100 Qualified
-
PRODUCT
MPQ2279A-AEC1製品6V, Dual 3A/3A, AAM Mode, 2.5MHz, Synchronous Step-Down Converter with Power Good and Soft Start, AEC-Q100 Qualified
-
PRODUCT
MPQ4110-AEC1製品Low Quiescent Current, Synchronous Step-Down Converter, AEC-Q100 Qualified
-
PRODUCT
MPQ2294-AEC1製品6V, 30A, Synchronous Buck Converter with ZDPTM, AEC-Q100 Qualified
-
PRODUCT
MPQ4373-AEC1製品36V, 6A to 11A, Low-EMI, Synchronous Step-Down Converter with ZDPTM, AEC-Q100 Qualified
-
PRODUCT
MPQ4583-AEC1製品90V, 3.5A, 9μA IQ, Synchronous Step-Down DC/DC Converter, AEC-Q100 Qualified
-
PRODUCT
MPQ4384-AEC1製品36V, 12A to 18A, Low-EMI, Synchronous Step-Down Converter with ZDPTM, AEC-Q100 Qualified
-
PRODUCT
MPQ2277-AEC1製品6V, Dual 1A/1A, 2.5MHz, Synchronous Step-Down Converter with Power Good and Soft Start, AEC-Q100 Qualified
-
PRODUCT
MPQ70160FS-AEC1製品MPSafeTM ASIL-D, 5.5V, PMIC with 6 Buck Converters, AEC-Q100 Qualified
-
PRODUCT
MPQ2183A-AEC1製品6V, 1A to 3A, 2.5MHz, Fixed-Output, Synchronous Step-Down Converter with FSS, AEC-Q100 Qualified
-
PRODUCT
MPQ2176B-AEC1製品5.5V, 4A to 6A, 2.2MHz Synchronous Step-Down Converter, AEC-Q100 Qualified
-
PRODUCT
MPQ71020FS-AEC1製品MPSafeTM, ASIL-D, 6V, 30A, Synchronous Buck Converter with ZDPTM, AEC-Q100 Qualified
アカウントにログイン
新しいアカウントを作成