MP9186
NOT RECOMMENDED FOR NEW DESIGNS
MP9186 continues to be in production for existing customers. Please consider this alternative for new designs:
MP2229GQ-Z
アクティブ
MP2229GQ-Z
アクティブ
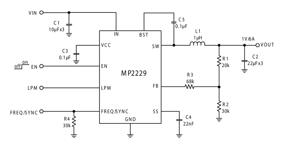
外部同期、低電力モードおよび外部ソフトスタート付き、高効率、21V、6A、同期整流ステップダウンコンバータ
Features & Benefits
- 4.5V~21Vの広い動作入力範囲
- 6Aの出力電流
- 40mΩ /18mΩ 低RDS(ON)のパワーMOSFET内蔵
- プログラム可能なスイッチング周波数
- 300KHz~2MHzまでの外部クロックで周波数同期
- 外部信号による選択可能な低電力モード
- 外部ソフトスタート
- プリバイアス・スタートアップ
- ヒカップモード付きOCP
- サーマルシャットダウン
- 0.6Vから調整可能な出力
- QFN-14 3mm x 3mmパッケージで提供
… and many more!
入手可能な製品番号
MP9186GQ-P MP9186GQ-Z
P&Zの意味 
推奨インダクタ
製品型番
L (µH)
RDC (typ) (mΩ)
IR (40K) (A)
Isat (30%) (A)
MPL-AY3020-R47
モールドインダクタ 0.47μH
0.47
19.5
6.3
9
L (µH)
RDC (typ) (mΩ)
IR (40K) (A)
Isat (30%) (A)
0.47
19.5
6.3
9
MPL-SE5040-R47
セミシールドインダクタ 0.47μH
0.47
7.3
8.0
16
L (µH)
RDC (typ) (mΩ)
IR (40K) (A)
Isat (30%) (A)
0.47
7.3
8.0
16
MPL-AL4020-R47
低抵抗のモールドインダクタ0.47µH
0.47
6.2
9.2
12.5
L (µH)
RDC (typ) (mΩ)
IR (40K) (A)
Isat (30%) (A)
0.47
6.2
9.2
12.5
もっと見る
注文

アカウントにログイン
新しいアカウントを作成