- MP2421
MP2421
Session textval
Session Titefor popup
概要
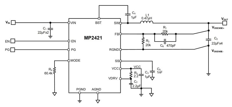
The MP2421 is a fully integrated, high-frequency, synchronous, buck converter. It offers a very compact solution that achieves up to 20A of output current (IOUT) with excellent load and line regulation across a wide input supply range. The MP2421 operates at a high efficiency across a wide IOUT load range
The MP2421 adopts an internally compensated constant-on-time (COT) control mode that provides fast transient response and eases loop stabilization.
The MP2421’s operation frequency can be set to 650kHz, 800kHz, or 1000kHz, and it has a selectable pulse-width modulation (PWM) or pulse-frequency modulation (PFM) mode via the MODE pin.
An open-drain power good (PG) signal indicates whether the output is within its nominal voltage range. PG is clamped to about 0.7V with an external pull-up voltage when the input supply fails to power the MP2421.
Full protection features include over-current protection (OCP), over-voltage protection (OVP), under-voltage protection (UVP), and over-temperature protection (OTP).
The MP2421 requires a minimal number of readily available, standard external components, and is available in a TLGA-28 (3mmx4mm) package.
-
もっと見る
少なく表示
機能と利点
- Wide 3.6V to 24V Input Voltage (VIN) Range
- Differential Output Voltage (VOUT) Remote Sense
- 20A of Continuous Output Current (IOUT)
- Adaptive Constant-On-Time (COT) Control for Ultra-Fast Transient Response
- 1% Reference Voltage (VREF) Accuracy
- 650kHz, 800kHz, and 1MHz Switching Frequency (fSW) and Selectable Pulse-Frequency Modulation (PFM)/Pulse-Width Modulation (PWM) via the MODE pin
- Adjustable VOUT from 0.4V
- Configurable Soft Start
- PG Active-Clamped at Low Level during Power Failure
- Pre-Biased Start-Up
- Over-Current Protection (OCP), Under-Voltage Protection (UVP), Under-Voltage Lockout (UVLO), Thermal Shutdown, and Over-Voltage Protection (OVP)
- Available in a TLGA-28 (3mmx4mm) Package
- Optimized Performance with MPS Inductor MPL-AL6050 and MPL-AL4020 Series
入手可能な製品番号
MP2421GLKT-Z MP2421GLKT-P
PとZで終わる部品番号は同じ部品です。PとZはリールサイズのみを示します
P&Zの意味 
MP2421 Resources
-
APPLICATION
5G用電源ソリューションアプリケーション -
APPLICATION
スイッチ用電源ソリューションアプリケーション -
APPLICATION
ネットワーク接続ストレージ (NAS)アプリケーションネットワーク接続ストレージ (NAS) は、急速に人気が高まっているデータストレージの選択肢です。 NASシステムは、ネットワークに接続され、ネットワーク内の許可されたユーザーがアクセスできる集中型のストレージサーバーです。これらのシステムは、オンサイトで物理的に保管および保守できることと、変化するニーズに合わせてストレージを拡張できることにより、利便性と柔軟性を提供します。 NASシステムは、顧客や技術の進歩による増大するデータ需要に対応するために、マルチプロトコル機能、優れたエネルギー効率、およびより高い電力密度に加えて、熱およびホットスワップ保護などの優れた保護機能を提供する必要があります。 MPSのパワーマネジメントソリューションの広範なポートフォリオには、Eヒューズ、電流制限スイッチとホットスワップ保護、電源モジュール、PMIC、ロードスイッチ、降圧コンバータ、リニアレギュレー...
-
APPLICATION
スモールセル基地局アプリケーションスモールセル基地局は、スマートフォンの普及、データ使用量の増加、5Gの出現により、これまで以上に有用です。しかしながら、スモールセル基地局の設計では、重量や体積の制限、性能を犠牲にしない、電力消費を大きく増やさないなどの制限を受けながら、需要に対応しなければなりません。今日のワイヤレス市場では信頼性と柔軟性がとにかく求められているため、消費者により速いスピードと性能を提供するために、新製品では効率、周波数スペクトル範囲の改善と、非連続帯域の使用が望まれます。 MPSの広範な製品ソリューションには、PoE PD、電子ヒューズとホットスワップコントローラ、降圧コンバータ、LDO、電源モジュール、DDRターミネーション、ロードスイッチ、監視回路、USBスイッチ、およびアナログスイッチが含まれます。これらの製品は、高電力密度のパワーマネジメント、高レベルの機能集積、優れた熱特性、および小型パッケ...
-
PRODUCT CATEGORY
最大入力電圧20V~29V製品カテゴリ -
APPLICATION
エンタープライズ用SSD (PCIE / SAS)アプリケーションエンタープライズSSD (PCIeおよびSAS) は、大規模なサーバーやデータセンターで使用するために、クライアントSSDよりも大きなストレージ容量を提供し、より厳しい設計要件を満たすという任務を負っています。高品質のSSDは、優れた熱管理と全体的なエネルギー効率を備えた低消費電力と高電力密度を提供する必要があります。さらに、AIや機械学習の進歩、ストリーミングの増大、クラウドベースサービスの台頭などの業界のトレンドでは、速度、パフォーマンス、ストレージ機能を低コストで小型化する必要があります。大規模なサーバーとデータセンターも、運用コストを削減し、より小さなスペース割り当てでより多くのストレージを提供するという任務を負っており、新しいSSDへの要求が高まっています。最も重要なのは、エンタープライズ用SSD (PCIeおよびSAS)の設計は信頼性の高いデータストレージを提供する必要があり、...
-
APPLICATION
フラットパネルテレビアプリケーション4K、8K、LCD、OLEDなどのテクノロジーを含むフラットパネルテレビは、巨大なコンシューマ市場です。クラウドベースのストリーミングサービスとスマートデバイスの普及により、これらのテレビの設計要件はかつてないほど課題を抱えています。消費者は、高効率、低消費電力、低コストを維持しながら、卓越したオーディオ品質とさまざまな入力およびインタフェース機能を備えた高解像度および高輝度ディスプレイを期待しています。次世代フラットパネルテレビは、これらの要求を満たし、可能な限り最高のパフォーマンスと利便性を提供するために新しいテクノロジーに適応する必要があります。 MPSの幅広い製品ポートフォリオには、コンバータ、レギュレータ、ドライバ、アンプ、スイッチ、同期整流器、コントローラ、および監視回路が含まれます。これらの製品は、受動部品の数を最小限に抑えることで設計プロセスをシンプルにし、小さなパッ...
-
APPLICATION
ワイヤレスアクセスポイントシステムアプリケーションワイヤレス接続は最新のテクノロジーの中心であり、強力で安全なワイヤレ性能の必要性は、IoTとスマート機器の人気によって高まっています。無線アクセスポイントシステムは、スイッチやルーターから分離することも、その一部にすることもでき、Wi-Fi機器がワイヤレスネットワークに接続できるようにします。ワイヤレスネットワークは、最終的にイーサネットなどの有線アクセスポイントにリンクします。これらの機器は信頼性の高い性能を提供し、最新のプロトコルに対応し、なおかつエンドユーザーに簡単で高速なWi-Fi / WLAN接続を提供する必要があります。エネルギー効率、小型、低コストに対する消費者の要望は、設計プロセスにさらなる課題を追加しました。 MPSの広範な製品ポートフォリオには、チャージポンプ、WLEDドライバ、レギュレータ、コントローラ、およびコンバータが含まれます。小さなパッケージでありながら非常...
-
APPLICATION
防犯カメラアプリケーション防犯カメラ (スマートホームカメラ) は、コネクテッド・スマートホームのネットワークにおいて不可欠です。ユーザーの期待が高まり、デジタルと物理の両方の脅威に対する懸念が高まっているため、新しいセキュリティカメラはこれまで以上に高度な機能と高度な統合を提供する必要があります。エネルギー効率、手頃な価格、低消費電力に加えて、今日の高度な機能には次のものが含まれます。 - 高解像度イメージング - 正確で信頼性の高いモーション検知 - 改良されたナイトビジョン - より広い検出範囲 - より良いモーション制御 - ワイヤレス接続 - 誤ったトリガーや異常気象に対する保護 - コンパクトで軽量なトータルソリューション - 大容量のストレージ - システムへの侵入を防ぐための組み込みセキュリティ機能 MPSの整流器、コンバータ、ステッピングモータ・ドライバ、ハーフブリッジモータ...
-
APPLICATION
MFPアプリケーションMFP (多機能プリンタ、複合機) は通常、ひとつのコンシューマ機器で印刷、スキャン、コピー、および場合によってはより多くの機能を提供します。 インクジェットプリンタとレーザープリンタはどちらも、より多くの機能、より簡単なワイヤレス接続、よりスムーズなユーザーインタフェースを新規の設計に取り入れています。 これらのオールインワンプリンタは、ドキュメントや写真の高品質な表現をすばやく印刷または画像化できる必要があり、省エネの傾向により、超低待機電力の必要性が高まり、エネルギー消費が少なくなっています。MPSのLCD電源、WLEDドライバ、コンバータ、整流器、ブラシレスおよびブラシ付きモータ・ドライバ、およびステッピング・モータ・ドライバを使用すれば、高度に機能統合された効率的なMFPの設計がこれまでになく簡単になります。 これらの製品はBOMと総ソリューションコストを削減しながら、モータと速...
-
PRODUCT
MP2423製品24V, 30A, Synchronous Step-Down Converter with Differential Remote Sense
-
PRODUCT
MP2393製品パワーグッドおよびソフトスタート付き、SOT583パッケージ (1.6 x 2.1mm)、24V、3A、650kHz、同期整流ステップダウンコンバータ
-
PRODUCT
MP2384製品4.5~24V、4A、低自己消費電流、同期整流降圧型コンバータ
-
PRODUCT
MP2330H製品24V、3A、1.2MHz、同期整流、降圧型コンバータ
-
PRODUCT
MP2345製品26V、2.5A、600kHz、高効率同期整流ステップダウンコンバータ
-
PRODUCT
MP2329製品4.5~24V、6.5A、低自己消費電流、同期整流降圧型コンバータ
-
PRODUCT
MP2331H製品24V、2A、1.2MHz、同期整流、降圧型コンバータ
-
PRODUCT
MP2344製品26V、2A、600kHz、高効率同期整流ステップダウンコンバータ
-
PRODUCT
MP2314S製品2A、24V、500kHz、高効率、同期整流ステップダウンコンバータ
-
PRODUCT
MP2388製品超薄型、高効率、1A、21V、2MHz、同期整流ステップダウンコンバータ
-
PRODUCT
MP8758H製品ヒカップOCP、PFM / PWMモード選択可能、10A、22V、同期整流ステップダウンコンバータ
-
PRODUCT
MP8756製品26V、6A、低自己消費電流、大電流、同期整流ステップダウンコンバータ
-
PRODUCT
MP2229製品外部同期、低電力モードおよび外部ソフトスタート付き、高効率、21V、6A、同期整流ステップダウンコンバータ
-
PRODUCT
MP2317製品26V、1A、600kHz、高効率、同期整流ステップダウンコンバータ
-
PRODUCT
MP8759製品26V、8A、低自己消費電流、大電流、同期整流ステップダウンコンバータ
アカウントにログイン
新しいアカウントを作成