- MPQ4243-AEC1
MPQ4243-AEC1
5A, 36V Tolerant, Buck-Boost Converter with USB PD Protocol for Source-Only with High-Side Current Sense, AEC-Q100 Qualified
Session textval
Session Titefor popup
Description
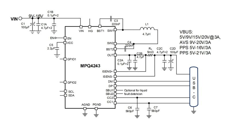
The MPQ4243-AEC1 is a fully integrated USB power delivery (PD) solution for USB Type-C sourcing ports. It integrates a buck-boost converter with four power switches and a USB PD controller. The device achieves up to 5A of continuous output current (IOUT) across a wide input supply range.
The MPQ4243-AEC1's USB Type-C port supports USB PD revision 3.2 with a programmable power supply (PPS). It is backwards compatible with dedicated charging port (DCP) schemes for battery charging specification (BC 1.2), 3A Divider mode, and 1.2V/1.2V mode. The device also supports QC 2.0/3.0, Huawei FCP mode, and universal fast charging specification (UFCS).
The MPQ4243-AEC1 provides a configurable USB PD power management state machine when the battery voltage (VBATT) is low, or if an over-temperature (OT) condition occurs. When two devices are used as dual USB PD ports, the internal power-sharing logic can effectively distribute the total power.
Fault condition protections include I/O pin short-to-VBUS/VBATT protection, output over-current protection (OCP), current limiting with hiccup mode, output over-voltage protection (OVP), and thermal shutdown. The USB Type-C connector I/O pins (OUT, DP/DM, and CCx) support short-to-battery/VBUS protection. The MPQ4243-AEC1 also supports USB Type-C connector liquid fault detection with SBUx pins, and fault reporting via the I2C status.
The MPQ4243-AEC1 requires a minimum number of readily available, standard external components, and is available in a QFN-32 (5mmx5mm) package. It is available in AEC-Q100 Grade 1.
-
Show more
Show less
Features & Benefits
- All-In-One USB Power Delivery (PD) Solution for Source Ports
- Wide 4.6V to 24V Operating Input Voltage (VIN) Range, 36V Tolerant Input Range
- 24.5V VIN Over-Voltage (OV) Shutdown
- 3.3V to 21V Output Voltage (VOUT) Range
- Integrated Low On-Resistance (RDS(ON)) MOSFETs for SWA/SWB/SWC/SWD
- Accurate High-Side (HS) Output Constant Current (CC) Current Limit and IMON Function: ±5%
- 160μA Low Quiescent Current (IQ) when USB Type-C is Disconnected
- 260kHz, 360kHz, 420kHz, or 600kHz Configurable Switching Frequency (fSW) with Frequency Spread Spectrum (FSS)
- Supports USB PD R3.2 AVS and Programmable Power Supply (PPS) with 7 Power Data Object (PDO) Lists
- Passed USB-IF PD3.2 Certification Test (TID: 14461)
- SBU1/2 Supports Liquid Fault Detection to Avoid Pin Corrosion
- Supports QC 3.0 Specification, Huawei FCP, and UFCS
- Supports DCP/CDP Schemes for BC 1.2, 3A Divider Mode, and 1.2V/1.2V Mode
- I2C Target Interface with Interrupt Function
- Configurable Output Line Drop Compensation
- Supports Automatic Pulse-Frequency Modulation (PFM)/Pulse-Width Modulation (PWM) and Forced PWM Modes
- Configurable PD Power Management during Low Battery Voltages or High Temperatures
- Supports Dual-Port USB PD Power-Sharing
- Integrated 1W VCONN Power Path
- CCx/DP/DM/SBUx Short to VBUS/VBATT Protection
- Available in a QFN-32 (5mmx5mm) Package with Wettable Flanks
- Available in AEC-Q100 Grade 1
Active Part Numbers:
MPQ4243GUTE-xxxx-AEC1-Z MPQ4243GUTE-xxxx-AEC1-P MPQ4243GUTE-0000-AEC1-Z MPQ4243GUTE-0000-AEC1-P MPQ4243GUTE-0001-AEC1-Z MPQ4243GUTE-0001-AEC1-P
Part numbers ending in P and Z are the same parts. P and Z only indicates reel size.
Meaning of P & Z 
MPQ4243-AEC1 Resources
-
PRODUCT CATEGORY
ALL-IN-ONE USB PD PORTPRODUCT CATEGORY -
APPLICATION
INFOTAINMENT SYSTEMSAPPLICATIONAutomotive in-vehicle infotainment systems are becoming increasingly software-driven to enhance safety and security, as well as the overall driving experience. Modern cars integrate driving and environmental information, passenger entertainment, wireless connections, and navigation into a centralized infotainment system architecture. However, with the rise of sophisticated in-vehicle infotainment ...
-
APPLICATION
USB TYPE-C POWER DELIVERYAPPLICATIONUSB Type-C power delivery (PD) is gaining popularity across applications and markets, including in automotive. USB ports have become an expected standard in most car models, and are typically expected to offer both charging and data functionality. USB Type-C improves on older USB designed by offering a smaller, reversible port for easy plug-in and double the transfer speed of USB 3.0. USB PD proto...
-
PRODUCT
MPQ4241-AEC1PRODUCT65W, Fully Integrated USB PD Solution with 36V Tolerant Input Buck and PD3.1 DFP Controller, AEC-Q100 Qualified
-
PRODUCT
MPQ4242-AEC1PRODUCT5A, 36V, Fully Integrated USB PD Solution with Integrated Buck-Boost Converter, AEC-Q100 Qualified
-
PRODUCT
MPQ4242B-AEC1PRODUCT5A, 36V, Fully Integrated USB PD Solution with Integrated Buck-Boost Converter, AEC-Q100 Qualified
-
PRODUCT
MPQ4386-AEC1PRODUCT36V, 30A, Low-EMI, Synchronous Step-Down Converters with ZDPTM, AEC-Q100 Qualified
-
PRODUCT
MPQ4385A-AEC1PRODUCT36V, 20A to 25A, Low-EMI, Synchronous Step-Down Converter with ZDPTM, AEC-Q100 Qualified
-
PRODUCT
MPQ5862C-AEC1PRODUCT16V, 1.5A, Dual-Channel, High-Side Switch, AEC-Q100 Qualified
-
PRODUCT
MPQ71018FS-AEC1PRODUCTMPSafeTM, ASIL-D, 6V, 20A, Synchronous Buck Converter with ZDPTM, AEC-Q100 Qualified
-
PRODUCT
MPQ7932-AEC1PRODUCTMPSafeTM-Compatible, 5.5V PMIC with 6 Buck Converters, AEC-Q100 Qualified
-
PRODUCT
MPQ71017FS-AEC1PRODUCTMPSafeTM, ASIL-D, 6V, 15A, Synchronous Buck Converter with ZDPTM, AEC-Q100 Qualified
-
PRODUCT
MPQ5892-AEC1PRODUCT36V, 5A, Dual-Channel, Smart High-Side Switch, AEC-Q100 Qualified
-
PRODUCT
MPQ2295-AEC1PRODUCT6V, 15A to 30A, Synchronous Buck Converter with ZDPTM, AEC-Q100 Qualified
-
PRODUCT
MPQ5823A-AEC1PRODUCT36V, High-Efficiency Battery Voltage Limiter, AEC-Q100 Qualified
-
PRODUCT
MPQ2176A-AEC1PRODUCT5.5V, 4A to 6A, 2.2MHz, Synchronous Step-Down Converter in a TLGA-13 Package, AEC-Q100 Qualified
-
PRODUCT
MPQ71019FS-AEC1PRODUCTMPSafeTM ASIL-D, 6V, 25A, Synchronous Buck Converter with ZDPTM, AEC-Q100 Qualified
-
PRODUCT
MPQ5893-AEC1PRODUCT60V Load Dump, 5A, Dual-Channel, Smart High-Side Switch, AEC-Q100 Qualified
-
PRODUCT
MPQ2933-AEC1PRODUCT36V, 2.2MHz, Low-IQ Buck Controller with Multiple Phases, AEC-Q100 Qualified
-
PRODUCT
MPQ4111-AEC1PRODUCT20V, 0.5A to 4A, Low Quiescent Current, Synchronous Step-Down Converter, AEC-Q100 Qualified
-
PRODUCT
MPQ20087-AEC1PRODUCT40V, 500mA, High-Accuracy, High-PSRR, Fixed-Output Linear Regulator, AEC-Q100 Qualified
-
PRODUCT
MPQ5856-AEC1PRODUCT42V, Smart High-Side Driver IC, AEC-Q100 Qualified
-
PRODUCT
MPQ2277A-AEC1PRODUCT6V, Dual 1A/1A, AAM Mode, 2.5MHz, Synchronous Step-Down Converter with Power Good and Soft Start, AEC-Q100 Qualified
-
PRODUCT
MPQ5858-AEC1PRODUCT80V, Front-End Battery-Conditioning IC, AEC-Q100 Qualified
-
PRODUCT
MPQ2183-AEC1PRODUCT6V, 1A to 3A, 2.4MHz, Synchronous Step-Down Converter with Frequency Spread Spectrum, AEC-Q100 Qualified
Log in to your account
Create New Account