MPQ5862C-AEC1
Active Part Numbers:
MPQ5862CGLTE-xxxx-AEC1-Z MPQ5862CGLTE-xxxx-AEC1-P MPQ5862CGLTE-0000-AEC1-Z MPQ5862CGLTE-0000-AEC1-P
Meaning of P & Z 
Related Products
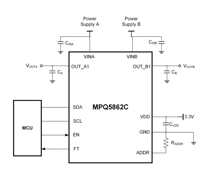
MPQ5862-AEC1 16V, 1.5A, 90mΩ RDS(ON), Dual-Channel, High-Side Switch, AEC-Q100 Qualified
The MPQ5862-AEC1 is a dual-channel, smart, high-side power switch for a nominal current up to 1.5A per channel. The device covers a 5V to 16V input voltage (VINx, where x = A or B) range. With a separate power supply design, the device supports two different input power rails. A back-to-back MOSFET configuration achieves up to 26V short-to-battery protection.
With a small 90mΩ on resistance (RDS(ON)), the MPQ5862-AEC1 provides a highly efficient, compact solution for camera load switch applications.
The device supports a configurable, high-accuracy current limit via the I2C interface to clamp the inrush current under short-circuit conditions, which improves system reliability. A selectable start-up slew rate helps reduce the inrush current during start-up. In addition, a fast-off function can quickly turn off the device if the channel current increases sharply.
The MPQ5862-AEC1 communicates to the microcontroller unit (MCU) via the I2C interface. The device supports up to 6 addresses set via an external resistor.
With the help of an internal analog-to-digital converter (ADC), the channel currents, supply voltages, reference voltage, and output voltages can be obtained without additional external circuitry. Full diagnostics and protection features are integrated, including input over-voltage (OV) and under-voltage (UV) detection, output OV detection for each channel, open-load and short-to-battery detection, over-current protection (OCP), short-circuit protection (SCP) with fast-off, and over-temperature protection (OTP) shutdown. Average/peak current detection improves diagnostic reliability in driver monitoring systems (DMS). The fault status can be reported via both the FT pin and I2C interface.
The MPQ5862-AEC1 provides well-developed monitoring and diagnostics via the internal ADC. Related safety documentation is also provided to aid functional safety design.
The MPQ5862-AEC1 is available in a tiny TQFN-17 (3mmx4mm) package, and it is available in AEC-Q100 Grade 1.
Log in to your account
Create New Account