- MPQ4233-AEC1
MPQ4233-AEC1
Session textval
Session Titefor popup
Description
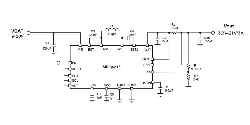
The MPQ4233-AEC1 is a synchronous, four-switch buck-boost converter with integrated MOSFETs. The device can deliver up to 3A of output current (IOUT) across a set input supply range with excellent efficiency.
The MPQ4233-AEC1 provides automatic pulse-frequency modulation (PFM)/pulse-width modulation (PWM) or forced PWM switching modes. It also provides a configurable output constant current (CC) limit, which supports flexible design for different applications.
The I2C interface and one-time programmable (OTP) memory provide flexibility for configurable features. Fault condition protections include output over-current protection (OCP) and over-voltage protection (OVP), input OVP, and thermal shutdown (TSD).
The MPQ4233-AEC1 requires a minimal number of readily available, standard external components, and is available in a small QFN-19 (4mmx5mm) package with wettable flanks. It is available in AEC-Q100 Grade 1.
-
Show more
Show less
Features & Benefits
- 3A Buck-Boost Converter with Four Integrated MOSFETs
- 4.3V to 22V Operating Voltage Range, with 36V Withstand Input
- 1V to 22V Output Voltage (VOUT) Range
- I2C-Configurable, 0.1V to 2.147V Reference Voltage (VREF) Range with 1mV Resolution
- Integrated 5V/60mA Low-Dropout (LDO) Regulator to Supply External Microcontroller Unit (MCU)
- Constant Current (CC) Limit with 5% Accuracy
- 23V Input Over-Voltage (OV) Shutdown Protection
- Accurate Output Current (IOUT) Monitoring
- 280kHz, 420kHz, 600kHz, or 1.2MHz Selectable Frequency (fSW) with Spread Spectrum Function
- Selectable Automatic Pulse-Frequency Modulation (PFM)/Pulse-Width Modulation (PWM) Mode and Forced PWM Mode
- Configurable I2C Slave Address
- Line Drop Compensation
- I2C, Alert, and One-Time Programmable (OTP) Memory
- Enable (EN) Shutdown and Passive Discharge
- Above 0.6mm Distance between VIN and GND
- Available in a QFN-19 (4mmx5mm) Package with Wettable Flanks
- Available in AEC-Q100 Grade 1
Active Part Numbers:
MPQ4233GVE-0000-AEC1-Z MPQ4233GVE-0000-AEC1-P MPQ4233GVE-xxxx-AEC1-Z MPQ4233GVE-xxxx-AEC1-P
Part numbers ending in P and Z are the same parts. P and Z only indicates reel size.
Meaning of P & Z 
MPQ4233-AEC1 Resources
-
PRODUCT CATEGORY
STEP-DOWN/STEP-UP CONVERTERSPRODUCT CATEGORY -
PRODUCT CATEGORY
USB PD POWER STAGEPRODUCT CATEGORY -
PRODUCT CATEGORY
STEP-DOWN/STEP-UP (BUCK-BOOST) CONVERTERS AND CONTROLLERSPRODUCT CATEGORY -
APPLICATION
CENTRAL GATEWAYSAPPLICATIONAs vehicles continue to integrate electronic control unit (ECU) networks for cutting-edge functionality, the automotive central gateway controller plays a central role in bridging and managing the transfer of data across various protocols (e.g. CAN, FlexRay, LIN, Ethernet, and ISO-9141). The central gateway achieves physical isolation between ECU networks, as well as portability between protocols ...
-
APPLICATION
DISPLAY (NAVIGATION, HEADS-UP, CLUSTER)APPLICATIONAutomotive displays — which include the center display, heads-up display (HUD), and gauge instrument cluster — show key information and interactive content to the driver. The center information display is connected to the head unit, and provides navigation and other in-cabin infotainment controls. The automotive HUD and gauge instrument cluster provide easy-to-access information for the driver. Th...
-
APPLICATION
INFOTAINMENT SYSTEMSAPPLICATIONAutomotive in-vehicle infotainment systems are becoming increasingly software-driven to enhance safety and security, as well as the overall driving experience. Modern cars integrate driving and environmental information, passenger entertainment, wireless connections, and navigation into a centralized infotainment system architecture. However, with the rise of sophisticated in-vehicle infotainment ...
-
APPLICATION
REARVIEW CAMERAS (OFF BATTERY)APPLICATIONRearview cameras are perhaps the most well-known camera subsystem used in advanced driver assistance systems (ADAS) applications. As this feature is being offered and expected in more and more vehicles, these camera systems must offer high integration and fast data processing to enable accurate, real-time monitoring of possible hazards behind the vehicle and channeling information directly to an L...
-
APPLICATION
FRONT-FACING CAMERAS (OFF BATTERY)APPLICATIONFront-facing cameras are an increasingly popular camera subsystem used in advanced driver assistance systems (ADAS) applications. Because this feature is becoming standard in more and more vehicles, off-battery camera systems must offer high integration and fast data processing to enable accurate, real-time monitoring of possible hazards in front of the vehicle, in addition to assisting with integ...
-
APPLICATION
USB TYPE-C POWER DELIVERYAPPLICATIONUSB Type-C power delivery (PD) is gaining popularity across applications and markets, including in automotive. USB ports have become an expected standard in most car models, and are typically expected to offer both charging and data functionality. USB Type-C improves on older USB designed by offering a smaller, reversible port for easy plug-in and double the transfer speed of USB 3.0. USB PD proto...
-
APPLICATION
WIRELESS CHARGINGAPPLICATIONWireless in-car charging is becoming an increasingly popular feature in new vehicle models. The ability to charge a smartphone or other portable device by simply placing it in a designated area, such as a center console tray — without having to physically connect the device or plug it in — offers a world of convenience for consumers. Charging has become an expected standard in most car models, and...
-
APPLICATION
DRIVER MONITORING SYSTEMSAPPLICATIONDriver monitoring systems are one of the latest developments in automotive safety technology. As part of a holistic human-machine interface (HMI), driver monitoring systems track vital sign parameters and driver attentiveness, so that in the event that the driver is unable to operate the vehicle, assistance can be provided. Of course, advanced new features add design complexity and additional cons...
-
APPLICATION
SENSOR FUSION DOMAIN CONTROLLERSAPPLICATIONPerception-sensing systems have become a popular ADAS offering in new vehicles, and will continue to expand as new cars integrate radar with cameras and even LIDAR systems. However, each of these sensors has strengths and limitation — thats where sensor fusion comes in. By combining the inputs from all of the cars perception-sensing systems, the driver is provided with the best possible informatio...
-
APPLICATION
77GHZ RADARAPPLICATION77GHz radar is quickly growing in popularity for automotive advanced driver assistance system (ADAS) applications. Perception-sensing systems are a growing market within ADAS technologies, and will continue to expand as new cars integrate radar with cameras and even LIDAR systems. Automotive imaging radar is used as an additional way to sense objects or potential hazards around the vehicle. 77GHz ...
-
PRODUCT
MPQ4232A-AEC1PRODUCT36V, 6A Buck-Boost Converter with Four Integrated MOSFETs and I2C Interface, AEC-Q100 Qualified
-
PRODUCT
MPQ8887-AEC1PRODUCT65V, 9A, High-Efficiency Buck Converter with I2C Interface, Configurable Frequency, and Adjustable OCP, AEC-Q100 Qualified
-
PRODUCT
MPQ4201-AEC1PRODUCT100V, Synchronous, Bidirectional Buck-Boost Controller with I2C, Battery Charging, and Adjustable OCP and PG Indication, AEC-Q100 Qualified
-
PRODUCT
MPQ5038-AEC1PRODUCTUSB PD Source Controller with 7 Configurable PDOs and Load-Shedding, AEC-Q100 Qualified
-
PRODUCT
MPQ8880A-AEC1PRODUCT60V, 4.5A, High-Efficiency, Digital, Configurable, Synchronous Step-Down Converter with PMBus Interface, AEC-Q100 Qualified
-
PRODUCT
MPQ8872-AEC1PRODUCT36V, 2A, Four-Switch, Synchronous Buck-Boost Converter with I2C Interface, AEC-Q100 Qualified
-
PRODUCT
MPQ4208-AEC1PRODUCT80V, Synchronous Buck-Boost Controller with I2C And Adjustable OCP and PG Indication, AEC-Q100 Qualified
-
PRODUCT
MPQ8835A-AEC1PRODUCT36V, 6A, Four-Switch, Synchronous Buck-Boost Converter with I2C Interface, AEC-Q100 Qualified
-
PRODUCT
MPQ8874-AEC1PRODUCT36V, 4A, Four-Switch, Synchronous Buck-Boost Converter with I2C Interface, AEC-Q100 Qualified
-
PRODUCT
MPQ4232-AEC1PRODUCT6A Buck-Boost Converter with Four Integrated MOSFETs and I2C Interface, AEC-Q100 Qualified
-
PRODUCT
MPQ4483-AEC1PRODUCT3A, 36V Step-Down Converter with DCP Mode, CDP Mode, and Ground-to-Battery Short Protection for Automotive, AEC-Q100 Qualified
-
PRODUCT
MPQ4263-AEC1PRODUCT36V, 140W Buck-Boost with Integrated LS-FETs, Supports High-Side Current Sense and I2C Interface for Automotive, AEC-Q100 Qualified
Log in to your account
Create New Account