- MPQ2295-AEC1
MPQ2295-AEC1
Session textval
Session Titefor popup
Description
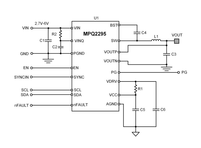
The MPQ2295-AEC1 is a configurable, high-frequency, synchronous buck converter with integrated internal high-side and low-side power MOSFETs (HS-FET and LS-FET, respectively). The device operates from a 2.7V to 6V input and provides 30A of highly efficient output current (IOUT) with fixed-frequency, zero-delay pulse-width modulation PWM (ZDPTM) control for fast transient response.
The configurable 2MHz to 4MHz switching frequency (fSW) during forced continuous conduction mode (FCCM) greatly reduces the external inductance and capacitance. Internal feedback and compensation minimize external component count and improve accuracy. High power conversion efficiency across a wide load range is achieved by skipping pulses under light-load conditions to reduce the fSW and gate driving losses.
Full protection features include short-circuit protection (SCP), over-current protection (OCP), input over-voltage protection (OVP), output OVP, and thermal shutdown, which provide reliable, fault-tolerant operation.
The device integrates an I2C digital interface with packet error checking (PEC) and integrated multi-page one-time programmable (OTP) memory, allowing for user configurations with a high degree of configurability.
The MPQ2295-AEC1 is available in a TLGA-25 (3mmx4.5mm) package, and it is available in AEC-Q100 Grade 1.
-
Show more
Show less
Features & Benefits
- Designed for Automotive Point-of-Load (PoL) Applications:
- 2.7V to 6V Input Voltage (VIN)
- 30A Continuous Output Current (IOUT)
- 1.0% Output Regulation Accuracy
- Differential Output Voltage (VOUT) Sense
- Internal High-Side and Low-Side MOSFETs (HS-FET and LS-FET, Respectively)
- Optimized for EMC/EMI:
- Constant Frequency Pulse-Width Modulation (PWM) with Spread Spectrum
- Configurable 2MHz, 2.2MHz, 3MHz and 4MHz Switching Frequency (fSW)
- Input for Frequency and Phase Synchronization
- Flexible Application with I2C Digital Interface
- Digital Interface with Cyclic Redundancy Check (CRC):
- Converter On/Off
- VOUT Setting Range from 0.20625V to 3.6V
- Faults Detection
- Factory Configurable One-Time Programmable (OTP) Memory
- Digital Interface with Cyclic Redundancy Check (CRC):
- Additional Features:
- Soft Start and Soft Stop
- Power Good
- Redundant Bandgap, Clock, and VCC
- Short-Circuit Protection (SCP), Over-Current Protection (OCP), and Over-Voltage Protection (OVP)
- Thermal Warning and Thermal Shutdown
- Protected Memory and Registers
- VOUTP and VOUTN Open Detection
- Available in a TLGA-25 (3mmx4.5mm) Package
- Available in AEC-Q100 Grade 1
- Functional Safety System Design Capable:
- MPSafe™ Compatible – Functional Safety Supporting Document Available
Active Part Numbers:
MPQ2295GLYT-xxxx-AEC1-Z MPQ2295GLYT-xxxx-AEC1-P MPQ2295GLYT-0000-AEC1-Z MPQ2295GLYT-0000-AEC1-P
Part numbers ending in P and Z are the same parts. P and Z only indicates reel size.
Meaning of P & Z 
MPQ2295-AEC1 Resources
-
APPLICATION
DISPLAY (NAVIGATION, HEADS-UP, CLUSTER)APPLICATIONAutomotive displays — which include the center display, heads-up display (HUD), and gauge instrument cluster — show key information and interactive content to the driver. The center information display is connected to the head unit, and provides navigation and other in-cabin infotainment controls. The automotive HUD and gauge instrument cluster provide easy-to-access information for the driver. Th...
-
APPLICATION
HEAD UNITS (HIGH-END)APPLICATIONAutomotive head unit designs have evolved from the traditional hardware interfaces into sophisticated infotainment systems that offer various in-cabin functionalities. These features include navigation, wireless connections, passenger entertainment, gesture recognition, and voice control. As consumer expectations for infotainment features continue to increase, manufacturers face design challenges ...
-
APPLICATION
LIDARAPPLICATIONLaser imaging, detection, and ranging (LiDAR) is a rapidly expanding market for automotive advanced driver assistance system (ADAS) applications. Autonomous vehicle perception sensing is a cutting-edge functionality of ADAS technologies, and will continue to develop as new cars integrate radar with cameras and LiDAR systems. LiDAR uses real-time measurements of light pulses to offer higher bandwid...
-
APPLICATION
INFOTAINMENT SYSTEMSAPPLICATIONAutomotive in-vehicle infotainment systems are becoming increasingly software-driven to enhance safety and security, as well as the overall driving experience. Modern cars integrate driving and environmental information, passenger entertainment, wireless connections, and navigation into a centralized infotainment system architecture. However, with the rise of sophisticated in-vehicle infotainment ...
-
APPLICATION
REARVIEW CAMERAS (OFF BATTERY)APPLICATIONRearview cameras are perhaps the most well-known camera subsystem used in advanced driver assistance systems (ADAS) applications. As this feature is being offered and expected in more and more vehicles, these camera systems must offer high integration and fast data processing to enable accurate, real-time monitoring of possible hazards behind the vehicle and channeling information directly to an L...
-
APPLICATION
REARVIEW CAMERAS (COAXIAL)APPLICATIONRearview cameras are perhaps the most well-known camera subsystem used in advanced driver assistance systems (ADAS) applications. As this feature is being offered and expected in more and more vehicles, these camera systems must offer high integration and fast data processing to enable accurate, real-time monitoring of possible hazards behind the vehicle and channeling information directly to an L...
-
APPLICATION
FRONT-FACING CAMERAS (OFF BATTERY)APPLICATIONFront-facing cameras are an increasingly popular camera subsystem used in advanced driver assistance systems (ADAS) applications. Because this feature is becoming standard in more and more vehicles, off-battery camera systems must offer high integration and fast data processing to enable accurate, real-time monitoring of possible hazards in front of the vehicle, in addition to assisting with integ...
-
APPLICATION
FRONT-FACING CAMERAS (COAXIAL)APPLICATIONFront-facing cameras are an increasingly popular camera subsystem used in advanced driver assistance systems (ADAS) applications. As this feature is being offered and expected in more and more vehicles, these camera systems must offer high integration and fast data processing to enable accurate, real-time monitoring of possible hazards in front of the vehicle, and assist with integrated systems su...
-
APPLICATION
DRIVER MONITORING SYSTEMSAPPLICATIONDriver monitoring systems are one of the latest developments in automotive safety technology. As part of a holistic human-machine interface (HMI), driver monitoring systems track vital sign parameters and driver attentiveness, so that in the event that the driver is unable to operate the vehicle, assistance can be provided. Of course, advanced new features add design complexity and additional cons...
-
APPLICATION
360° SURROUND VIEW CAMERASAPPLICATION360° surround view cameras help eliminate blind spots for drivers by providing a birds eye view of the car and typically channeling it directly to an LCD display located in the cabins head unit. This image is a composite created from multiple cameras located around the vehicle, usually at least four. Sometimes thought of as the next step in evolution from the backup camera, 360° surround view came...
-
APPLICATION
SENSOR FUSION DOMAIN CONTROLLERSAPPLICATIONPerception-sensing systems have become a popular ADAS offering in new vehicles, and will continue to expand as new cars integrate radar with cameras and even LIDAR systems. However, each of these sensors has strengths and limitation — thats where sensor fusion comes in. By combining the inputs from all of the cars perception-sensing systems, the driver is provided with the best possible informatio...
-
APPLICATION
TELEMATICS/E-CALLSAPPLICATIONTelematics and e-call systems help increase vehicle safety by monitoring conditions and, in the event of a crash, assisting the driver with or alerting emergency responders directly to the event. These embedded onboard tools can monitor diagnostics and offer benefits such as vehicle tracking, as well communication for roadside assistance and emergency calls. Of course, new features also bring grea...
-
APPLICATION
77GHZ RADARAPPLICATION77GHz radar is quickly growing in popularity for automotive advanced driver assistance system (ADAS) applications. Perception-sensing systems are a growing market within ADAS technologies, and will continue to expand as new cars integrate radar with cameras and even LIDAR systems. Automotive imaging radar is used as an additional way to sense objects or potential hazards around the vehicle. 77GHz ...
-
PRODUCT CATEGORY
STEP-DOWN CONVERTERSPRODUCT CATEGORY -
PRODUCT
MPQ71018FS-AEC1PRODUCTMPSafeTM, ASIL-D, 6V, 20A, Synchronous Buck Converter with ZDPTM, AEC-Q100 Qualified
-
PRODUCT
MPQ9841A-AEC1PRODUCT36V, 1A, Low-IQ, Synchronous Step-Down Converter, AEC-Q100 Qualified
-
PRODUCT
MPQ71017FS-AEC1PRODUCTMPSafeTM, ASIL-D, 6V, 15A, Synchronous Buck Converter with ZDPTM, AEC-Q100 Qualified
-
PRODUCT
MPQ2176A-AEC1PRODUCT5.5V, 4A to 6A, 2.2MHz, Synchronous Step-Down Converter in a TLGA-13 Package, AEC-Q100 Qualified
-
PRODUCT
MPQ71019FS-AEC1PRODUCTMPSafeTM ASIL-D, 6V, 25A, Synchronous Buck Converter with ZDPTM, AEC-Q100 Qualified
-
PRODUCT
MPQ4111-AEC1PRODUCT20V, 0.5A to 4A, Low Quiescent Current, Synchronous Step-Down Converter, AEC-Q100 Qualified
-
PRODUCT
MPQ2277A-AEC1PRODUCT6V, Dual 1A/1A, AAM Mode, 2.5MHz, Synchronous Step-Down Converter with Power Good and Soft Start, AEC-Q100 Qualified
-
PRODUCT
MPQ2279-AEC1PRODUCT6V, Dual 3A/3A, 2.5MHz, Synchronous Step-Down Converter with Power Good and Soft Start, AEC-Q100 Qualified
-
PRODUCT
MPQ2183-AEC1PRODUCT6V, 1A to 3A, 2.4MHz, Synchronous Step-Down Converter with Frequency Spread Spectrum, AEC-Q100 Qualified
-
PRODUCT
MPQ2279A-AEC1PRODUCT6V, Dual 3A/3A, AAM Mode, 2.5MHz, Synchronous Step-Down Converter with Power Good and Soft Start, AEC-Q100 Qualified
-
PRODUCT
MPQ4110-AEC1PRODUCTLow Quiescent Current, Synchronous Step-Down Converter, AEC-Q100 Qualified
Log in to your account
Create New Account