MP1678
16V, 8A, 800kHz, Step-Down Converter with PG and Mode in QFN-10 (2mmx3mm) Package
Active Part Numbers:
MP1678GD-Z MP1678GD-P
Meaning of P & Z 
Recommended Inductors
Part Number
L (µH)
RDC (typ) (mΩ)
IR (40K) (A)
Isat (30%) (A)
MPL-AL5030-R47
Low-Profile Molded Inductor 0.47µH
0.47
3.78
13.6
26.5
L (µH)
RDC (typ) (mΩ)
IR (40K) (A)
Isat (30%) (A)
0.47
3.78
13.6
26.5
MPL-AL6050-1R0
Low-Profile Molded Inductor 1.0µH
1.0
4.3
16.2
21
L (µH)
RDC (typ) (mΩ)
IR (40K) (A)
Isat (30%) (A)
1.0
4.3
16.2
21
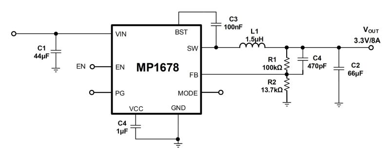
MPL-AL6050-1R5
Low-Profile Molded Inductor 1.5µH
1.5
6.0
13.3
18
L (µH)
RDC (typ) (mΩ)
IR (40K) (A)
Isat (30%) (A)
1.5
6.0
13.3
18
Show more
Log in to your account
Create New Account