MP1654F
16V, 4A, 1.1MHz, High-Efficiency, Synchronous Step-Down Converter with FCCM in an SOT563 Package
MPL
MPL
Active Part Numbers:
MP1654FGTF-Z MP1654FGTF-P
Meaning of P & Z 
Related Products
EVL1654F-TF-00A 16V, 4A, Synchronous Step-Down Converter with FCCM Evaluation Board
MPL
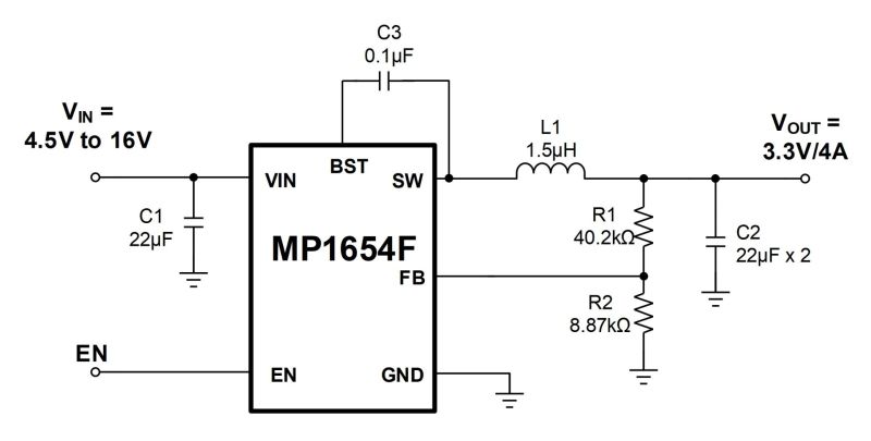
The EVL1654F-TF-00A evaluation board is designed to demonstrate the capabilities of the MP1654F, a synchronous, rectified, step-down, switch-mode converter with built-in internal power MOSFETs.
The MP1654F can achieve up to 4A of continuous output current (IOUT) from a 4.5V to 16V input voltage (VIN) range, with excellent load and line regulation. The output voltage (VOUT) can be regulated to as low as 0.6V.
Constant-on-time (COT) control provides fast transient response, easy loop design, and tight output regulation. Full protection features include short-circuit protection (SCP), over-current protection (OCP), under-voltage protection (UVP), and thermal shutdown.
The MP1654F requires a minimal number of readily available, standard external components, and is available in an ultra-small SOT563 (1.6mmx1.6mm) package.
Recommended Inductors
MPL
Order
Log in to your account
Create New Account