MP8772C
Active Part Numbers:
MP8772CGQ-Z MP8772CGQ-P
Meaning of P & Z 
Related Products
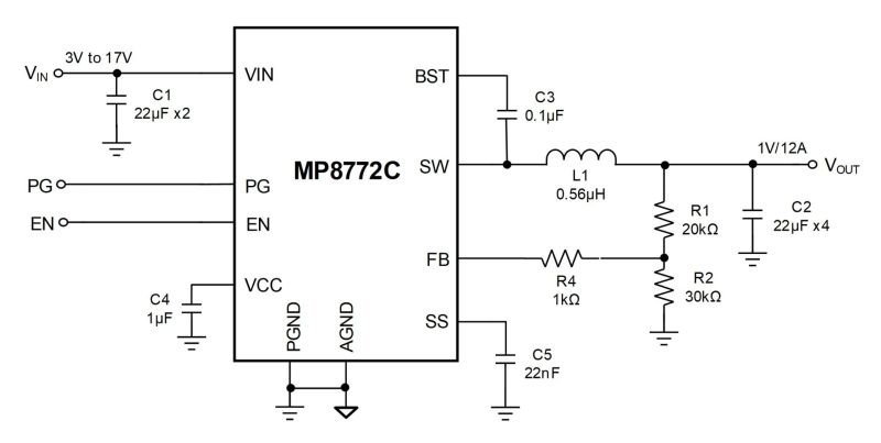
EV8772C-Q-00A 12A, Wide 3V to 17V Input, 700kHz, Synchronous Step-Down Converter with FCCM Evaluation Board
The EV8772C-Q-00A is an evaluation board designed to demonstrate the capabilities of the MP8772C, a fully integrated, high-frequency, synchronous, rectified, step-down, switch-mode converter with internal power MOSFETs. The MP8772C offers a very compact solution that achieves up to 12A of continuous output current (IOUT), with excellent load and line regulation across a wide input voltage (VIN) range. The converter uses synchronous mode operation for a higher efficiency across the IOUT load range.
Constant-on-time (COT) control operation provides very fast transient response, easy loop design, and very tight output regulation.
Full protection features include short-circuit protection (SCP), over-current protection (OCP), under-voltage protection (UVP), and thermal shutdown.
The MP8772C requires a minimal number of readily available, standard external components, and is available in a space-saving QFN-16 (3mmx3mm) package.
Order
Log in to your account
Create New Account