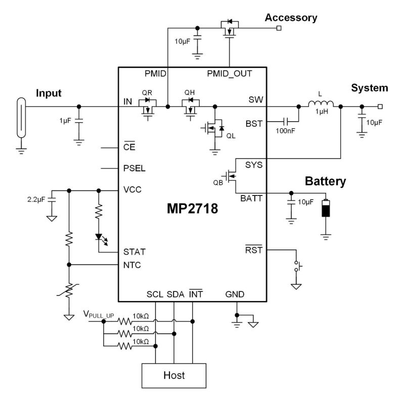
MP2718
2.5A, Single-Cell, I2C-Controlled, NVDC Buck Charger with 10mA Termination Current
Active Part Numbers:
MP2718GQ-xxxx-Z MP2718GQ-xxxx-P MP2718GQ-0000-Z MP2718GQ-0000-P
Meaning of P & Z 
Related Products
EVKT-USBI2C-02 Communication Interface Device USB to I2C/PMBus, included with product evaluation kit or can be purchased separately.
The EVKT-USBI2C-02 is included with product evaluation kits, or it can be purchased separately. EVKT-USBI2C-02 provides the communication interface for USB to I2C or USB to PMBus. It is designed to work with MPS I2C and PMBus products, and Virtual Bench Pro, and I2C GUI tools. USB driver will install automatically or download directly.
The EVKT-USBI2C-02 kit includes:
- 1 USB to I2C communication device interface
- 1 USB cable
- 1 10-pin ribbon cable
- 1 3-pin ribbon cable
- Datasheet and driver files
Log in to your account
Create New Account