MPQ4423C-AEC1
入手可能な製品番号
MPQ4423CGLE-AEC1-Z MPQ4423CGLE-AEC1-P
P&Zの意味 
関連商品
EVQ4423C-L-00A 6A、36V、車載用ステップダウンコンバータ評価ボード、AEC-Q100認定
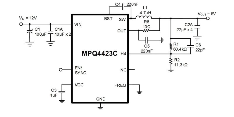
EVQ4423C-L-00Aは、パワーMOSFETを内蔵した高周波数、同期整流式ステップダウン・スイッチモードコンバータであるMPQ4423C-AEC1の機能を実証するために設計された評価ボードです。MPQ4423C-AEC1は、広い入力電源範囲にわたってすぐれたロードレギュレーションとラインレギュレーションを備え、6Aのピーク出力電流 (IOUT) を実現する非常にコンパクトなソリューションを提供します。
MPQ4423C-AEC1は同期整流モードを提供し、IOUT負荷範囲全体にわたって、より高い効率を実現します。また、高速過渡応答を実現し、ループ安定化を容易にする電流モードも提供します。
故障保護には、ヒカップモードでの電流制限、出力過電圧保護 (OVP)、およびサーマルシャットダウン (TSD) が含まれます。
MPQ4423C-AEC1は、入手しやすい標準の外付け部品を最小限の数しか必要としません。QFN-16 (3mm x 4mm) パッケージで提供されます。
注文
アカウントにログイン
新しいアカウントを作成