- MP87120
MP87120
20A, Intelli-PhaseTM DrMOS Solution in TLGA-27 (4mmx5mm) Package with Quiet SwitcherTM Technology
Session textval
Session Titefor popup
概要
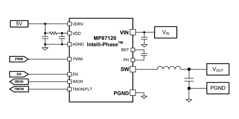
The MP87120 is a monolithic half-bridge Intelli-PhaseTM DrMOS solution with built-in internal power MOSFETs and gate drivers. It can achieve up to 20A of continuous output current (IOUT) across a wide input voltage (VIN) supply range, and it can operate from 100kHz to 1.5MHz.
Quiet SwitcherTM Technology (QSTTM) utilizes a proprietary circuit design that can only be achieved in monolithic architecture to suppress voltage ringing. This technology limits peak switching voltages, improves device reliability, lowers EMI, and reduces sensitivity to PCB layout.
The MP87120 offers many features to simplify system design. The device operates with tri-state pulse-width modulation (PWM) signal controllers, and features Accu-SenseTM current sensing and temperature sensing to monitor the inductor current (IL) and report the junction temperature (TJ), respectively.
The MP87120 is ideal for server applications where efficiency and small size are at a premium. The MP87120 is available in a TLGA-27 (4mmx5mm) package.
-
もっと見る
少なく表示
機能と利点
- Quiet SwitcherTM Technology (QSTTM) Limits Peak Switching Voltages with Minimal Reliance on PCB Layout
- Wide 3V to 16V Operating Input Voltage (VIN) Range
- 20A Output Current (IOUT)
- 5V VDD Voltage (VDD) and VDRV Voltage (VDRV) Operation
- Accu-SenseTM Current Sense
- Temperature Sense
- Accepts Tri-State Pulse-Width Modulation (PWM) Signals
- Current-Limit Protection
- Over-Temperature Protection (OTP)
- Fault Reporting
- Available in a TLGA-27 (4mmx5mm) Package
入手可能な製品番号
MP87120GLVTH-Z MP87120GLVTH-P
PとZで終わる部品番号は同じ部品です。PとZはリールサイズのみを示します
P&Zの意味 
MP87120 Resources
-
APPLICATION
NETWORK SWITCHアプリケーションHome > Applications > Datacenter > Network Switch Simplify management, reduce power consumption, and accelerate ...
-
APPLICATION
5G用電源ソリューションアプリケーション -
APPLICATION
NIC用電源ソリューションアプリケーション -
APPLICATION
スイッチ用電源ソリューションアプリケーション -
PRODUCT CATEGORY
プロセッサコア電源用INTELLI-PHASE (モノリシックDRMOS)製品カテゴリ -
APPLICATION
サーバー (DDR電源)アプリケーションクラウドコンピューティング、AIと機械学習、およびその他のゲームチェンジングなイノベーションは、テクノロジー業界全体に広がり、消費者の日常生活に遍在するようになっています。ただし、これらのテクノロジーの増大するデータと処理のニーズに対応するには、サーバーとデータセンターがこれまで可能であったより以上に高速で配信できる必要があります。サーバーは、システムのフレキシビリティとセキュリティを維持しながら、増え続けるデータスループットとストレージを処理する必要があります。DDR電源レールはコアレールとほぼ同じ電力を必要とし、サーバーのデータ機能が拡大し続けるにつれて、非常に安定していて簡単に導入できる必要があります。 MPSのコントローラとレギュレータは、システム全体のコストを低く抑えながら、効率を優先します。これらは、エネルギーを節約し、出力を最適化するために、高密度で電力を大量に消費するサー...
-
APPLICATION
サーバー (コア電源) データセンターソリューションアプリケーションクラウドコンピューティング、AIと機械学習、およびその他の画期的なイノベーションは、テクノロジー業界全体に広がり、消費者の日常生活に遍在するようになっています。 ただし、これらのテクノロジーの増大する処理とデータのニーズをサポートするには、サーバーとデータセンターがこれまで以上に高速で配信できる必要があります。これまで以上に高い電力密度は、効率や信頼性を損なうことなく、縮小するフットプリントに適合しなければなりません。コアパワーレールは、高まる需要に対応するために、最先端の速度、保護、および柔軟性を提供できる必要があります。 MPSの広範なソリューションは、システム全体のコストを低く抑えながら効率を優先し、エネルギーを節約して出力を最適化するために、高密度で電力を大量に消費するサーバー用に特別に作成された熱管理を提供します。MPS独自のIntelli-Phase™テクノロ...
-
PRODUCT CATEGORY
プロセッサ用コア電源INTELLI-PHASE (モノリシックDRMOS)製品カテゴリ -
PRODUCT
MP87971製品Intelli-PhaseTM Solution with Integrated HS-FET, LS-FET, and Drivers in a TLGA (5mmx5mm) Package
-
PRODUCT
MP87592製品100A, Intelli-PhaseTM DrMOS Solution with Quiet SwitcherTM Technology in TLGA-34 (4mmx6mm) Package
-
PRODUCT
MP87297製品100A, Intelli-PhaseTM DrMOS Solution with Quiet SwitcherTM Technology in a TLGA-34 (4mmx6mm) Package
-
PRODUCT
MP87294製品100A, Intelli-PhaseTM DrMOS Solution in TLGA-34 (4mmx6mm) Package with Quiet SwitcherTM Technology
-
PRODUCT
MP87550製品Intelli-PhaseTM DrMOS Solution in TLGA-30 (4mmx5mm) Package
-
PRODUCT
MP87000-M製品90A, Intelli-PhaseTM DrMOS Solution in TLGA-41 (5mmx6mm) Package with Quiet SwitcherTM Technology
-
PRODUCT
MP87180製品TLGA-41パッケージ (5mm x 6mm)、Quiet Switcherテクノロジーおよび5V PVCC搭載、80A Intelli-Phase DrMOSソリューション
-
PRODUCT
MP86962製品TLGA-41 (5mm x 6mm) パッケージ、80A、放射線耐性Intelli-Phase DrMOSソリューション
-
PRODUCT
MP87190製品TLGA-41 (5mm x 6mm) パッケージ、Quiet Switcherと5V PVCC搭載、90A、Intelli-Phase DrMOSソリューション
-
PRODUCT
MP86992製品LGA-41 (5mm x 6mm) パッケージ、16V、50A、Intelli-Phaseソリューション
-
PRODUCT
MP86935-A製品TLGA-35 (3mm x 6mm) パッケージ、ハイサイドFET、ローサイドFETおよびドライバ内蔵、Intelli-Phaseソリューション
-
PRODUCT
MP86950製品パワーMOSFETとゲートドライバ内蔵、Intelli-Phaseソリューションのモノリシックなハーフブリッジ
-
PRODUCT
MP86972製品ハイサイドFET、ローサイドFETおよびドライバ内蔵、TLGA-35 (3mm x 6mm) パッケージ、Intelli-Phaseソリューション
-
PRODUCT
MP86952製品パワーMOSFETとゲートドライバ内蔵、16V、70A、耐放射線性、モノリシック・ハーフブリッジIntelli-Phaseソリューション
-
PRODUCT
MP86936製品ドライバとハイサイドFET / ローサイドFET内蔵、Intelli-Phaseソリューション
-
PRODUCT
MP86965製品ハイサイドおよびローサイドMOSFETとドライバ内蔵、Intelli-Phaseソリューション
-
PRODUCT
MP86920製品ハイサイドFET、ローサイドFETおよびドライバ内蔵、LGA (4mm x 5mm) パッケージ、Intelli-Phaseソリューション
アカウントにログイン
新しいアカウントを作成