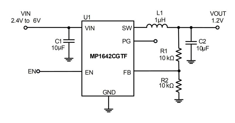
MP1642C
2A, 2.4V to 6V, Synchronous Step-Down Converter with FCCM and Power Good Indicator in SOT563 Package
入手可能な製品番号
MP1642CGTF-Z MP1642CGTF-P
P&Zの意味 
推奨インダクタ
製品型番
L (µH)
RDC (typ) (mΩ)
IR (40K) (A)
Isat (30%) (A)
MPL-AL4020-1R0
低抵抗モールドインダクタ 1.0μH
1.0
10.1
7.9
8.6
L (µH)
RDC (typ) (mΩ)
IR (40K) (A)
Isat (30%) (A)
1.0
10.1
7.9
8.6
MPL-AL4020-1R5
低抵抗モールドインダクタ 1.5μH
1.5
14.5
6.4
7.1
L (µH)
RDC (typ) (mΩ)
IR (40K) (A)
Isat (30%) (A)
1.5
14.5
6.4
7.1
MPL-AL4020-2R2
低抵抗のモールドインダクタ2.2µH
2.2
21.5
5.5
6.2
L (µH)
RDC (typ) (mΩ)
IR (40K) (A)
Isat (30%) (A)
2.2
21.5
5.5
6.2
アカウントにログイン
新しいアカウントを作成