MPM3680

18V、6A、12 x 12 x 4mm QFNのステップダウン電源モジュール

Shopping Cart注文

MPM3680

NOT RECOMMENDED FOR NEW DESIGNS

18V、6A、12 x 12 x 4mm QFNのステップダウン電源モジュール

MPM3680 continues to be in production for existing customers. Please consider this alternative for new designs:

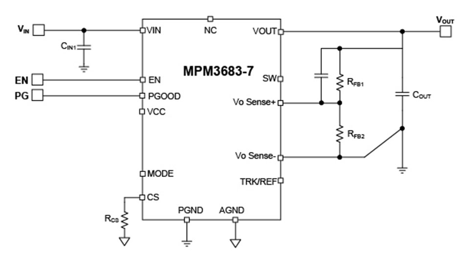
MPM3683GQN-7

新設計非推奨

MPM3683GQN-7

新設計非推奨

QFN (7 x 7 x 4mm) パッケージ、2.7V〜16V、8A、ステップダウン電源モジュール

Features & Benefits

  • 2.7V〜の広い入力電圧幅
    • 外部3.3Vバイアスで、2.7V〜16V
    • 内部バイアスまたは外部3.3Vバイアスで、4V〜16V
  • 差動出力電圧のリモート検知
  • 低RDS(ON)のパワーMOSFET内蔵
  • インダクタ内蔵
  • 独自のスイッチング損失低減技術
  • 超高速過渡応答に適応可能なコンスタントオンタイム (COT)
  • ゼロESR出力コンデンサで安定
  • 0°C〜70°Cの接合部温度幅で0.5%の基準電圧
  • -40°C〜125°Cの接合部温度幅で1%の基準電圧
  • 選択可能なパルススキップまたは強制連続導通モード (CCM) 動作
  • 優れたロードレギュレーション
  • 出力電圧トラッキング
  • 出力電圧放電
  • 電源障害時のLowレベルでPGOODをアクティブクランプ
  • 1.6msからプログラム可能なソフトスタート時間
  • プリバイアススタートアップ
  • 600kHz, 800kHz, and 1000kHzから選択可能なスイッチング周波数
  • ノンラッチOCP、UVP、UVLO、サーマルシャットダウン、およびOV
  • 最大0.6V〜最大5.5Vまで調整可能な出力
  • QFN-28 (7mm x 7mm x 4mm) パッケージで利用可能

… and many more!

入手可能な製品番号

MPM3680GRE

設計リソース

シンボル、フットプリント&3Dモデル
タイプ
タイトル
Allegro Library
Allegro Library
30種以上のフォーマット Show more
Cad Symbols シンボル (36)
Cad Footprints フットプリント (34)
Cad 3D Models 3Dモデル (15)

MPSから直接購入

標準価格

  • 数量 価格
  • 1+
    ¥1,877.72 /単位
  • 10+
    ¥1,676.54 /単位  11 % 値引き
  • 100+
    ¥1,408.29 /単位  25 % 値引き
  • 250+
    ¥1,341.23 /単位  29 % 値引き
  • 500+
    ¥1,173.57 /単位  38 % 値引き

在庫あり

4~7営業日程度で到着 配送料1注文につき5ドルのみ


限られた在庫で多くのお客様の製品開発をサポートするため、各お客様あたり100個を限度数とさせて頂いております。
評価ボード詳細をご覧ください。
品質方針、証明書および信頼性レポート
すべての MPS 製品は鉛フリー、ハロゲンフリーで、RoHS 指令に準拠しています。詳細は環境に関するセクションをご覧ください。