MP4245
NOT RECOMMENDED FOR NEW DESIGNS
MP4245 continues to be in production for existing customers. Please consider this alternative for new designs:
MP4235GVE
MP4235GVE
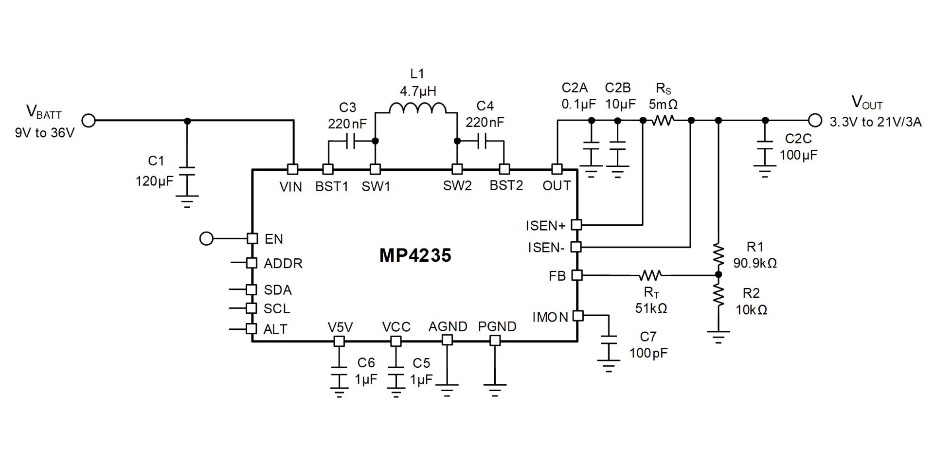
4つのMOSFET内蔵、I2Cインタフェース付き、36V、6A、昇降圧型コンバータ
Features & Benefits
- 4つのMOSFETを内蔵した6Aの昇降圧型コンバータ
- 2.7V降下電圧で、3V〜36V動作入力電圧 (VIN) 範囲
- 1V〜24Vの出力電圧 (VOUT) 範囲
- I2Cで設定定可能な基準電圧 (VREF) 範囲: 1mVの分解能で0.1V~2.147V
- 最大98.14%のピーク効率
- 外部マイクロコントローラユニット (MCU) に電力を供給する 5V / 60mA低ドロップアウト (LDO) レギュレータを搭載
- 工場でのトリミングで5%精度で入力または出力の定電流 (CC) 制限を選択可能
- 正確な出力電流 (IOUT) モニタ
- 選択可能な周波数スペクトラム拡散 (FSS) による280kHz、420kHz、600kHz、または1MHzのスイッチング周波数 (fSW)
- 選択可能な自動パルス周波数変調 (PFM) またはパルス幅変調 (PWM) モードおよび強制PWMモード
- ADDRピンおよびI2Cレジスタでサポートされる設定可能なI2Cスレーブアドレス
- ラインドロップ補償
- I2C、アラート、およびワンタイムプログラマブル (OTP) メモリ
- イネーブル (EN) シャットダウンパッシブ放電
- ウェッタブルフランクのQFN-19 (4mm x 5mm) パッケージで提供
- MPSのインダクタであるMPL-AYシリーズによって最適化されたパフォーマンス
… and many more!
入手可能な製品番号
MP4245GVE-xxxx-Z MP4245GVE-xxxx-P MP4245GVE-0000-Z MP4245GVE-0000-P MP4245GVE-0001-Z MP4245GVE-0001-P
P&Zの意味 
関連商品
EV4245-VE-00A 36V、6Aピーク、電力供給用I2Cインタフェース付き昇降圧コンバータ
EV4245-VE-00Aは、4つの統合電源スイッチを備えた昇降圧コンバータであるMP4245の評価ボードです。このデバイスは、優れたロードレギュレーションおよびラインレギュレーションを備えた特定の入力電源範囲で最大6Aの出力電流を供給することができます。
MP4245は、USB電力供給 (USB PD) アプリケーションに適しています。I2Cインタフェースを介して外部USB PDコントローラとうまく連携できます。
I2CインタフェースとMTP (2回プログラム可能) により、プログラム可能な機能の柔軟性を実現します。
故障状態の保護には、CC電流制限、出力OVP、およびサーマルシャットダウン (TSD) が含まれます。
MP4245は入手しやすい標準の外付け部品を最小限の数しか必要としません。MP4245は、QFN21 (4mm x 5mm) パッケージで提供されます。
I2Cインタフェースによる複数のMPSデジタルパワーソリューションの設定およびモニタで使用されるMPSがサポートするグラフィカル ユーザーインタフェース (GUI)
注文
アカウントにログイン
新しいアカウントを作成