- MPQ6007-AEC1
MPQ6007-AEC1
Wide-Input, Primary-Side Regulated Active Clamp Flyback Converter, AEC-Q100 Qualified
Session textval
Session Titefor popup
Description
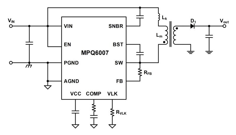
The MPQ6007-AEC1 is a wide input voltage (VIN) range, high-efficiency active clamp flyback converter. It is specifically designed for extremely small-sized, primary-side regulator (PSR) flyback topology. In PSR flyback mode, the MPQ6007-AEC1 samples the output voltage (VOUT) from the SW pin instead of an auxiliary winding, which simplifies transformer design.
The device integrates two MOSFETs with active clamp flyback topology. It saves traditional RCD clamp circuits and allows for a simple BOM in isolated power solutions. The compact active clamp power loop, together with frequency dithering functionality, provide excellent EMI performance. The MPQ6007-AEC1 adopts line-load regulation compensation technique to eliminate the leakage inductance impact on the output regulation.
Protection features include overload protection (OLP), short-circuit protection (SCP), over-voltage protection (OVP), and over-temperature protection (OTP).
The MPQ6007-AEC1 is available in a QFN-11 (3mmx3mm) package with wettable flanks, and is AEC-Q100 qualified.
-
Show more
Show less
Features & Benefits
- AEC-Q100 Qualified
- 4.5V to 36V Wide Input Operating Voltage (VIN)
- Active Clamp Primary-Side Regulated (PSR) Flyback without Auxiliary Winding
- 0.04Ω and 0.12Ω Integrated Flyback MOSFETs
- 4.5A Over-Current (OC) Threshold
- Line-Load Regulation Compensation
- Frequency Foldback during Start-Up
- EMI Reduction with Frequency Dithering
- Full Protection Features Include:
- Overload Protection (OLP)
- Short-Circuit Protection (SCP)
- Over-Voltage Protection (OVP)
- Over-Temperature Protection (OTP)
- Available in a QFN-11 (3mmx3mm) Package with Wettable Flanks
Active Part Numbers:
MPQ6007GQE-AEC1-Z MPQ6007GQE-AEC1-P
Part numbers ending in P and Z are the same parts. P and Z only indicates reel size.
Meaning of P & Z 
MPQ6007-AEC1 Resources
-
APPLICATION
TRACTION INVERTER SYSTEMAPPLICATIONAn engine roaring is becoming a sound of the past, as the adoption of electric vehicles (EVs) continues to grow at an exponential rate. Soon the only sound will be the whirring an EV motor as the traction inverter delivers power from the battery. Traction inverters are instrumental in converting energy from the high-voltage battery (400V/800V) into three-phase AC energy to drive the vehicle’s moto...
-
APPLICATION
ONBOARD CHARGING MODULE (OBCM)APPLICATIONElectric vehicles (EVs) are becoming more present every day, with the adoption of EVs growing at an exponential rate. Onboard charging (OBC) is a very important part of EVs, since it determines the maximum possible charge rate while an AC charger is connected to the vehicle. The maximum charge capability for a fully electric vehicle is typically between 6.6kW and 22kW, and for a plug-in hybrid veh...
-
PRODUCT CATEGORY
CONVERTERSPRODUCT CATEGORY -
PRODUCT CATEGORY
SWITCHING CONVERTERS & CONTROLLERSPRODUCT CATEGORY -
PRODUCT
MP6005APRODUCT420kHz, 8V to 80V Input Voltage Range, High-Efficiency Flyback/Forward Controller
-
PRODUCT
MP6005PRODUCTHigh-Efficiency Flyback/Forward Controller with Primary and Secondary-Side Regulation
-
PRODUCT
MP6004PRODUCTPrimary-Side Regulated Flyback/Buck 80V, 3A DCDC Converter
-
PRODUCT
MP6002PRODUCTFlyback/ Forward DC-DC Converter, 30W, Integrated 150V Power Switch.
-
PRODUCT
MP6003PRODUCTMonolithic Flyback/SEPIC DC-DC Converter
-
PRODUCT
MP6001PRODUCTFlyback/Forward DC-DC Converter, 15W, Integrated 150V Power Switch
-
PRODUCT
MP6006PRODUCTWide Input, Primary-Side Regulated, Active-Clamp Flyback Converter
-
ARTICLE
HOW TO DESIGN A FLYBACK CONVERTER IN SEVEN STEPSARTICLEOf the many converter topologies around today, the flyback topology is one of the most frequently used. Although simple, this converter design offers great advantages for certain applications. New, more complex topologies have surfaced in recent years, but flyback converters remain a popular design choice. These switch-mode power converters offer competitive size, cost, and efficiency ratios in t...
-
ARTICLE
PCB DESIGN FOR LOW-EMI DC/DC CONVERTERSARTICLEEvery switch-mode power supply presents a wide-band noise source. Integrating a DC/DC converter from the car board net into an automotive control unit and still fulfilling the EMC requirements of automotive OEMs is a difficult task. Typically, noise from the DC/DC converter and other high-speed circuits radiates via connected cables that provide an effective antenna path. To block this potential ...
-
PRODUCT
MPQ18914PRODUCT30V, High-Frequency Transformer Driver for Automotive Applications, AEC-Q100 Qualified
-
PRODUCT
MPQ9841A-AEC1PRODUCT36V, 1A, Low-IQ, Synchronous Step-Down Converter, AEC-Q100 Qualified
-
PRODUCT
MPQ2279-AEC1PRODUCT6V, Dual 3A/3A, 2.5MHz, Synchronous Step-Down Converter with Power Good and Soft Start, AEC-Q100 Qualified
-
PRODUCT
MPQ2279A-AEC1PRODUCT6V, Dual 3A/3A, AAM Mode, 2.5MHz, Synchronous Step-Down Converter with Power Good and Soft Start, AEC-Q100 Qualified
-
PRODUCT
MPQ8880A-AEC1PRODUCT60V, 4.5A, High-Efficiency, Digital, Configurable, Synchronous Step-Down Converter with PMBus Interface, AEC-Q100 Qualified
-
PRODUCT
MPQ5472-AEC1PRODUCTFully Integrated, 16V, 12A x 2, Dual-Output Buck Converter with Parallel Mode, 450mA LDO, I2C Interface, and Flexible System Configurations, AEC-Q100 Qualified
-
PRODUCT
MPQ18811-AEC1PRODUCTIsolated, Single-Channel Gate Driver, AEC-Q100 Qualified
-
PRODUCT
MPQ4242B-AEC1PRODUCT5A, 36V, Fully Integrated USB PD Solution with Integrated Buck-Boost Converter, AEC-Q100 Qualified
-
PRODUCT
MPQ3432-AEC1PRODUCT21A, High-Efficiency, Fully Integrated, Synchronous Boost Converter with Configurable Current Limit, AEC-Q100 Qualified
-
PRODUCT
MPQ4340-AEC1PRODUCT36V, 4A, Ultra-Low Quiescent Current, Synchronous Step-Down Converter with Multi-Phase Capability, AEC-Q100 Qualified
-
PRODUCT
MPQ2166B-AEC1PRODUCT6V, Dual 2A/2A or 3A/1A, Low-IQ, Synchronous Buck Converter with PG and SS, AEC-Q100 Qualified
-
PRODUCT
MPQ79500FS-AEC1PRODUCTMPSafe™ 6-Channel ASIL-D Voltage Monitor, AEC-Q100 Qualified
Log in to your account
Create New Account