MPQ2277A-AEC1
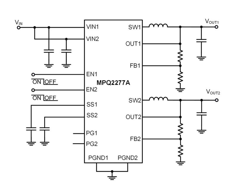
6V, Dual 1A/1A, AAM Mode, 2.5MHz, Synchronous Step-Down Converter with Power Good and Soft Start, AEC-Q100 Qualified
Active Part Numbers:
MPQ2277AGRHE-AEC1-Z MPQ2277AGRHE-AEC1-P
Meaning of P & Z 
Related Products
MPQ2177GQHE-AEC1 5.5V, 1A, 2.4MHz, Synchronous Step-Down Converter with Power Good and Soft Start, AEC-Q100 Qualified
The MPQ2177 is a monolithic, step-down, switch-mode converter with built-in internal power MOSFETs. It achieves 1A of continuous output current (IOUT) across a 2.5V to 5.5V input voltage (VIN) range, with excellent load and line regulation. The output voltage (VOUT) can be regulated to as low as 0.6V.
The constant-on-time (COT) control scheme provides fast transient response and eases loop stabilization. Fault protections include cycle-by-cycle current limiting and thermal shutdown. The MPQ2177 is ideal for a wide range of applications, including automotive infotainment systems, clusters, and telematics.
The MPQ2177 requires a minimal number of readily available, standard external components, and is available in an ultra-small QFN-8 (1.5mmx2mm) package.
Log in to your account
Create New Account