MPQ9846-AEC1
Session textval
Session Titefor popup
Description
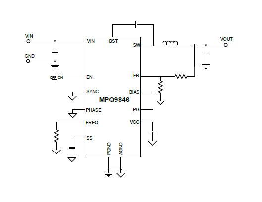
The MPQ9846 is a high-frequency, synchronous, rectified, step-down, switch-mode converter with built-in power MOSFETs. It offers a very compact solution that achieves 0.6A of continuous output current, with excellent load and line regulation over a wide 3.3V to 36V input supply range. The switching frequency can be programmed or synchronized to an external clock in the range of 350kHz to 2.5MHz. The synchronous operation and ultra-low 14μA sleep mode quiescent current provide high efficiency over the output current load range. This allows the MPQ9846 to be used in a variety of step-down applications, automotive input environments, and battery-powered applications.
Peak current mode operation provides fast transient response and eases loop stabilization. The excellent low-dropout performance allows the MPQ9846 to be used in high duty cycle applications.
Full protection features include over-current protection (OCP), short-circuit protection (SCP), and thermal shutdown. An open-drain power good (PG) signal indicates when the output is within 10% of its nominal voltage. The MPQ9846 is available in a space-saving QFN-16 (3mmx4mm) package.
-
Show more
Show less
Features & Benefits
- 2μA Low Shutdown Supply Current
- 14μA No-Load Quiescent Current
- Internal 125mΩ High-Side and 115mΩ Low-Side MOSFET
- 350kHz to 2.5MHz Configurable Switching Frequency
- Power Good (PG) Output
- External Soft Start (SS)
- 80ns Minimum On Time
- AAM at Light Load
- Low-Dropout Mode
- Hiccup Over-Current Protection (OCP)
- Available in a QFN-16 (3mmx4mm) Package
- Available in AEC-Q100 Grade 1
Active Part Numbers:
MPQ9846GL-AEC1-P MPQ9846GL-AEC1-Z
Part numbers ending in P and Z are the same parts. P and Z only indicates reel size.
Meaning of P & Z 
MPQ9846-AEC1 Resources
-
APPLICATION
TRACTION INVERTER SYSTEMAPPLICATIONAn engine roaring is becoming a sound of the past, as the adoption of electric vehicles (EVs) continues to grow at an exponential rate. Soon the only sound will be the whirring an EV motor as the traction inverter delivers power from the battery. Traction inverters are instrumental in converting energy from the high-voltage battery (400V/800V) into three-phase AC energy to drive the vehicle’s moto...
-
APPLICATION
ONBOARD CHARGING MODULE (OBCM)APPLICATIONElectric vehicles (EVs) are becoming more present every day, with the adoption of EVs growing at an exponential rate. Onboard charging (OBC) is a very important part of EVs, since it determines the maximum possible charge rate while an AC charger is connected to the vehicle. The maximum charge capability for a fully electric vehicle is typically between 6.6kW and 22kW, and for a plug-in hybrid veh...
-
APPLICATION
12V TO 48V BIDIRECTIONAL CONVERTER SYSTEMAPPLICATION -
APPLICATION
DC FAST CHARGING STATIONAPPLICATIONDC fast charging stations are becoming more common with the increased adoption of electric vehicles. Charging stations are a vital part of the infrastructure along major highways and populated suburbs, ensuring that electric vehicles have a place to charge during long-distance travel and day-to-day driving. These systems are often comprised of multiple 25kW to 75kW modules to create fast charging ...
-
APPLICATION
LOW-POWER EXTERIOR AND INTERIOR LIGHTINGAPPLICATIONAs automotive LED drivers replace traditional bulbs, the operation of low-power exterior and interior lighting systems have become increasingly advanced. Exterior lighting includes turn signals, side markers, rear combination lamps (RCLs), and fog lamps. Interior lighting includes button backlighting, instrument clusters, and dome and ambient lights. While improved low-power operation of exterior ...
-
APPLICATION
ALL LED LIGHTINGAPPLICATIONAutomotive LED lighting systems are comprised of the headlights, interior lights, rear lights, small lights, LED pixel light controllers, and DC/DC LED drivers. With increasingly dynamic and accurate LED lighting features that integrate flexible control, animation, and energy efficiency, key functions including supply, control, sense, actuation, and communication are also becoming more complex. Th...
-
APPLICATION
CENTRAL GATEWAYSAPPLICATIONAs vehicles continue to integrate electronic control unit (ECU) networks for cutting-edge functionality, the automotive central gateway controller plays a central role in bridging and managing the transfer of data across various protocols (e.g. CAN, FlexRay, LIN, Ethernet, and ISO-9141). The central gateway achieves physical isolation between ECU networks, as well as portability between protocols ...
-
APPLICATION
DISPLAY (NAVIGATION, HEADS-UP, CLUSTER)APPLICATIONAutomotive displays — which include the center display, heads-up display (HUD), and gauge instrument cluster — show key information and interactive content to the driver. The center information display is connected to the head unit, and provides navigation and other in-cabin infotainment controls. The automotive HUD and gauge instrument cluster provide easy-to-access information for the driver. Th...
-
APPLICATION
HEAD UNITS (MID-RANGE)APPLICATIONAutomotive head unit designs have evolved from the traditional hardware interfaces into sophisticated infotainment systems that offer various in-cabin functionalities. These features include navigation, wireless connections, passenger entertainment, gesture recognition, and voice control. As consumer expectations for infotainment features continue to increase, manufacturers face design challenges ...
-
APPLICATION
HEAD UNITS (HIGH-END)APPLICATIONAutomotive head unit designs have evolved from the traditional hardware interfaces into sophisticated infotainment systems that offer various in-cabin functionalities. These features include navigation, wireless connections, passenger entertainment, gesture recognition, and voice control. As consumer expectations for infotainment features continue to increase, manufacturers face design challenges ...
-
APPLICATION
LIDARAPPLICATIONLaser imaging, detection, and ranging (LiDAR) is a rapidly expanding market for automotive advanced driver assistance system (ADAS) applications. Autonomous vehicle perception sensing is a cutting-edge functionality of ADAS technologies, and will continue to develop as new cars integrate radar with cameras and LiDAR systems. LiDAR uses real-time measurements of light pulses to offer higher bandwid...
-
APPLICATION
INFOTAINMENT SYSTEMSAPPLICATIONAutomotive in-vehicle infotainment systems are becoming increasingly software-driven to enhance safety and security, as well as the overall driving experience. Modern cars integrate driving and environmental information, passenger entertainment, wireless connections, and navigation into a centralized infotainment system architecture. However, with the rise of sophisticated in-vehicle infotainment ...
-
APPLICATION
REARVIEW CAMERAS (OFF BATTERY)APPLICATIONRearview cameras are perhaps the most well-known camera subsystem used in advanced driver assistance systems (ADAS) applications. As this feature is being offered and expected in more and more vehicles, these camera systems must offer high integration and fast data processing to enable accurate, real-time monitoring of possible hazards behind the vehicle and channeling information directly to an L...
-
APPLICATION
REARVIEW CAMERAS (COAXIAL)APPLICATIONRearview cameras are perhaps the most well-known camera subsystem used in advanced driver assistance systems (ADAS) applications. As this feature is being offered and expected in more and more vehicles, these camera systems must offer high integration and fast data processing to enable accurate, real-time monitoring of possible hazards behind the vehicle and channeling information directly to an L...
-
APPLICATION
FRONT-FACING CAMERAS (OFF BATTERY)APPLICATIONFront-facing cameras are an increasingly popular camera subsystem used in advanced driver assistance systems (ADAS) applications. Because this feature is becoming standard in more and more vehicles, off-battery camera systems must offer high integration and fast data processing to enable accurate, real-time monitoring of possible hazards in front of the vehicle, in addition to assisting with integ...
-
APPLICATION
FRONT-FACING CAMERAS (COAXIAL)APPLICATIONFront-facing cameras are an increasingly popular camera subsystem used in advanced driver assistance systems (ADAS) applications. As this feature is being offered and expected in more and more vehicles, these camera systems must offer high integration and fast data processing to enable accurate, real-time monitoring of possible hazards in front of the vehicle, and assist with integrated systems su...
-
APPLICATION
USB TYPE-C POWER DELIVERYAPPLICATIONUSB Type-C power delivery (PD) is gaining popularity across applications and markets, including in automotive. USB ports have become an expected standard in most car models, and are typically expected to offer both charging and data functionality. USB Type-C improves on older USB designed by offering a smaller, reversible port for easy plug-in and double the transfer speed of USB 3.0. USB PD proto...
-
APPLICATION
WIRELESS CHARGINGAPPLICATIONWireless in-car charging is becoming an increasingly popular feature in new vehicle models. The ability to charge a smartphone or other portable device by simply placing it in a designated area, such as a center console tray — without having to physically connect the device or plug it in — offers a world of convenience for consumers. Charging has become an expected standard in most car models, and...
-
APPLICATION
DRIVER MONITORING SYSTEMSAPPLICATIONDriver monitoring systems are one of the latest developments in automotive safety technology. As part of a holistic human-machine interface (HMI), driver monitoring systems track vital sign parameters and driver attentiveness, so that in the event that the driver is unable to operate the vehicle, assistance can be provided. Of course, advanced new features add design complexity and additional cons...
-
APPLICATION
360° SURROUND VIEW CAMERASAPPLICATION360° surround view cameras help eliminate blind spots for drivers by providing a birds eye view of the car and typically channeling it directly to an LCD display located in the cabins head unit. This image is a composite created from multiple cameras located around the vehicle, usually at least four. Sometimes thought of as the next step in evolution from the backup camera, 360° surround view came...
-
APPLICATION
SENSOR FUSION DOMAIN CONTROLLERSAPPLICATIONPerception-sensing systems have become a popular ADAS offering in new vehicles, and will continue to expand as new cars integrate radar with cameras and even LIDAR systems. However, each of these sensors has strengths and limitation — thats where sensor fusion comes in. By combining the inputs from all of the cars perception-sensing systems, the driver is provided with the best possible informatio...
-
APPLICATION
TELEMATICS/E-CALLSAPPLICATIONTelematics and e-call systems help increase vehicle safety by monitoring conditions and, in the event of a crash, assisting the driver with or alerting emergency responders directly to the event. These embedded onboard tools can monitor diagnostics and offer benefits such as vehicle tracking, as well communication for roadside assistance and emergency calls. Of course, new features also bring grea...
-
APPLICATION
77GHZ RADARAPPLICATION77GHz radar is quickly growing in popularity for automotive advanced driver assistance system (ADAS) applications. Perception-sensing systems are a growing market within ADAS technologies, and will continue to expand as new cars integrate radar with cameras and even LIDAR systems. Automotive imaging radar is used as an additional way to sense objects or potential hazards around the vehicle. 77GHz ...
-
PRODUCT CATEGORY
STEP-DOWN CONVERTERSPRODUCT CATEGORY -
PRODUCT
MPQ71018FS-AEC1PRODUCTMPSafeTM, ASIL-D, 6V, 20A, Synchronous Buck Converter with ZDPTM, AEC-Q100 Qualified
Order
Log in to your account
Create New Account