MP2462
入手可能な製品番号
MP2462GJ-Z MP2462GJ-P
P&Zの意味 
関連商品
EVL2462-J-00B 32V, 2A, Synchronous Step-Down Converter in TSOT23-6 Package Evaluation Board
MPL
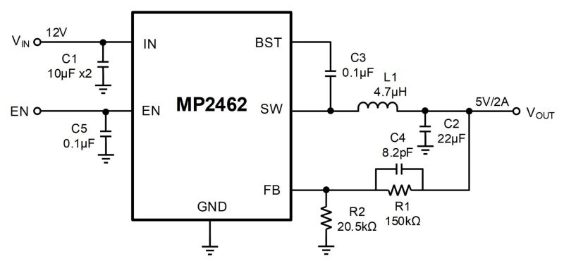
The EVL2462-J-00B evaluation board is designed to demonstrate the capabilities of the MP2462, a synchronous, rectified, step-down switch-mode converter with built-in, internal power MOSFETs.
The MP2462 can achieve up to 2A of continuous output current (IOUT) from a 4.2V to 32V input voltage (VIN) range. The output voltage (VOUT) can be regulated to as low as 0.6V.
The MP2462 provides 2A of highly efficient IOUT with current-mode control for fast loop response. Full protection features include over-current protection (OCP), under-voltage protection (UVP), and thermal shutdown.
The MP2462 requires a minimal number of readily available, standard external components, and is available in a space-saving TSOT23-6 package.
推奨インダクタ
MPL
薄型モールドインダクタ 4.7μH
注文
アカウントにログイン
新しいアカウントを作成