MP2635
Active Part Numbers:
MP2635GR-P MP2635GR-Z
Meaning of P & Z 
Related Products
EV2635-R-01A Full-Power-Management IC For Single-Cell Battery System
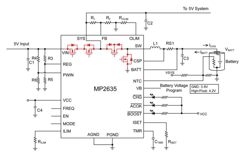
The EV2635-R-01A is the evaluation board designed to demonstrate the capabilities of MPS’ MP2635, a highly-integrated, flexible switch-mode battery charge management and system power path management device for a single-cell Li-ion and Li-Polymer battery used in a wide range of portable applications.
EV2635 uses two operating modes—charge mode and boost mode—to allow management of system and battery power based on the state of the input.
When input power is present, the board charges a single-cell battery with a programmable charge current of up to 2A.
In the absence of an input source, the board switches to boost mode through the MODE pin to power the SYS pins from the battery with a current of up to 1.5A.
The evaluation board provides full-operating-status indicators to distinguish charge mode from boost mode.
To guarantee safe operation, the EV2635 has input-over-voltage protection, battery over-voltage protection, thermal shutdown, battery-temperature monitoring, and a programmable timer to prevent prolonged charging of a dead battery.
Learn about our Evaluation Kit


Log in to your account
Create New Account