- Products
- Automotive (AECQ Grade)
- Power Switches
- MPQ77240FS-AEC1
MPQ77240FS-AEC1
MPSafeTM, ASIL-B/D, 16V, 180mΩ, 0.8A, Quad-Channel, High-Side Switch, AEC-Q100 Qualified
Session textval
Session Titefor popup
Description
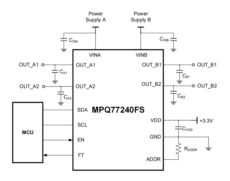
The MPQ77240FS-AEC1 is a quad-channel, smart, high-side power switch for nominal currents up to 0.8A load per channel. The device can support a 5V to 16V input voltage (VINx) range and two different input power rails using its separated power supply design. Back-to-back MOSFET configuration enables short-to-battery protection up to 26V. With a small, 180mΩ on resistance (RDS(ON)) in a tiny TQFN-17 (3mmx4mm) package, the MPQ77240FS-AEC1 provides a highly efficient, compact solution for camera load switch applications.
The MPQ77240FS-AEC1 features a configurable, high-accuracy current limit via the I2C interface. This helps to clamp the inrush current under short-circuit conditions, which improves system reliability. A selectable start-up slew rate also helps to reduce the inrush current during start-up. In addition, fast-off functionality can quickly turn off the device if the channel current increases sharply. The MPQ77240FS-AEC1 communicates to the microcontroller unit (MCU) via the I2C interface. The device supports up to six addresses, set via an external resistor.
With the help of an internal analog-to-digital converter (ADC), the channel currents, supply voltages, reference voltage (VREF), and output voltages (VOUT) can be obtained without additional external circuitry. Full diagnostics and protections are developed for the device, including input over-voltage (OV) and under-voltage (UV) detection, output OV for each channel, open-load and short-to-battery detection, over-current protection (OCP), fast-off short-circuit protection (SCP), and over-temperature (OT) shutdown. Average and peak current detection improves diagnostic reliability in driver monitoring systems (DMS). Fault statuses can be reported via both the FT pin and I2C interface.
As a functional safety device, the MPQ77240FS-AEC1 is AEC-Q100 qualified, designed as an ASIL-B compliant part with well-developed monitoring features, and supports independent power rails. In addition, an 8-bit ADC is integrated to support the readout of real-time current and voltage of each output. With robust diagnostics via the internal 8-bit ADC, the safety coverage can be significantly increased to achieve ASIL-D compliance. Related safety documentation is also provided to aid functional safety design.
The MPQ77240FS-AEC1 is available in a TQFN-17 (3mmx4mm) package with wettable flanks.
-
Show more
Show less
Features & Benefits
- Designed for Automotive Applications:
- 5V to 16V Input Voltage (VINx) Range
- 26V Short-to-Battery Protection with Back-to-Back MOSFET
- Available in AEC-Q100 Grade 1
- 180mΩ On State Channel Resistance for Cooler Thermals
- Reduces Board Size:
- Available in a TQFN-17 (3mmx4mm) Package with Wettable Flanks
- High-Accuracy Current Sense Capability: ±3% at 1A
- 5μA Low Standby Current Extends Vehicle Battery Life
- Vast Flexibility:
- Separate Power Supply Design Supports Two Power Rails
- Supports Output with Parallel Channels
- Configurable Current Limit and Soft Start (SS)
- Full Diagnostics and Protections:
- Fault Report via the FT Pin and I2C
- I2C Supports Six Addresses
- Input Over-Voltage (OV)/Under-Voltage (UV) and Output OV Detection
- Open-Load and Short-to-Battery Detection
- Peak and Real-Time Current Sensing
- Channel Short-Circuit Protection (SCP) and Over-Temperature Protection (OTP)
- AEC-Q100-012 Test Grade 1 Compliant
- Functional Safety:
- Integrated 8-Bit Analog-to-Digital Converter (ADC) to Enhance Diagnostic Coverage
- ASIL-B/D Compliant
- ISO 26262 Functional Safety Certified
Active Part Numbers:
MPQ77240FSGLTE-xxxxAEC1-Z MPQ77240FSGLTE-xxxxAEC1-P MPQ77240FSGLTE-0000AEC1-Z MPQ77240FSGLTE-0000AEC1-P
Part numbers ending in P and Z are the same parts. P and Z only indicates reel size.
Meaning of P & Z 
MPQ77240FS-AEC1 Resources
-
PRODUCT
MPQ5884-AEC1PRODUCT80V, 4.5mΩ, E-Fuse and Smart High-Side Power Switch, AEC-Q100 Qualified
-
VIDEO
QUAD-CHANNEL HIGH-SIDE SWITCH FOR AUTOMOTIVE: MPQ77240FS-AEC1VIDEOThe MPQ77240FS-AEC1 is a scalable, flexible, quad-channel high-side switch engineered for the most demanding automotive applications. Supporting a 5V to 16V input voltage range and up to 0.8A of load per channel, it ensures system safety with features like short-to-battery protection, over-current protection (OCP), and thermal shutdown. The MPQ77240FS-AEC1 delivers compact, space-saving power cont...
-
PRODUCT
MPQ5862-AEC1PRODUCT16V, 1.5A, 90mΩ RDS(ON), Dual-Channel, High-Side Switch, AEC-Q100 Qualified
-
PRODUCT
MPQ5864-AEC1PRODUCT16V, 0.8A, 180mΩ RDS(ON), Quad-Channel, High-Side Switch, AEC-Q100 Qualified
-
PRODUCT
MPQ5894-AEC1PRODUCT36V, 3A, Quad-Channel, Smart High-Side Switch, AEC-Q100 Qualified
-
PRODUCT
MPQ5896-AEC1PRODUCT60V Load Dump, 3A, Quad-Channel, Smart High-Side Switch, AEC-Q100 Qualified
-
PRODUCT
MPQ5075A-AEC1PRODUCT5.5V, 5A, Low-RDS(ON) Load Switch with Configurable Current Limit, AEC-Q100 Qualified
-
PRODUCT
MPQ5077A-AEC1PRODUCT5.5V, 7A, Low-RDS(ON) Load Switch with Configurable Current Limit, AEC-Q100 Qualified
-
PRODUCT
MPQ5872-AEC1PRODUCT42V Load Dump Test, 60mΩ, Single-Channel, Smart High-Side Load Switch, AEC-Q100 Qualified
-
PRODUCT
MPQ5074-AEC1PRODUCT5.5V, 3A, Low-RDS(ON) Load Switch with a Configurable Current Limit, AEC-Q100 Qualified
-
PRODUCT
MPQ5871-AEC1PRODUCT36V, 60mΩ, Single-Channel, Smart High-Side Load Switch, AEC-Q100 Qualified
-
PRODUCT
MPQ5873-AEC1PRODUCT36V, 3A, Single-Channel, 60mΩ, Smart High-Side Load Switch, AEC-Q100 Qualified
-
PRODUCT
MPQ5072-AEC1PRODUCT5.5V, 1A Low RDS(ON) Load Switch with Programmable Current Limit, AEC-Q100 Qualified
-
PRODUCT
MPQ5071-AEC1PRODUCT5.5V, 0.5A, Low RDS(ON) Load Switch with Programmable Current Limit, AEC-Q100 Qualified
-
PRODUCT
MPQ5066-AEC1PRODUCT28V, 6A, 7mΩ RDS(ON) Hot-Swap Protection Device with Current Monitoring, AEC-Q100 Qualified
-
PRODUCT
MPQ5068-AEC1PRODUCT28V, 8A, 7mΩ, RDS(ON) Hot-Swap Protection Device with Current Monitoring, AEC-Q100 Qualified
-
PRODUCT
MPQ5069-AEC1PRODUCT7mΩ ProtectionSwitch with Current Monitor for Automotive Battery Systems AEC-Q100 Qualified
-
PRODUCT
MPQ2735PRODUCTIndustrial Grade, Low-Voltage 0.45O Dual SPDT Analog Switches with a Channel Select Pin
-
PRODUCT
MPQ77220FS-AEC1PRODUCTMPSafeTM, ASIL-B, 16V, 1.5A, 90mΩ RDS(ON) Dual-Channel, High-Side Switch, AEC-Q100 Qualified
-
PRODUCT CATEGORY
SMART HIGH SIDE SWITCHPRODUCT CATEGORY -
PRODUCT
MPQ5073-AEC1PRODUCTAutomotive Grade. 5.5V, 2A Low RDSON Load Switch with Programmable Current Limit
Log in to your account
Create New Account