- MPQ5884-AEC1
MPQ5884-AEC1
Session textval
Session Titefor popup
Description
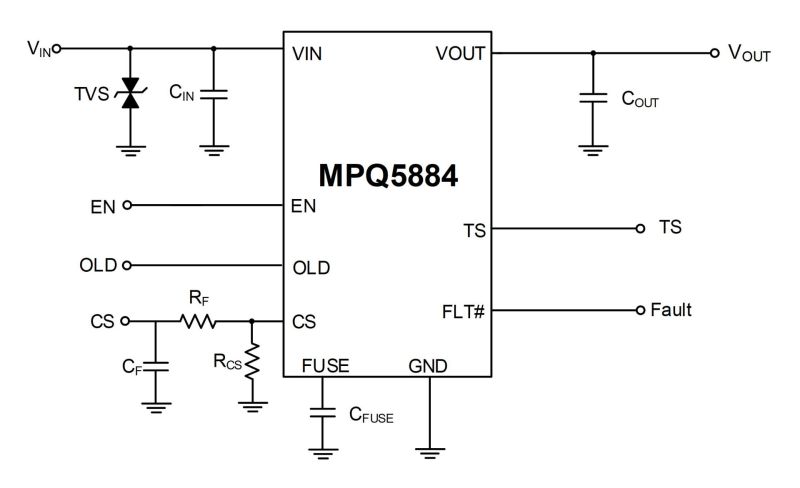
The MPQ5884-AEC1 is an automotive-grade, low-resistance e-fuse and smart high-side power switch with low quiescent current (IQ) mode. It is designed for demanding applications such as high-current relay replacements and fuse replacements. Protection and diagnostic features improve system robustness and performance.
It uses proprietary, fuse-like over-current protection (OCP), which can emulate the behavior of a passive fuse. Current-sensing and temperature-sensing allow the switch’s status to be monitored. Open-load detection monitors the load’s health. Low-IQ mode can help prolong the battery life when the system is in sleep mode.
The MPQ5884-AEC1 provides robust protections including OCP, short-circuit protection (SCP), loss of IC GND, loss of module GND, loss of power supply, over-temperature protection (OTP), reverse battery self-protection, and reverse load protection.
The device can survive under severe transient pulses. When a bidirectional TVS diode is applied in the system, the MPQ5884-AEC1 can handle the tests defined in ISO 7637-2, ISO 16750-2, and ISO 21780. It turns on the MOSFET under a negative input voltage (VIN) to achieve the same current capability under a positive VIN, and features a 4.5mΩ, rugged power N-channel MOSFET.
The MPQ5884-AEC1 is available in a QFN-30 (5mmx6mm) package, and is available in AEC-Q100 Grade 1.
-
Show more
Show less
Features & Benefits
- Built to Handle Tough Automotive Transients:
- Load Dump Up to 80V
- Cold Crank Down to 6V
- Reverse-Battery Protection
- Available in AEC-Q100 Grade 1
- Cooler Thermals:
- Integrated 4.5mΩ MOSFET
- Extends Vehicle Battery Life:
- Low Quiescent Current (IQ) Mode
- 1μA Extremely Low Shutdown Current (IOFF)
- Full Diagnostics and Robust Protections:
- Configurable, Fuse-Like Over-Current Protection (OCP)
- Fast-Off Short-Circuit Protection (SCP)
- Loss of Ground and Loss of Power Supply Protection
- Switch-Off Negative Voltage Clamping
- Self-Protection during Reverse Current
- Thermal Monitor and Over-Temperature Protection (OTP)
- High-Accuracy Current Sense
- Off-State Open-Load Detection
- Fault State Reporting
- Compliant with AEC-Q100-012 Test Grade A
- Additional Features:
- 110mJ Repetitive Unclamped Inductive Switching (UIS) Energy
- Available in a QFN-30 (5mmx6mm) Package with Wettable Flanks
- Functional Safety System Design Capable:
- MPSafeTM Compatible – Functional Safety Supporting Document Available
Active Part Numbers:
MPQ5884GQJE-AEC1-Z MPQ5884GQJE-AEC1-P MPQ5884GQJE-AEC1-T
Part numbers ending in P and Z are the same parts. P and Z only indicates reel size.
Meaning of P & Z 
MPQ5884-AEC1 Resources
-
ARTICLE
POWERING THE AUTOMOTIVE REVOLUTION: FROM ZONAL ARCHITECTURE TO 48VARTICLEThe automotive industry is in the midst of a massive transformation. Over the past decade, cars are increasingly being equipped with advanced features that provide customers with greater safety, comfort, ease of use, and enjoyment. That includes everything from heated seats to infotainment screens, safety cameras to high-end sound systems. Some of the most innovative vehicles are fully self-drivin...
-
PRODUCT CATEGORY
SMART HIGH SIDE SWITCHPRODUCT CATEGORY -
APPLICATION
REARVIEW CAMERAS (OFF BATTERY)APPLICATIONRearview cameras are perhaps the most well-known camera subsystem used in advanced driver assistance systems (ADAS) applications. As this feature is being offered and expected in more and more vehicles, these camera systems must offer high integration and fast data processing to enable accurate, real-time monitoring of possible hazards behind the vehicle and channeling information directly to an L...
-
APPLICATION
REARVIEW CAMERAS (COAXIAL)APPLICATIONRearview cameras are perhaps the most well-known camera subsystem used in advanced driver assistance systems (ADAS) applications. As this feature is being offered and expected in more and more vehicles, these camera systems must offer high integration and fast data processing to enable accurate, real-time monitoring of possible hazards behind the vehicle and channeling information directly to an L...
-
APPLICATION
FRONT-FACING CAMERAS (OFF BATTERY)APPLICATIONFront-facing cameras are an increasingly popular camera subsystem used in advanced driver assistance systems (ADAS) applications. Because this feature is becoming standard in more and more vehicles, off-battery camera systems must offer high integration and fast data processing to enable accurate, real-time monitoring of possible hazards in front of the vehicle, in addition to assisting with integ...
-
APPLICATION
FRONT-FACING CAMERAS (COAXIAL)APPLICATIONFront-facing cameras are an increasingly popular camera subsystem used in advanced driver assistance systems (ADAS) applications. As this feature is being offered and expected in more and more vehicles, these camera systems must offer high integration and fast data processing to enable accurate, real-time monitoring of possible hazards in front of the vehicle, and assist with integrated systems su...
-
APPLICATION
DRIVER MONITORING SYSTEMSAPPLICATIONDriver monitoring systems are one of the latest developments in automotive safety technology. As part of a holistic human-machine interface (HMI), driver monitoring systems track vital sign parameters and driver attentiveness, so that in the event that the driver is unable to operate the vehicle, assistance can be provided. Of course, advanced new features add design complexity and additional cons...
-
APPLICATION
360° SURROUND VIEW CAMERASAPPLICATION360° surround view cameras help eliminate blind spots for drivers by providing a birds eye view of the car and typically channeling it directly to an LCD display located in the cabins head unit. This image is a composite created from multiple cameras located around the vehicle, usually at least four. Sometimes thought of as the next step in evolution from the backup camera, 360° surround view came...
-
APPLICATION
SENSOR FUSION DOMAIN CONTROLLERSAPPLICATIONPerception-sensing systems have become a popular ADAS offering in new vehicles, and will continue to expand as new cars integrate radar with cameras and even LIDAR systems. However, each of these sensors has strengths and limitation — thats where sensor fusion comes in. By combining the inputs from all of the cars perception-sensing systems, the driver is provided with the best possible informatio...
-
PRODUCT
MPQ5870L-AEC1PRODUCT28V, 0.5A, Single-Channel, Smart High-Side Load Switch with High-Accuracy Current Sense, AEC-Q100 Grade 1 Qualified
-
PRODUCT
MPQ5862C-AEC1PRODUCT16V, 1.5A, Dual-Channel, High-Side Switch, AEC-Q100 Qualified
-
PRODUCT
MPQ5892-AEC1PRODUCT36V, 5A, Dual-Channel, Smart High-Side Switch, AEC-Q100 Qualified
-
PRODUCT
MPQ5870-AEC1PRODUCT60V, 0.5A, Single-Channel, Smart High-Side Load Switch with High-Accuracy Current Sense, AEC-Q100 Qualified
-
PRODUCT
MPQ5893-AEC1PRODUCT60V Load Dump, 5A, Dual-Channel, Smart High-Side Switch, AEC-Q100 Qualified
-
PRODUCT
MPQ58200-AEC1PRODUCT50V, 32-Channel, High-Side Switch for VCSEL, AEC-Q100 Qualified
-
PRODUCT
MPQ5882-AEC1PRODUCT80V, E-Fuse and Smart High-Side Power Switch, AEC-Q100 Qualified
-
PRODUCT
MPQ5887-AEC1PRODUCT80V, E-Fuse and Smart High-Side Power Switch, AEC-Q100 Qualified
-
PRODUCT
MPQ5889-AEC1PRODUCT80V, E-Fuse and Smart High-Side Power Switch, AEC-Q100 Qualified
-
PRODUCT
MPQ5856-AEC1PRODUCT42V, Smart High-Side Driver IC, AEC-Q100 Qualified
-
PRODUCT
MPQ5073N-AEC1PRODUCT5.5V, 2A, Load Switch, AEC-Q100 Qualified
-
PRODUCT
MPQ5071N-AEC1PRODUCT5.5V, 1A Load Switch, AEC-Q100 Qualified
-
PRODUCT
MPQ77240FS-AEC1PRODUCTMPSafeTM, ASIL-B/D, 16V, 180mΩ, 0.8A, Quad-Channel, High-Side Switch, AEC-Q100 Qualified
-
VIDEO
QUAD-CHANNEL HIGH-SIDE SWITCH FOR AUTOMOTIVE: MPQ77240FS-AEC1VIDEOThe MPQ77240FS-AEC1 is a scalable, flexible, quad-channel high-side switch engineered for the most demanding automotive applications. Supporting a 5V to 16V input voltage range and up to 0.8A of load per channel, it ensures system safety with features like short-to-battery protection, over-current protection (OCP), and thermal shutdown. The MPQ77240FS-AEC1 delivers compact, space-saving power cont...
-
PRODUCT
MPQ5862-AEC1PRODUCT16V, 1.5A, 90mΩ RDS(ON), Dual-Channel, High-Side Switch, AEC-Q100 Qualified
-
PRODUCT
MPQ5864-AEC1PRODUCT16V, 0.8A, 180mΩ RDS(ON), Quad-Channel, High-Side Switch, AEC-Q100 Qualified
Order
Log in to your account
Create New Account