Session textval
Session Titefor popup
























System
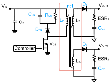
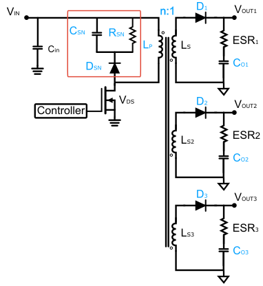
Transformer
Output Capacitor
RCD Snubber
Control
System Specification
Input
Output
System
Operation
The flyback converter uses a coupled inductor with a gapped core and its inductor design depends on the inductor current operation mode, see waveforms above.
Continuous Conduction Mode (CCM) advantages
- - Lower peak primary and rectifier currents
- - Lower input and output capacitance
- - Improved EMC properties
- - Lower transformer core losses
Discontinuous Conduction Mode (DCM) advantages
- - Lower primary inductance
- - Smaller transformer possible
- - Easier to compensate (no RHPZ)
- - Fastest transient response
- - No rectifier reverse-recovery losses
- - Lower FET turn-on losses
Transformer
Transformer Primary Inductance
Leakage inductance is caused by the magnetic flux from one winding in a transformer that does not couple perfectly to other windings. It depends largely on the physical winding geometry. The leakage inductance in a Flyback transformer negatively affects the power conversion efficiency.
This leakage energy may result in a high voltage spike on the drain of the main switch, which should be restricted to protect the MOSFET and is primarily dissipated either in in a turn-off snubber like a RCD clamp network as heat.
The ripple factor is closely related with the transformer size and the RMS MOSFET current. The conduction loss in the MOSFET can be reduced reducing the ripple factor, but too small a ripple factor means an increase in transformer size.
Output Capacitor
Output Capacitance
Equivalent Series Resistor
Output capacitors are highly stressed in flyback converters so the main factors to take into account when specifying the output capacitors are: capacitance value, ripple current, low ESR , temperature, voltage rating and lifetime. If lower output ripple is required, a larger output capacitor must be used with lower ESR.
RCD Snubber
Snubber Capacitor
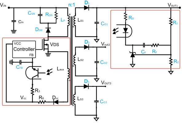
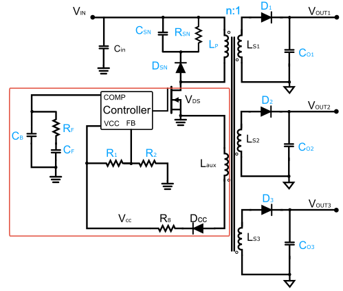
The snubber helps to mitigate the voltage spikes that occur due in ringing between transformer 's leakage inductor and stray capacitances in the circuit at the switching node. Without the snubber, the voltage spikes add noise and can even cause MOSFET breakdown.
If spikes occur, tune the value of the snubber resistor value until optimal performance is found. The resistor of the RCD clamp always dissipates power, even when there is no power in the main converter.
The use of a relatively large capacitor keeps the voltage constant over a switching cycle and even with very little load on the converter, the capacitor will always be charged up to the voltage reflected from the secondary of the converter.
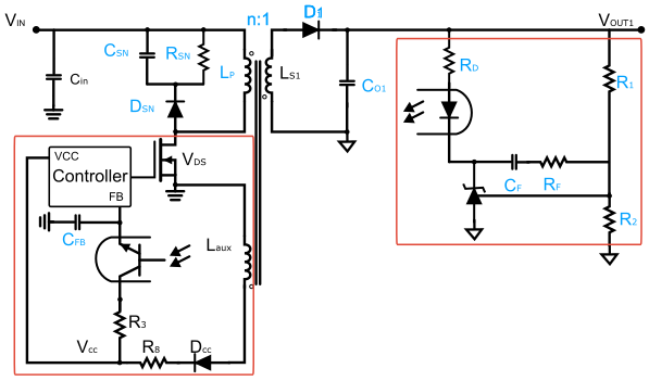
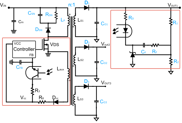
Control
System
Voltage Divider
Optocoupler
Primary Side Regulation (PSR) is easier to implement and requires fewer components, whereas Secondary Side Regulation (SSR) allows for more advanced regulation techniques such as weighted regulation.
Regarding transient response speed, SSR is faster than PSR because the output voltage in PSR is only sampled when the switch Q1 is off.
Regarding reliability, isolation in PSR is solely dependant on the transformer's isolation, whereas SSR isolation also depends on the optocoupler. Therefore, PSR eliminates the risk of malfunction due to failures in the optocoupler.
Power
Input Capacitor
Power Switches
Transformer Primary Inductance
Output Capacitor
RCD Snubber
Control
Output Power
Power
Input Capacitor
With Universal input (85-265VAC) → 3uF/ W
With fixed EU input (230-265VAC)→ 2 uF/W
Output Power Switches
Primary FET
Diodes
Rshunt
Transformer Primary Inductance
Output Power
Secondary Current
Output Power
Voltage Ripple
RCD Snubber
Snubber Resistor
Snubber Capacitor
Control
Control-to-Output
Voltage Divider
Compensator frequency results
Recommended Parameters
Filters:
Filters Object:
MPS Solutions
No products found matching your criteria. Showing similar products outside your range.
もっと見る
他の該当製品型番はありません
アカウントにログイン
新しいアカウントを作成