MPQ2483
Active Part Numbers:
MPQ2483DQ-LF-P MPQ2483DQ-LF-Z MPQ2483DQ-AEC1-LF-P MPQ2483DQ-AEC1-LF-Z MPQ2483DS-LF-P MPQ2483DS-LF-Z MPQ2483DS-AEC1-LF-P MPQ2483DS-AEC1-LF-Z
Meaning of P & Z 
Related Products
EVQ2483-Q-00A 55V, Programmable Frequency White LED Driver Evaluation Board AEC-Q100 Qualified
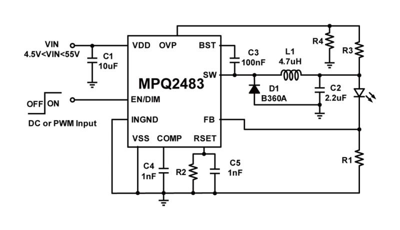
The MPQ2483 is a 55V, white LED driver suitable for either step-down or inverting step‑up/down applications. It achieves 2.5A peak current over a wide input supply range with excellent load and line regulation. Current mode operation provides fast transient response and eases loop stabilization. Fault condition protection includes thermal shutdown, cyclebycycle peak current limiting, input over voltage protection, open strings protection and output short circuit protection.
The MPQ2483 incorporates both DC and PWM dimming onto a single control pin. The separate input reference ground pin allows for direct enable and/or dimming control for a positive to negative power conversion.
The MPQ2483 is package in QFN10 (3 x 3)mm.
55V, Programmable Frequency White LED Driver Evaluation Board AEC-Q100 Qualified
Order
Log in to your account
Create New Account