MP1642A
Active Part Numbers:
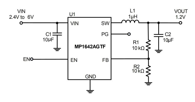
MP1642AGTF-Z MP1642AGTF-P
Meaning of P & Z 
Recommended Inductors
Part Number
L (µH)
RDC (typ) (mΩ)
IR (40K) (A)
Isat (30%) (A)
MPL-AL4020-1R0
Low-Resistance Molded Inductor 1.0µH
1.0
10.1
7.9
8.6
L (µH)
RDC (typ) (mΩ)
IR (40K) (A)
Isat (30%) (A)
1.0
10.1
7.9
8.6
MPL-AL4020-1R5
Low-Resistance Molded Inductor 1.5µH
1.5
14.5
6.4
7.1
L (µH)
RDC (typ) (mΩ)
IR (40K) (A)
Isat (30%) (A)
1.5
14.5
6.4
7.1
MPL-AL4020-2R2
Low-Resistance Molded Inductor 2.2µH
2.2
21.5
5.5
6.2
L (µH)
RDC (typ) (mΩ)
IR (40K) (A)
Isat (30%) (A)
2.2
21.5
5.5
6.2
Log in to your account
Create New Account