MCS1823
Active Part Numbers:
MCS1823GQTE-305BRN96-Z MCS1823GQTE-305BRN23-Z MCS1823GQTE-310BRN-Z MCS1823GQTE-320BRN-Z MCS1823GQTE-330BRN-Z MCS1823GQTE-330BAL-Z MCS1823GQTE-330BAN-Z MCS1823GQTE-335URN-Z MCS1823GQTE-340BRN-Z MCS1823GQTE-350BRN-Z MCS1823GQTE-505BRN-Z MCS1823GQTE-510BRN-Z MCS1823GQTE-520BRN-Z MCS1823GQTE-530BRN-Z MCS1823GQTE-540BRN-Z MCS1823GQTE-550BRN-Z MCS1823GQTE-305BRN96-P MCS1823GQTE-305BRN23-P MCS1823GQTE-310BRN-P MCS1823GQTE-320BRN-P MCS1823GQTE-330BRN-P MCS1823GQTE-330BAL-P MCS1823GQTE-330BAN-P MCS1823GQTE-335URN-P MCS1823GQTE-340BRN-P MCS1823GQTE-350BRN-P MCS1823GQTE-505BRN-P MCS1823GQTE-510BRN-P MCS1823GQTE-520BRN-P MCS1823GQTE-530BRN-P MCS1823GQTE-540BRN-P MCS1823GQTE-550BRN-P
Meaning of P & Z 
Related Products
EVCS1823-Q-00A Ultra-Small Package, Linear Hall-Effect Current Sensor with Over-Current Detection Evaluation Board
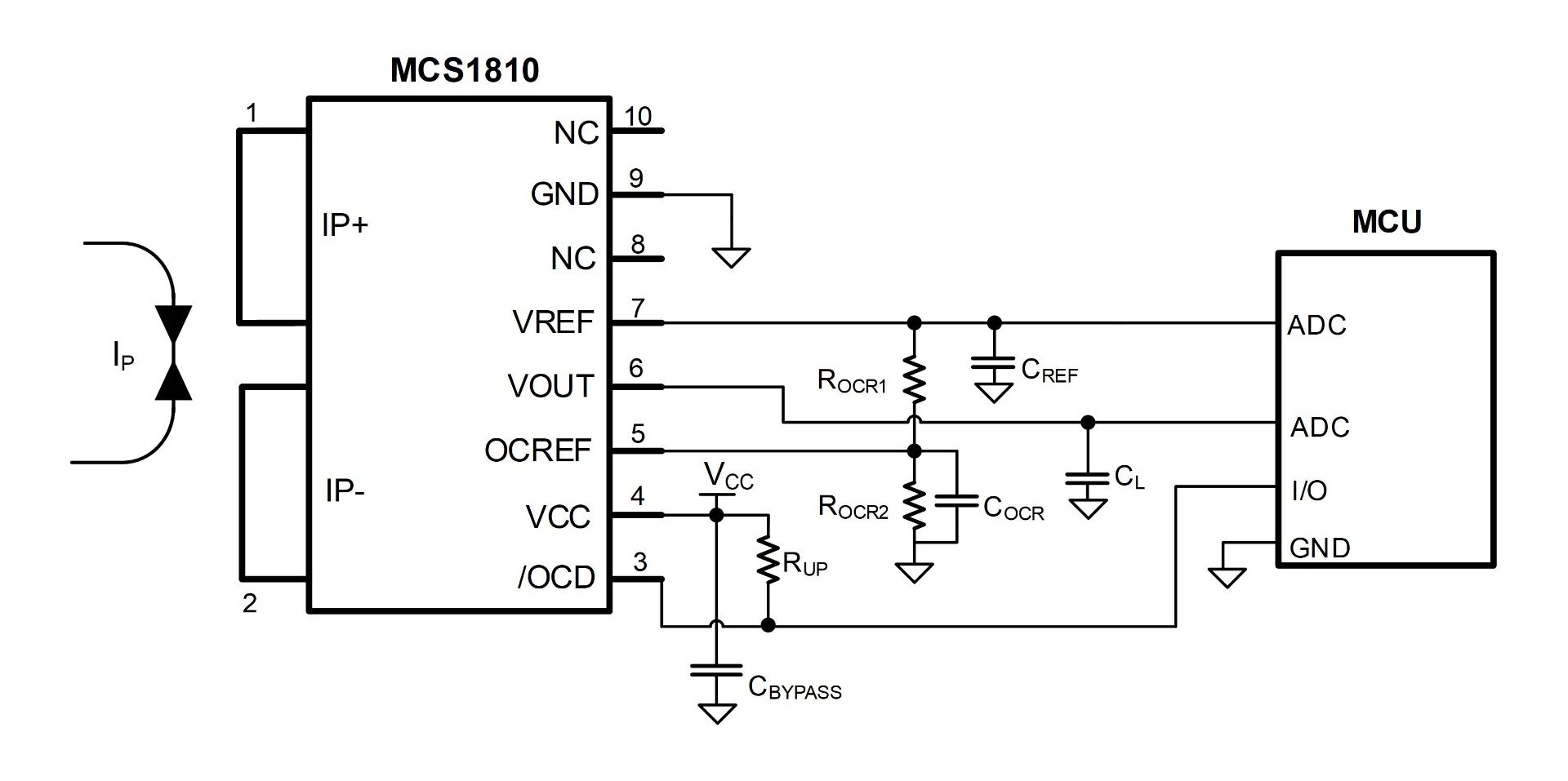
The EVCS1823-Q-00A is an evaluation board designed to demonstrate the capabilities of the MCS1823 series, which are linear Hall-effect current sensors for AC or DC current sensing with integrated over-current detection (OCD).
The Hall array is differential, which cancels out stray magnetic field. The MCS1823 series provides two power supply options (3.3V or 5V) and current ranges of 5A to 50A to optimize accuracy in different applications.
The output voltage (VOUT) is proportional to the applied current flowing through the primary conductor. The galvanic isolation between the primary conductive path pins and the sensor leads allows the MCS1823 to replace optoisolators or other expensive isolation devices.
The MCS1823 is available in an ultra-small TQFN-12 (3mmx3mm) package.
Automotive-Grade, Ultra-Small Package Linear Hall-Effect Current Sensor with Over-Current Detection
Order
Log in to your account
Create New Account