MP2348
High-Efficiency, 4A, 24V, 650kHz, Synchronous Step-Down Converter in SOT583 Package
Session textval
Session Titefor popup
Description
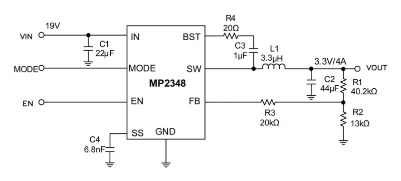
The MP2348 is a fully integrated, high-frequency, synchronous, rectified, step-down, switch-mode converter with internal power MOSFETs. It offers a compact solution to achieve 4A of continuous output current across a wide input range, with excellent load and line regulation. The MP2348 has synchronous mode operation for higher efficiency across the output current load range.
Constant-on-time (COT) control provides fast transient response and easy loop design, as well as tight output regulation.
Full protection features include short-circuit protection (SCP), over-current protection (OCP), under-voltage protection (UVP), and thermal shutdown.
The MP2348 requires a minimal number of readily available, standard external components, and is available in a space-saving SOT583 (1.6mmx2.1mm) package.
-
Show more
Show less
Features & Benefits
- Wide 4.2V-to-24V Operating Input Range
- 75mΩ/40mΩ Low RDS(ON) Internal Power MOSFETs
- 200µA Low IQ
- High-Efficiency Synchronous Mode Operation
- Selectable Forced PWM, Auto-PFM/PWM and Ultrasonic Mode
- Fast Load Transient Response
- 650kHz Switching Frequency
- Configurable Soft-Start Time
- Over-Current Protection and Hiccup Mode
- Pre-Biased Start-Up
- Thermal Shutdown
- Available in an SOT583 (1.6mmx2.1mm) Package
- The MPL-AL6050 Inductor Series Matches Best Performance
Active Part Numbers:
MP2348GTL-P MP2348GTL-Z
Part numbers ending in P and Z are the same parts. P and Z only indicates reel size.
Meaning of P & Z 
MP2348 Resources
-
PRODUCT CATEGORY
VIN (MAX) 20V TO 29VPRODUCT CATEGORY -
PRODUCT
MP2421PRODUCT24V, 20A, Synchronous Step-Down Converter with Differential Remote Sense
-
PRODUCT
MP2423PRODUCT24V, 30A, Synchronous Step-Down Converter with Differential Remote Sense
-
PRODUCT
MP2331HPRODUCT24V, 2A, 1.2MHz, Synchronous Buck Converter
-
PRODUCT
MP2344PRODUCT26V, 2A, 600kHz, High-Efficiency, Synchronous Step-Down Converter
-
PRODUCT
MP2330HPRODUCT24V, 3A, 1.2MHz, Synchronous Buck Converter
-
PRODUCT
MP2345PRODUCT26V, 2.5A, 600kHz, High-Efficiency, Synchronous, Step-Down Converter
-
PRODUCT
MP2329PRODUCT4.5 to 24V, 6.5A, Low IQ, Synchronous Buck Converter
-
PRODUCT
MP2393PRODUCT24V, 3A, 650kHz, Synchronous Step-Down Converter with PG, SS, in 1.6x2.1mm SOT583 Package
-
PRODUCT
MP2384PRODUCT4.5 to 24V, 4A, Low IQ, Synchronous Buck Converter
-
PRODUCT
MP2317PRODUCT26V, 1A, 600kHz, High-Efficiency, Synchronous, Step-Down Converter
-
PRODUCT
MP8758HPRODUCT10A, 22V, Synchronous Step-Down Converter with Hiccup OCP, PFM/PWM Mode Selection
-
PRODUCT
MP8756PRODUCT26V, 6A, Low IQ, High-Current, Synchronous, Step-Down Converter
-
PRODUCT
MP2229PRODUCTHigh Efficiency, 21V, 6A, Synchronous Step-Down Converter with External Sync, Low-Power Mode, and External Soft Start
-
PRODUCT
MP2314SPRODUCT2A, 24V, 500kHz, High-Efficiency, Synchronous, Step-Down Converter
-
PRODUCT
MP2388PRODUCTHigh Efficiency 1A, 21V, 2MHz Synchronous Step Down Converter in Ultra-thin
-
PRODUCT
MP8759PRODUCT26V, 8A, Low IQ, High-Current, Synchronous, Step-Down Converter
-
PRODUCT
MP8864PRODUCT4A, 21V High Efficiency Synchronous Step-Down Converter with I2C Interface
-
PRODUCT
MP1584PRODUCT3A, 1.5MHz, 28V Step-Down Converter
-
PRODUCT
MP2349PRODUCT24V, 6.5A, Low-IQ, Synchronous Buck Converter with Mode Selection
-
PRODUCT
MP2328CPRODUCTHigh-Efficiency, 28V, 2A, 450kHz, Synchronous Step-Down Converter with PG, SS, and Forced CCM
-
PRODUCT
MP2338PRODUCTHigh-Efficiency, 28V, 3A, 450kHz, Synchronous Step-Down Converter In SOT583 Package
-
PRODUCT
MP2328PRODUCTHigh-Efficiency, 28V, 2A, 450kHz, Synchronous Step-Down Converter In SOT583 Package
-
PRODUCT
MP2384CPRODUCT24V, 4A, Low IQ, Synchronous Buck Converter with Forced Continuous Conduction Mode (CCM)
-
PRODUCT
MP2330CPRODUCT24V, 3A, 650kHz, Synchronous Step-Down Converter with PG, SS, and Forced CCM in SOT583 (1.6x2.1mm) Package
Order
Log in to your account
Create New Account