mEZDPD4506AS

PROGRAMMABLE
EOL
mEZDPD4506AS

Configurable 45V DC/DC Step-Down Power Module up to 6A,
and order from Digikey

Need to configure a different VIN, IOUT?

Up to 3A
Up to 20A

Choose Your Output Voltage, Your Module Delivered in 7 days Feeling lucky? Simulate waveforms by viewing datasheet Show me how
Step 1: Input your custom specs & View Custom Datasheet




Enter Specs
VOUT 0.6V-24V
Optional
(only needed for simulation)
VIN Typ. 4V-45V
VIN Min 4V-45V
VIN Max 4V-45V
IOUT Up to 6A
Step 2: Save Design to Your Account
Step 3: Order your custom evaluation board or module. 7 Day Delivery

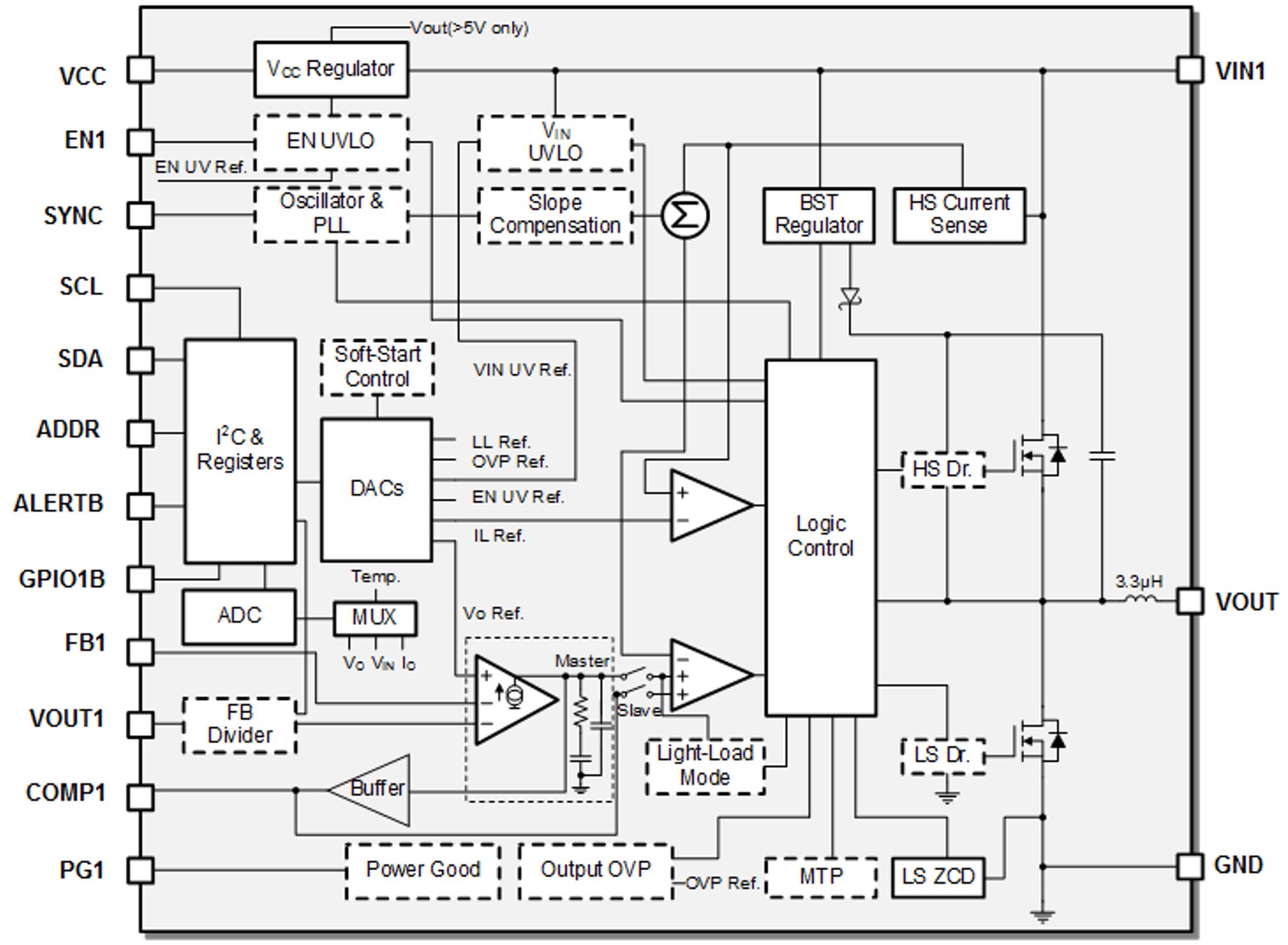
The mEZDPD4506 series are scalable, programmable DC/DC power supplies with up to 6A peak output current. There are two packages available: the mEZDPD4506AS is a surface mount (LGA package), and the mEZDPD4506A is in a DIP (Dual Inline Package).

6A

Standard Pricing

  • Quantity Price
  • 1+
    $11.75 /unit
  • 10+
    $10.60 /unit  10 % Discount
  • 100+
    $10.00 /unit  15 % Discount
  • 250+
    $9.50 /unit  19 % Discount
  • 500+
    $8.95 /unit  24 % Discount


Quality Policy, Certificates & Reliability Reports
All MPS parts are lead-free, halogen-free and adhere to the RoHS directive. See Environmental section for details.