MPQ6609-AEC1
Active Part Numbers:
MPQ6609GLE-AEC1-Z MPQ6609GLE-AEC1-P
Meaning of P & Z 
Related Products
EVQ6609-L-00A 32V, 1A, Stepper Motor Driver with Stall Detection and Serial Interface Evaluation Board, AEC-Q100 Qualified
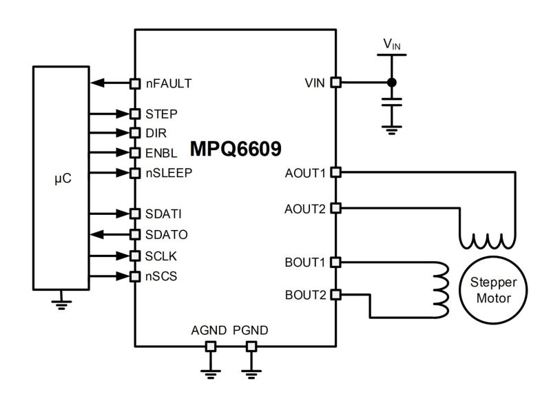
The EVQ6609-L-00A is an evaluation board designed to demonstrate the capabilities of the MPQ6609-AEC1, a stepper motor driver with a built-in indexer and internal current regulation. It is suitable for headlight position adjustment, electronic expansion valve (EXV) and electrical control valve (ECV) stepper motors, heads-up display (HUD), and HVAC stepper motors.
The MPQ6609-AEC1 operates across a 4V to 32V input voltage (VIN) range. It can deliver up to 1A of motor current per phase, and can operate a bipolar or unipolar stepper motor in full-, half-, quarter-, eighth-, 1/16- and 1/32-step modes.
The MPQ6609-AEC1 has an automatic hold current mode. It can lower the winding current automatically when the full current is not required to save power (e.g. when the motor is stopped or under light-load conditions). This mode maintains the motor step position.
The MPQ6609-AEC1 features stall detection, which is achieved by measuring the motor’s back electromotive force (BEMF) and comparing it to a preset value.
Internal safety features and diagnostic functions include under-voltage lockout (UVLO) protection, over-voltage protection (OVP), over-current protection (OCP), open-load detection (OLD), stall detection, over-temperature warning (OTW), over-temperature shutdown (OTS), and low-temperature detection (LTD).
The MPQ6609-AEC1 is available in a small QFN-18 (3mmx4mm) package. It features excellent thermal performance, with a temperature rise of about 31°C above the ambient temperature (TA), while the EVQ6609-L-00A drives 1A of motor current and VIN is equal to 12V.
Order
Log in to your account
Create New Account