Designing Onboard Chargers for High Performance and Power Density
Get valuable resources straight to your inbox - sent out once per month
We value your privacy
Introduction
Electric vehicles (EVs) are becoming more ubiquitous each day, with plenty of countrywide and global incentives to make these vehicles more cost-effective for consumers (see Figure 1). This has resulted in more than 13 million electrified vehicle sales in 2023, which is a greater than 30% increase for battery electric vehicles (BEV) and plug-in hybrid electric vehicles (PHEV) when compared to the units sold in 2022.
Vehicle manufacturers continue to ramp up their own efforts toward EVs as carbon neutrality becomes a larger theme globally. While a 300-mile range was a benchmark for EVs, newer EVs feature up to a 400-mile or 500-mile range. On the other hand, most plug-in hybrids offer a power train that can drive 25 to 50 miles on battery alone, and then supplement the battery with an internal combustion engine.
Figure 1: Electric Vehicle Being Plugged into an AC Charger
The Importance of an Onboard Charger
One important aspect of owning an EV is how fast the car can charge — one system that affects EV charging while at home is the onboard charger (OBC). The OBC converts the AC grid voltage found in the user’s home to a DC voltage that can charge the EV or PHEV battery. These are typically charged using either an L1 or L2 AC charger, which can be found in homes as well as workplaces. L1 chargers can provide anywhere from 1kW to 3kW of power, while L2 chargers can provide anywhere from 3kW to 22kW of power.
Traditionally, onboard chargers have been able to support 3.3kW (or even 6.6kW) for many plug-in hybrids. However, battery sizes are becoming increasingly large to combat range anxiety, which means that many EVs today have 11kW OBCs. There are new, ongoing designs that can go up to 22kW to enable even faster charging speeds.
Table 1 shows different power ratings for an OBC system, as well as how quickly an EV can charge a battery from 10% to 90%. The range is calculated assuming an efficiency of 3 miles/kWh. Most EV manufacturers recommend that users keep their battery charged below 80% to 90% for day-to-day driving to reduce battery degradation, and to only charge to 100% for longer road trips.
Table 1: Comparison of OBC Power Ratings
| OBC Power Rating | Range Added per Hour (miles/km) | Time to Charge a 75kWh Battery from 10% to 90% for a BEV | Time to Charge a 18kWh Battery from 0% to 100% for a PHEV |
| 3.3kW | 10/14 | 18 hours | 5.5 hours |
| 6.6kW | 20/32 | 9 hours | 2.7 hours |
| 11kW | 33/53 | 5.5 hours | 1.6 hours |
| 22kW | 66/106 | 2.7 hours | <1 hour |
Based on Table 1, there are significant advantages in having a high-power onboard charger in a vehicle. One caveat is that the power rating of the OBC is the maximum amount of power that the battery can charge at from an AC source, but the actual output power depends on the AC charger that is used, as well as the voltage and maximum current that can be supplied by the wall charger itself. For example, if a charger is connected to a 208V voltage supply and has a circuit breaker that is rated for 50A, then that charger is capable of delivering 10.4kW (208V x 50A) of power. This means that an 11kW OBC would be required to take full advantage of the available charging speed.
Architecture of an Onboard Charger
An onboard charger is comprised of several stages to convert the AC power to DC power.
The first stage is the one-phase to three-phase power factor correction (PFC) stage, which converts the AC voltage from the grid into an intermediate DC voltage between 400V and 800V, depending on the vehicle battery’s voltage (note that battery voltages have been increasing to allow for higher efficiency, faster charging times, and lighter cabling within a vehicle). Though the PFC architecture can range from one phase to three phases, three phases has become more popular as power levels increase.
The second stage is the isolated DC/DC stage that converts the intermediate DC voltage to the target voltage. The target voltage is specific to the battery being charged, and it can vary between 200V and 800V, depending on whether a PHEV or BEV is being charged. For the DC/DC stage, it is common to use LLC and phase-shift, full-bridge converter topologies.
Figure 2 shows the OBC block diagram.
Figure 2: OBC System with a PFC Stage and Isolated DC/DC Stage
Some of the challenges of these systems include increasing power density to minimize the size of the OBC to meet increasing power levels up to 22kW. As battery voltages have increased from 400V to 800V, the industry has seen a wider adoption of silicon carbide (SiC) instead of the traditional IGBTs to increase efficiency and power density.
As the battery voltage continues to rise, it is vital to have isolation in these systems to ensure safety with high bus voltages and high power levels. MPS offers several isolation solutions that can be used in OBCs and offer up to 5kVRMS isolation.
The MPQ188xx family features dual-channel, automotive-grade isolated gate drivers with several different package options that can achieve up to a 5kVRMS isolation. The MPQ18831 is a dual-input half-bridge driver with adjustable dead time control. The MPQ18851 is a dual-channel gate driver that allows for two independent inputs. The products have both a wide-body (WB) SOIC-16 package and an SOIC-14 WB package that offers 3.3mm creepage between the output drivers. The SOIC-14 WB package is recommended for 400V/800V systems because it increases the creepage between the high-side and low-side outputs. These dual-channel isolated gate drivers offer up to of 4A source and 8A of sink current to enable higher efficiency and allow for the SiC or IGBT FETs to be turned on and off faster.
Advantages of Using an LLC Power Supply
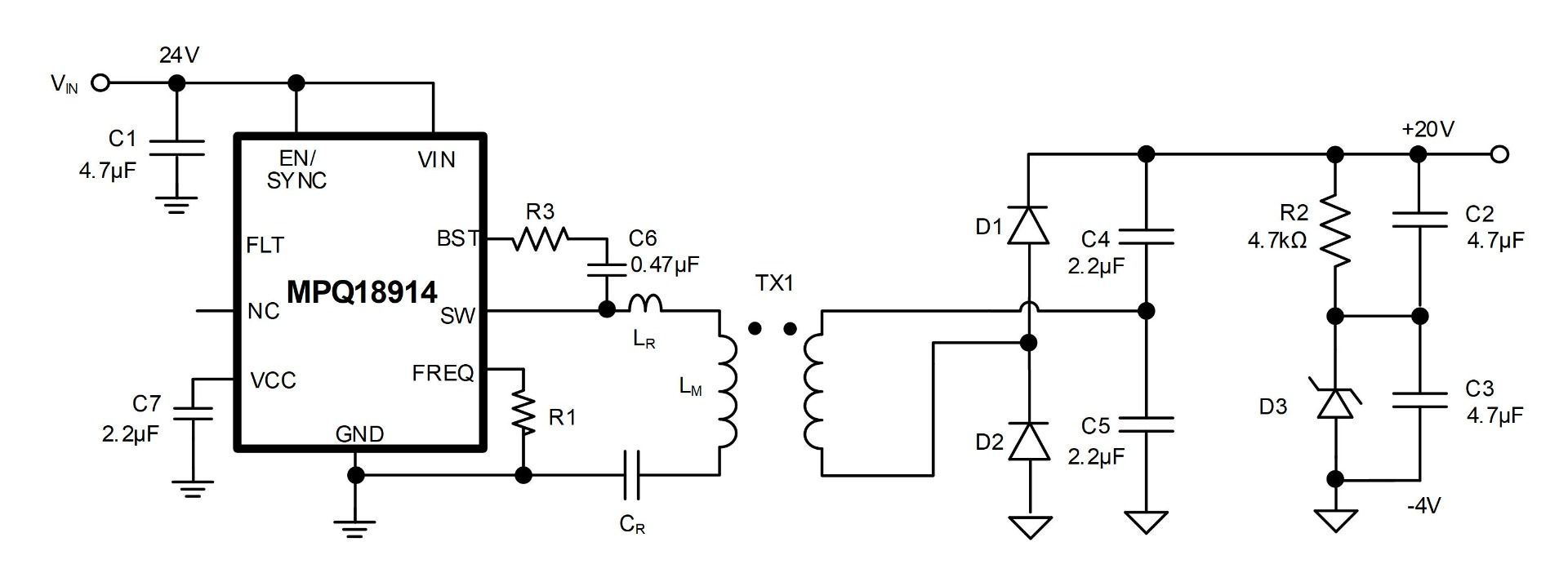
The MPQ18913 is an automotive-grade LLC transformer driver for isolated biased supplies. This device can work with SiC MOSFETs as an isolated bias for SiC gate drivers. A flyback topology is often used for isolated power supplies to provide an isolated 18V/-4V output that drives the SiC FET. Figure 3 shows a typical application circuit implemented with the MPQ18913 to achieve a 18V/-4V output. The number of outputs can be configured based on the transformer, and the output voltage (VOUT) can be altered via the turns ratio.
Figure 3: MPQ18913 Application Circuit
The MPQ18913 can be used as an LLC converter, which is the most efficient topology for isolated gate drive power supplies (see Figure 4). These converters use a resonant LLC tank, which has a magnetizing inductor for energy transfer, as well as an additional capacitor and inductor that make the tank resonate at a certain frequency. The converter uses this resonance to achieve soft switching and ensure highly efficient power conversion. The main benefit of LLC converters is that the leakage inductance created by the transformer can be used as the resonant inductor in the tank. This eliminates the voltage spike induced by the leakage inductance, and improves efficiency compared to flyback topologies. This soft- switching topology also helps when considering electromagnetic interference since there is no overshoot or ringing, which is common with a hard-switching topology such as a flyback.
Figure 4: LLC Topology
LLC Isolated Bias Supply vs. Discrete Half Bridge Driver
Using the MPQ18913 as an example, the LLC resonant topology offers several notable advantages when compared to a half-bridge driver. A half-bridge driver requires a microcontroller as well as two external FETs, which can lead to larger solution size and complexity in the design.
The MPQ18913 integrates the half-bridge driver with a controller and FETs in a tiny 2mmx2.5mm package (figure 5). This not only reduces the total solution cost, but it also reduces the number of components that must be sourced, as well as manufacturing complexity. The MPQ18913 also integrates several protection features, such as over-current protection (OCP), over-temperature protection (OTP), and soft start. When compared to a discrete half-bridge gate driver, the MPQ18913 is significantly smaller and less complex (see Figure 5).
Figure 5: Comparison of an LLC Gate Driver Bias Supply (Left) vs. a Discrete Half Bridge Gate Driver (Right)
LLC Isolated Bias Supply vs. Flyback
Another common topology used for the gate driver bias supply is the primary-side regulation (PSR) flyback topology. One advantage of an LLC resonant topology is its reduced solution size. This is due to the switching frequency (fSW), which can reach up to 5MHz; meanwhile, flyback topologies have an fSW below 400kHz. This results in a total solution size that can offer a similar power level while being 40% smaller.
Figure 6: Comparison of LLC Topology vs. Flyback Total Solution Size
Table 3 shows the benefits of using the MPQ18913 compared to a standard flyback topology.
Table 3: LCC Resonant Topology vs. Flyback Topology
| Parameter | LLC Resonant Topology | PSR Flyback Topology | Benefit |
| Switching Frequency (fSW) | High (up to 5MHz) | Low (<400kHz) | A higher frequency enables a much smaller solution size |
| Transformer Size | 13µH (11mmx6mm) | 30µH (10mmx10mm) | |
| Leakage Inductance | Utilizes leakage inductance as part of the resonant tank | Leakage inductance reduces performance | In an LLC, the leakage inductance enables higher efficiency and prevents voltage spikes. |
| Isolation Voltage | High (up to 5kV) | Low (1.5kV) | LLC enables a higher isolation voltage to increase safety. |
| Isolation Capacitance | Low (1pF to 6pF) | High (up to 25pF) | Up to 40% reduction in solution size and reduced component count by 20% |
| Package Size | 2mmx2.5mm | 4mmx4mm | |
| Diodes (including Zener Diode) | 3 | 6 | |
| Solution Size | 109mm2 | 180mm2 | |
| BOM Components | 21 components | 26 components |
Conclusion
High-frequency LLC power supplies are typically more difficult to implement and optimize in designs than low-frequency converters, but devices such as the MPQ18913 simplify LLC power supply design with features such as automatic resonant frequency detection, integrated FETs, and an integrated controller. In addition, LLC resonant topologies reduce solution size, which increases power density for high-power onboard charger designs.
As electric vehicles become more commonplace, automotive-grade power management solutions and LLC power supplies will be more frequently used to bias SiC FETs in various EV and power electronics applications, such as OBCs, traction inverters, and DC/DC converters. More information regarding onboard chargers, traction inverters, and DC fast-charging stations can be found on the MPS electrification page.
_______________________
Did you find this interesting? Get valuable resources straight to your inbox - sent out once per month!
Log in to your account
Create New Account